濠滨论坛

点击扫描二维码

查看: 143709|回复: 119

[随便港港] 金沙湾通州高级中学西侧挂地

  [复制链接]

该用户从未签到

发表于 2019-11-4 20:24 来自AppWap版 | 显示全部楼层 |阅读模式 来自:江苏 移动/数据上网公共出口
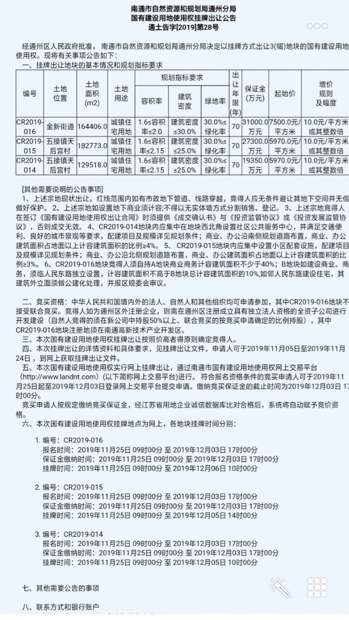
挂牌价七千五一平,容积率2.0,限高七十五米

南通0

该用户从未签到

发表于 2019-11-4 20:55 来自手机客户端 | 显示全部楼层 来自:江苏
又要拍地喽~
回复 支持 反对

使用道具 举报

该用户从未签到

 楼主| 发表于 2019-11-4 21:04 来自手机客户端 | 显示全部楼层 来自:江苏 移动/数据上网公共出口
这块地面积太大,挂牌价不太高,这块不是纯住宅,也是商住。
回复 支持 反对

使用道具 举报

该用户从未签到

发表于 2019-11-4 21:26 | 显示全部楼层 来自:江苏
科技新城 发表于 2019-11-4 21:04
这块地面积太大,挂牌价不太高,这块不是纯住宅,也是商住。

起挂价蛮便宜的,商业占多少比例?
回复 支持 反对

使用道具 举报

该用户从未签到

 楼主| 发表于 2019-11-4 23:05 来自手机WAP | 显示全部楼层 来自:江苏
回复 支持 反对

使用道具 举报

该用户从未签到

发表于 2019-11-5 05:15 来自手机WAP | 显示全部楼层 来自:江苏
纯住宅!
回复 支持 反对

使用道具 举报

该用户从未签到

 楼主| 发表于 2019-11-5 07:27 来自手机客户端 | 显示全部楼层 来自:江苏 移动/数据上网公共出口
商业百分之四十自持,十三万方
回复 支持 反对

使用道具 举报

  • TA的每日心情
    开心
    2014-12-21 13:16
  • 签到天数: 2 天

    [LV.1]初来乍到

    发表于 2019-11-5 07:46 来自手机WAP | 显示全部楼层 来自:陕西
    那破地方也这么贵?可笑之极。
    回复 支持 3 反对 0

    使用道具 举报

    该用户从未签到

    发表于 2019-11-5 08:16 来自手机客户端 | 显示全部楼层 来自:江苏
    gcd2012 发表于 2019-11-05 07:46
    那破地方也这么贵?可笑之极。

    规划地铁口,通州金沙湾核心区
    回复 支持 2 反对 0

    使用道具 举报

    该用户从未签到

     楼主| 发表于 2019-11-5 08:19 来自手机客户端 | 显示全部楼层 来自:江苏 移动/数据上网公共出口
    gcd2012 发表于 2019-11-05 07:46
    那破地方也这么贵?可笑之极。

    也没那么差,交通优势要比城东南山湖一带、银河新区都要好,再加上强势打造金沙湾,未来还是可以的
    回复 支持 6 反对 0

    使用道具 举报

    该用户从未签到

    发表于 2019-11-5 08:52 来自手机客户端 | 显示全部楼层 来自:江苏 移动/数据上网公共出口
    这块地拍下来价格要创新高了,金沙湾核心区,价格低了拍不到的
    回复 支持 2 反对 0

    使用道具 举报

    该用户从未签到

    发表于 2019-11-5 08:56 来自手机WAP | 显示全部楼层 来自:江苏
    这块地位置不错。
    回复 支持 1 反对 0

    使用道具 举报

    该用户从未签到

    发表于 2019-11-5 09:01 | 显示全部楼层 来自:上海
    科技新城 发表于 2019-11-5 08:19
    也没那么差,交通优势要比城东南山湖一带、银河新区都要好,再加上强势打造金沙湾,未来还是可以的

    一看你就是金沙湾那边的


    回复 支持 1 反对 0

    使用道具 举报

    该用户从未签到

    发表于 2019-11-5 09:02 | 显示全部楼层 来自:上海
    这位置好, 希望别太贵,可以买一套。
    回复 支持 反对

    使用道具 举报

    该用户从未签到

    发表于 2019-11-5 09:29 来自手机客户端 | 显示全部楼层 来自:江苏
    这地楼面价不会超4500
    回复 支持 反对

    使用道具 举报

    该用户从未签到

     楼主| 发表于 2019-11-5 09:36 来自手机客户端 | 显示全部楼层 来自:江苏 移动/数据上网公共出口
    yhj888999 发表于 2019-11-04 21:26
    起挂价蛮便宜的,商业占多少比例?

    本地块分A、B两块,A地块是商业不少于总挂牌面积的5万方
    回复 支持 反对

    使用道具 举报

    该用户从未签到

    发表于 2019-11-5 09:42 | 显示全部楼层 来自:江苏
    就冲通州高级中学也必须买一套出租啊。
    回复 支持 3 反对 0

    使用道具 举报

    该用户从未签到

    发表于 2019-11-5 09:48 | 显示全部楼层 来自:江苏 联通
    位置很好。通州往南向发展。离新机场也很近。北沿江都很近。 地理位置非常好。
    回复 支持 1 反对 0

    使用道具 举报

  • TA的每日心情
    开心
    2014-12-21 13:16
  • 签到天数: 2 天

    [LV.1]初来乍到

    发表于 2019-11-5 09:54 来自手机WAP | 显示全部楼层 来自:江苏
    科技新城 发表于 2019-11-5 08:19
    也没那么差,交通优势要比城东南山湖一带、银河新区都要好,再加上强势打造金沙湾,未来还是可以的

    先把育才搬过去才能更好的卖房

    点评

    文山初中已经加入育才集团了  发表于 2019-11-5 15:54
    回复 支持 反对

    使用道具 举报

  • TA的每日心情
    开心
    2014-2-21 19:47
  • 签到天数: 1 天

    [LV.1]初来乍到

    发表于 2019-11-5 09:58 来自手机客户端 | 显示全部楼层 来自:江苏
    从上次的上海推介会截图看,这块地是有核心优势的。金沙湾将来有两路地铁线在此交汇,1-1分支线和2号线延长线都经过这里,标准的商业地铁上盖楼盘,未来可期。貌似已经有房地产大佬在看在谈了,地域太大,勘地的无人机飞得很勤。
    回复 支持 反对

    使用道具 举报

    该用户从未签到

    发表于 2019-11-5 10:04 来自手机客户端 | 显示全部楼层 来自:江苏
    你们继续炒吧,我是不敢吵了。没有接盘侠了。
    回复 支持 反对

    使用道具 举报

    该用户从未签到

    发表于 2019-11-5 10:07 | 显示全部楼层 来自:江苏
    科技新城 发表于 2019-11-5 07:27
    商业百分之四十自持,十三万方

    商业十三万方,会是商场还是临街商铺?
    回复 支持 反对

    使用道具 举报

    该用户从未签到

     楼主| 发表于 2019-11-5 10:11 来自手机客户端 | 显示全部楼层 来自:江苏 移动/数据上网公共出口
    yhj888999 发表于 2019-11-05 10:07
    商业十三万方,会是商场还是临街商铺?

    B地块有沿着人民东路是沿街商铺,A地块不是
    回复 支持 反对

    使用道具 举报

  • TA的每日心情
    开心
    2014-2-21 19:47
  • 签到天数: 1 天

    [LV.1]初来乍到

    发表于 2019-11-5 10:17 来自手机客户端 | 显示全部楼层 来自:江苏
    不管是商业还是住宅,整体风貌建筑风格应该会融合新城规划。这个地段已经处于金沙湾的商业商务核心区位置了。
    回复 支持 反对

    使用道具 举报

    您需要登录后才可以回帖 登录 | 注册

    本版积分规则

    手机版|无图版|站务联系 | 商务合作 | 平台公约

    信息产业部备案:苏ICP备05014191号-1 经营性ICP许可证:苏B2-20110445 苏公网安备 32060202000307号 © 2001-2019 0513.org All Right Reserved.

    投诉争议 技术支持:第一互联 GMT+8, 2025-12-19 01:37 , Processed in 0.193847 second(s), 24 queries , MemCache On. 站点统计

    快速回复 返回顶部 返回列表