濠滨论坛

点击扫描二维码

查看: 4805|回复: 4

[攻略游记] 注意!2022年01月05日起沪陕高速部分路段施工限行!(平潮广陵段)绕行路线看这里

[复制链接]
  • TA的每日心情

    2025-12-3 20:23
  • 签到天数: 2206 天

    [LV.Master]伴坛终老

    发表于 2022-2-21 13:22 | 显示全部楼层 |阅读模式
    . q* {5 O7 X' \# J

    " j+ U7 b, ?9 V& u, p/ ~: A* S
    春节假期前的最后一个月
    大家的心是不是早已飞回家里去了~
    经常走沪陕高速公路
    平潮至广陵段的小伙伴们
    这个消息,你们不能不知道哦!
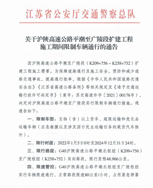
    因沪陕高速公路平潮至广陵段扩建工程施工需要,决定对沪陕高速公路平潮至广陵段实行限制车辆通行措施。
    01
    限制车型
    五轴(含)以上货车、超限运输和危化品运输车辆(应急救援以及涉及国计民生运输任务的载货汽车除外)。
    02
    限行时段
    2022年1月5日0时至2024年12月31日24时。
    03
    限行路段
    G40沪陕高速公路平潮北枢纽(K209+756)至广陵枢纽(K258+752)双向路段,限行里程48.966公里。
    04
    限速管控
    G40沪陕高速公路平潮北枢纽至广陵枢纽实行车辆限速通行,正常路段限速80公里/小时,占用紧急停靠带施工及借道行驶路段限速60公里/小时,导改转换点限速40公里/小时。
    为保障道路通行及施工安全
    预防和减少道路交通事故
    提高通行效率
    详细文字版绕行攻略
    也为大家准备好啦!
    快做好你的小笔记吧!

    $ p( W8 h# F# _' j4 |* q. h

    # }# W# U5 |; V, a  s
    (1)可通过G2京沪高速、G1515盐靖高速和S28启扬高速绕行;
    (2)可通过G4215沪武高速、S19通锡高速和G15沈海高速绕行。
    可通过G345国道、S336省道等道路绕行。

    ' X$ Z0 A7 w1 _3 U8 O6 f# l

    7 X& i4 U* i. e
    6 o; I5 r" g) L& w- J

    0 E  t3 R- D9 M3 A0 r; ~
    经常走这段路的朋友们
    若是不看这份攻略
    只怕是会在那里堵上大半天哦~
    6 a" H# u$ N  p; L. w8 `& O

    0 A1 ?. K& A; d* G- @" S
    来源:南通交警
    南通0
  • TA的每日心情

    2025-12-3 20:23
  • 签到天数: 2206 天

    [LV.Master]伴坛终老

     楼主| 发表于 2022-2-21 16:07 | 显示全部楼层

    双向八车道,最高时速120公里! 沪陕高速平广段扩建工程实质性开工

    2020-12-29 10:02:41 来源: 濠滨网
    " q1 z+ I+ ^" S  ?6 a$ d
    9 |4 D1 P8 P6 i7 i1 Y6 ?
           2020年12月27日上午,随着如皋焦港大桥第一根桩基试桩开钻,沪陕高速平广段扩建工程正式开工。

    - S' ~- u$ A: |8 D* L

    2 x. |& @9 f3 s) C1 H9 h

           沪陕高速公路平潮至广陵段是国家高速公路版图中东西方向主骨架G40沪陕高速的一部分,起于沪陕高速与通锡高速交叉处的平潮北枢纽,向西经南通通州区、如皋市和泰州靖江市、泰兴市,止于广陵枢纽东侧,全长约48.9公里,其中南通段32.1公里、泰州段16.8公里。扩建项目采用“两侧拼接加宽”方法,将老路双向四车道扩建为双向八车道,最高时速由100公里提升至120公里,全线设如皋港、平潮北、九华等7处互通式立交,增设石庄服务区1处。& m# H' I" V9 K3 p4 s6 S

    ' G* b8 q0 j' u( w  }- \) L# i

            沪陕高速公路平广段是由宁通一级公路升级蝶变而来,南通道路运输从这里迎来跨越式发展。道路两侧居民较为密集、拆迁工作量较大。为确保项目能顺利动工,省建指及沿线相关部门前期完成了大量的基础性工作。“这是一条东西交通大动脉,工程边扩建、边运营,施工难度较大。”沪陕高速平广段扩建工程服务指挥部相关负责人透露,由于高速道路“前身”是一级公路,不少民房就在路边,因此降低噪音、减少施工扬尘成为开展施工的“头等大事”。项目在严格按照设计要求对施工便道进行硬化的基础上,在临近红线15米范围内的住户门前施工时,必须全部围挡,实行封闭式施工,同时安装喷淋正常进行喷水,尽可能减少灰尘对沿线住户的影响。扩建通车后,红线范围内都将安装隔音墙。  o. M% T4 [6 V' c4 M) C8 X% j

    / ?6 U# B* V+ ?- [' o


    / A; R" @0 `, u7 n! g. h6 \9 |

    $ R* f. a1 ]$ J$ T4 i' o: _


    2 \4 ?& N* W0 B) a: F; H, W

           沪陕高速平广段扩建工程建设指挥部总指挥高明生说,项目建设将“绿色环保”理念贯穿始终,特别是在废弃泥浆的处置方面,通过泥水分离技术,分离出清水和适宜重新利用的土,不仅有效避免了传统处置措施带来的污染问题,还充分发挥了废弃泥浆的后续利用,基本达到零污染排放,大大提高了环保效益。/ q) Y( ^9 \- F& ]$ ^* a

    7 G5 F6 Q" x% Q3 _; g- D

           按计划,扩建工程将于2023年年底建成。市交通运输局副局长曹晓见表示,沪陕高速公路平潮至广陵段“一路连三桥”,自西向东依次连接江阴长江大桥、张皋过江通道(拟建)以及沪苏通长江公铁大桥等多条过江通道,扩建完工后,将对推动落实长三角一体化发展战略、推进跨江融合,提高国家高速公路服务能力,加强沿江地区城际沟通联系,促进沿线区域经济社会发展等具有重要意义。

    4 {; C+ r1 Q2 J3 f5 ?

    & W/ I* T- g% O, a+ ]3 P
    / {) x5 y. u& `2 _1 X$ g7 J

    # }" ?( {( ]7 e! }$ i( e) q- A6 _5 k& J. L
    回复 支持 反对

    使用道具 举报

  • TA的每日心情

    2025-12-3 20:23
  • 签到天数: 2206 天

    [LV.Master]伴坛终老

     楼主| 发表于 2022-2-21 16:09 | 显示全部楼层

    沪陕高速平广段扩建工程进入实质启动阶段

    / \) o5 g' A4 X/ i5 D/ e, z5 }8 v3 X  H1 G- H4 W

    - E5 S* B8 s$ l9 b, ?9 [
    * @+ A! Q/ Y& I( p. e2 a
    发布日期:2020-05-07 09:34
    $ d1 \! V/ _+ K7 U1 T: i: R
    0 y* M: T$ P* K; |2 f

    2020年04月30日,沪陕高速公路平潮至广陵段扩建工程南通段开工建设动员大会召开,标志着项目正式从前期工作阶段转入实质启动阶段。南通市领导徐惠民、王晖,省交通运输厅副厅长丁峰出席。

    " j$ U4 d2 @" o: q" w) K

    沪陕高速平潮至广陵段是国家公路网规划的上海至西安高速公路的组成部分、江苏高速公路网规划的重要组成部分,起于沪陕高速公路与锡通高速公路交叉处的平潮北枢纽,向西经南通通州区、如皋市和泰州靖江市、泰兴市,止于广陵枢纽东侧,全长约48.9公里,其中南通段32.1公里、泰州段16.8公里。项目采用“两侧拼接加宽”方法将老路双向四车道扩建为双向八车道,路基宽度为42米,设计车速120公里/小时,全线设7处互通式立交,增设1处服务区。


    + a0 }$ T/ N# F+ T% A5 S& G

    沪陕高速平潮至广陵段“一路连四桥”,自西向东依次连接江阴长江大桥、拟建的江阴第三过江通道、张皋过江通道、在建的沪通过江通道。项目扩建之后对推动长江经济带建设、长三角区域一体化发展等战略发展,推进扬子江城市群建设,提高国家高速公路服务能力,加强沿江地区城际沟通联系,促进沿线区域经济社会发展等均具有重要意义。

    9 }; m& K% k4 i: t3 {

    按照项目总体计划安排,该扩建工程即将全面启动征地拆迁工作。

    " P: \4 w8 W; \: t; l; t; c" G
    , B% `- s% J9 I& @, v& i
    回复 支持 反对

    使用道具 举报

  • TA的每日心情

    2025-12-3 20:23
  • 签到天数: 2206 天

    [LV.Master]伴坛终老

     楼主| 发表于 2022-2-21 16:12 | 显示全部楼层

    2022年春运开启 六安公安交警发布“两公布一提示”

    / ~$ Z! x# [2 f$ v
    3 {, c" _) e0 X; Z9 h5 O$ P
    ; B8 s) V1 G4 D
    2022-01-17 15:03 来源:* X/ ?0 `6 E+ [  E

    9 ~5 [" c7 m% Q9 k0 ?! C
    % R" k- w: w( E) P% B
    2 b3 f6 ^4 K# M+ `

    2022年春运从1月17日开始至2月25日结束,共计40天。

    其中,1月31日至2月6日为春节假期,继续实行小型客车免收通行费政策,届时高速公路流量将会明显增加。

    为保障群众春运期间平安出行,六安公安交警结合辖区实际,提前部署,综合研判,发布春运“两公布一提示”,提醒广大交通参与者合理选择出行时间、出行路线和出行方式,做到安全驾驶,文明驾驶,平安出行。

    : c, H% q! y8 F  z- `' S) }" z

    市  区

    一、封闭路段:

    窑岗嘴大桥进行全封闭施工,过往车辆可以从赤壁路桥绕道通行

    二、维修路段:

    1、迎宾大道新城二路路口至203省道路口正在维修

    2、因G312合六界至迎宾大道交叉口段快速化改造工程施工,采取错时封闭和限制通行措施,限制大型车辆通行,过境车辆具体绕行方案,请戳↓↓↓

    关于G312合六界至迎宾大道交叉口段快速化改造工程施工期间过往车辆绕行的公告

    三、易拥堵路段:

    1、皖西大道人民医院门口至皖西大道龙河路交叉口早高峰期间较拥堵

    2、迎宾大道(佛子岭路至皖西大道路段),过往车辆可从正阳路绕行。

    3、六毛路张店街道路段易拥堵

    4、磨子潭路城南段、G312国道与繁花路交叉口、六单路新安街道路段


    " x6 v/ k7 j4 l1 ~2 A

    高   速

    一、易拥堵路段:

    G40沪陕高速六安北收费站至大顾店枢纽易拥堵

    G35济广高速徐集枢纽至六安西收费站易拥堵

    二、施工路段:

    G40沪陕高速六安北至大顾店段。该高速路段正在进行改扩建施工,施工时间至2022年12月底,施工路段全程限速80公里/小时,建议危化品车辆及超限车辆绕行

    请过往驾驶人员严格按照施工路段设置的交通标志标识谨慎驾驶

    三、绕行线路:

    经大顾店、姚李、六安西收费站绕行:前往合肥方向的车辆,建议由G312——G105——S329——X001(禁止大型货车通行)/X002——S440——合肥;前往叶集方向的车辆,建议由G312——叶集。

    经六安北收费站绕行:前往合肥方向的车辆,建议由迎宾大道——寿春路——盛业路——G312——合肥;前往叶集方向车辆,建议由迎宾大道——S329——G105——G312——叶集。


    / p+ P1 N9 `/ t2 r- L  g

    县   区

    舒   城

    一、易拥堵路段:

    1、G206国道与龙津大道(三沟街道)交叉路口

    2、龙津大道(老G206国道)与梅河路交叉口路段

    3、桃溪路与龙津大道(老G206国道)交叉路口

    4、舒城西环路与G346国道交叉路口

    5、舒城鼓楼北街与S330省道交叉路口

    6、龙津大道(老G206国道)与G346国道(万佛湖快速通道)交叉路口

    7、G3京台高速舒城杭埠道口与S330省道交叉口路段,请大家安全驾车、错峰出行

    8、G206国道与舒城县舒茶镇军埠交叉路口

    9、G206国道与舒城县桃溪镇红光村交叉路口

    10、舒城县五显镇街道

    11、G346国道与干秦路交叉路口

    12、G206国道舒城舒勤立交桥

    二、维修路段:

    G105国道舒城山七大河沿大桥正在进行维修改造,大桥由南向北方向(晓天往舒城方向)采取半边通行措施,大车从旁边便道绕行

    霍   邱

    1、省道245(霍邱段快速通道)假期车流量较大,该道路平交路口较多,过往车辆需减速慢行,谨慎驾驶,确保安全通行。

    2、国道328城西湖跨河大桥如遇雨雪天气桥面易结冰、且系团雾易发路段,过往车辆需减速慢行。

    3、省道245长集高速下道口与长集街道路段节假日期间车辆通行量大,易发生拥堵,过往车辆需谨慎驾驶,确保安全通行。

    4、霍邱众兴集镇西皋街道、夏固路(夏店至固镇)曹庙镇街道农贸市场路段运输砂石货车通行量大,易发生拥堵。

    5、长夏路(长集至夏店)柿元大桥(危桥)拆除重建施工中,过往车辆请从省道245绕行通过。

    6、国道328罗岗三叉路口、罗花路左王三叉路口、车流量大,道路狭窄,路口多,请过往车辆注意不超速,按规定车道行驶,确保行车安全。左单路、塔彭路由于道路较窄,大货车通行流量较大,易发生拥堵,请过往车辆择路绕行。

    7、国道328东湖闸路段弯道多,系团雾易发路段,节日期间车流量大,请过往车辆注意行车安全。

    金   寨

    一、交通易拥堵路段

    1、连接新老城区的金江大道

    2、新城区梅山湖路(皖润大厦至惠民家园)

    3、新城区红军大道(桂花公园至体育馆)

    4、金叶路开顺街道、二龙岗岭头三岔路口

    5、老城区梅南路、史河路、新河南路

    6、农村地区各乡镇主要街道

    二、事故多发路段

    1、白塔畈镇界牌—仙花村部

    2、金桃路13—32公里路段(桃岭乡龙潭—双河街道岔路口)

    3、梅山镇开顺—二龙岗岭头

    4、油坊店乡河口村—张冲大桥头

    5、新城区将军大道

    6、新城区梅山湖路

    7、高铁连接线路段(将军大道与梅山湖路交叉口惠民家园小区西门至鲜马路交叉口路段)

    8、小泗路(小南京村部——铁冲岔路口)

    霍   山

    绕行路线如下:

    1、从高速下霍山出口后,如往县城区西侧行驶,建议直接沿高速连接线向西直行,可直达黑石渡镇及佛子岭景区

    2、主干道迎驾大道城区段,尤其二中至小圆盘路段,如若交通拥堵,司机朋友可以从高速连接线、诸佛庵路或淠河路行驶

    3、欲往大别山风景区游玩的自驾游朋友,请直接从单龙寺高速出道口驶出,沿旅游通道往大别山风景区方向行驶,可直达县太阳乡、大化坪镇、大别山风景区

    4、霍山县境内的国道346线、大别山旅游快速通道禁止五轴及以上拉运砂石的货运车辆通行

    5、沿105国道六安方向驶入霍山方向的,可从大河厂方向驶入大黑路,直达高桥湾、黑石渡镇

    6、北外环路污水处理厂附近路段因道路施工临时封闭,预计1月25日后通车。

    叶   集

    因S245叶集段(四方塘至金寨界)改建,根据计划安排,将于2021年12月5日至2022年3月2日对S245叶集段(四方塘至金寨界)进行交通管制,限制货车通行;2022年3月3日至2023年12月4日进行全封闭施工,请过往车辆绕道行驶!

    绕行线路:

    S245—S439—S329新金叶大道—梅山湖路—马鬃岭路—S245

    S245—马鬃岭路—梅山湖路—S329新金叶大道—S439—S245


    ( x5 z7 s8 N$ c& O% M; o1 O/ X

    通往六安市景区路线

    针对当前疫情防控形势,请做好个人防控,尽量减少安排外出行程,尽可能错峰出行,如非必要尽量避免前往人员密集场所。

    天堂寨景区

    路线一:G42沪蓉高速安徽段天堂寨下道口-G346(大别山旅游快速通道)-天堂寨景区

    路线二:G42沪蓉高速安徽段古碑下道口-S447(青丁路-七邻街道岔路口-马鬃岭景区北门-天堂寨黄河村岔路口)- G346(大别山旅游快速通道)-天堂寨景区

    马鬃岭景区

    路线一:G42沪蓉高速安徽段古碑下道口-S447(青丁路-七邻街道岔路口-马鬃岭景区北门)

    路线二:G42沪蓉高速安徽段金寨下道口-第一个红绿灯左转-高铁连接线-金江大道-大龚岭头-S251(洪槐路)-梅山镇洪冲村-槐树湾乡-古碑镇宋河村-古碑镇千坪村-马鬃岭林场-马鬃岭景区北门

    龙津溪地景区

    路线一:G42沪蓉高速安徽段金寨下道口-红军大道-金叶路-北六路史河大桥-小南京村部-小泗路-龙津溪地景区

    路线二:G42沪蓉高速安徽段金寨下道口-红军大道-S245(金叶路-映山红大道-梅南路-全军乡沙河店村)-S330(全军乡熊家河村)-龙津溪地景区

    大别山主峰景区

    行驶至济广高速霍山大别山东出道口下后,沿旅游快速通道往太阳乡方向行驶,可直达大别山主峰景区。

    佛子岭风景区

    行驶至济广高速霍山出道口下后,沿迎宾大道向西行驶可直达佛子岭镇。

    落儿岭镇白云栈道

    行驶至济广高速霍山出道口下后,沿迎宾大道往黑石渡方向行驶后,沿国道346线往落儿岭方向行驶可直达。

    上土市陡沙河温泉小镇

    从城区驶出后沿国道346线由黑石渡往上土市方向可直达或从济广高速霍山大别山东出道口下后,沿旅游通道往太阳、上土市方向绕行。

    万佛湖景区

    行车路线:行驶至G4212合安高速舒城收费站下道,由X005、X052县道,经S317省道前往。

    绕行路线:

    合肥、徐州方向至万佛湖景区:可由G4212合安高速严店收费站提前下高速,改由S103省道,经G206国道转S317省道前往;

    黄山、安庆方向至万佛湖景区:可由G4212合安高速庐江收费站提前下高速,改由S319省道、G206国道转S317省道前往。

    龙井沟景区

    从六安西下高速——国道G312——省道S244——县道X012到达景区

    安  全  提  醒

    节日期间,请密切关注疫情防控形势,主动配合落实疫情防控措施,同时牢记以下提示:

    (一)提前规划、熟悉线路

    出行前先了解天气、路况等信息,提前设计和熟悉出行路线,避免耽误行程。行经农村、山区公路要谨慎驾驶,夜间驾车要减速慢行,注意观察道路情况,与前车保持安全车距,切莫超速、逆行、占道行驶。

    (二)遵章守纪、安全出行

    临近春节,农村赶集、民俗活动增多,出行人员集中,要遵章守纪安全驾驶,请勿超员载客、客货混装。驾驶货车、拖拉机请勿违法用货厢载人。驾车途经村镇、集市、路口时,注意低速通过,礼让行人。机动车超员会导致车身重量加大,车辆制动性能降低,并增大轮胎等机件故障发生率,请广大交通参与者拒绝乘坐超员车。

    (三)疲劳驾驶、害人害己

    千里归乡路,平安是幸福。春节自驾车回家,请合理安排行程及休息时间,确保睡眠充足。连续驾驶不超过4小时,停车休息不少于20分钟。

    (四)安全带就是生命带

    规范使用安全带,可以在发生交通事故时至少降低40%的伤害。不管是驾车还是乘车,请系好安全带,安全带可以防止二次撞击,降低伤亡率,提高生还率。

    (五)分心驾驶、易酿大祸

    驾驶车辆接打电话产生的事故风险是正常驾驶的4倍。驾车时请集中精力,不要有接打电话、发送短信、微信以及抽烟等妨碍安全驾驶的行为,切勿分心驾驶。

    (六)拒绝酒驾、安全到家

    饮酒导致人反应迟钝、行动迟缓、判断失误。节日走亲访友、聚会频繁,在与亲朋好友欢聚时,千万谨记,酒后莫开车,开车莫饮酒。

    回家过年归心似箭,出行前,请给车辆做一次全面体检,及时排查车辆的安全隐患,谨慎驾驶平安相伴。

    ) v* _  ]; D0 `' n! s+ O  D3 u
    9 M0 G% [; @7 W3 d6 U7 v) b' ?

    % o0 _) M& c6 I- E
    3 ?0 t+ G# \, k# F$ x
    * d0 c/ g4 ^0 @  Y& B$ m7 R1 t

    ! [: L6 f; c, V
    回复 支持 反对

    使用道具 举报

  • TA的每日心情

    2025-12-3 20:23
  • 签到天数: 2206 天

    [LV.Master]伴坛终老

     楼主| 发表于 2022-2-21 16:45 | 显示全部楼层
    特别关注!六安这条重要高速正在改扩建,对假期出行有影响吗?
    / d+ e: S7 Y/ e9 B
    : Y9 Q6 _0 S: x2 i; p6 w2 h% g2 a
    六安人官网
    发布时间: 2020-10-03 06:27六安市新蓝海文化传媒有限公司官方帐号7 d" g) A) P. y8 ]* L
    * d6 c6 Z7 P/ N% J* M4 }
    关注
    " d& x8 z7 p) p' P% O4 K# r3 {/ J* e
    3 |- j5 m+ z& H2 ~
    & z% e" K# }/ y5 Z# u4 d

    , K, G% ?, f  m

    G40沪陕高速,合肥至六安至叶集段于2007年底通车,为双向四车道(不含应急车道)高速公路,是我市第一条开通的高速公路,目前已经运营13年之久。这条高速公路进入我省后自西向东,在我市依次经过叶集、裕安、金安,随后进入合肥肥西县境内。G40沪陕高速公路合肥至大顾店段改扩建工程已正式开工,全线按双向八车道高速公路标准改扩建。


    ) u' S+ y0 K" `; c3 C( e9 A  W. M9 O+ Y6 Q

    9 {/ U0 q6 w7 p( h7 a

    据高速一大队办公室副主任胜少刚介绍,高速公路目前已处于施工状态,改扩建施工工期为3年,今年开始,计划到2022年底结束。改扩建施工之后,合六叶高速公路从合肥至大顾店段将会从双向4车道改为双向8车道,通行量也会有大幅的增长。

    6 h1 e% ]: M3 m3 W
    0 g. M) ]  ~$ [/ k- Y7 h1 {  W
    4 i/ L% P2 {9 w

    目前施工已经开始,但不会影响车辆通行,并且国庆期间施工将暂停。施工期间,建议驾驶员朋友选择312国道绕行。 针对国庆中秋假期高速免费通行情况,六安北高速公路管理中心收费管理部部长步齐军介绍,国庆期间免费政策主要是针对7座及7座以下的小型客车,免费通行时间是从9月30号零点到10月8号24点,免费时间是以出口时间为准,大家不用在入口等待统一时间上高速。如果是从ETC车道或专用通道驶入高速,在出口处也尽量从ETC车道或专用通道驶离高速。

    8 x& A2 }! B7 `  I2 f, w

    . a2 m1 R" J$ l  F+ I- o6 w- \+ C# D' a! v$ ?9 A$ _

    市公安局交警支队民警刘杨表示,今年国庆、中秋是同一天,预计市区车流量会大增。近两日,晚高峰过后,万达等一些商业街区车流量较之前明显增多。建议广大驾驶员朋友,合理规划出行时间,优先选择公共交通工具,在驾车出行时要将车停放在停车位内,减少路面交通压力。 来源:六安广电融媒体


    , U' A. M% E9 P1 g  @+ x0 w$ h. b2 k, _) n, J+ G+ `5 f; |
    ! I+ P% Z4 ]/ m. w7 D

    # {/ `/ k0 ]3 N4 Z  e( G7 D, v. X- J0 f6 s3 S
    回复 支持 反对

    使用道具 举报

  • TA的每日心情

    2025-12-3 20:23
  • 签到天数: 2206 天

    [LV.Master]伴坛终老

     楼主| 发表于 2022-2-23 09:57 | 显示全部楼层

    倒计时一周 沪陕高速平广段扩建工程即将半幅封闭

    0 Z6 p1 d; ]1 a& {# @# j

    ) S# @7 u6 g* N9 P1 K( A3 w' C* V! B

    2021年11月14日:

    8 P3 R/ e! U; O8 O6 V

    & ]" S7 G# T. y% b8 G, x6 M6 I8 b* C2 S$ ]( ]; ~

           还有一周时间,G40沪陕高速平潮至广陵段扩建工程就将进入半幅封闭施工交通组织导改第一阶段(2021年11月21日)。2021年11月12日下午,扩建工程建设指挥部召开誓师动员大会,全力保障项目建设安全稳步推进。


    2 ^' c) ]) @, I& i

    + W, ~# y. _* Y4 K5 U2 L3 E- V; L

      沪陕高速公路平潮至广陵段扩建工程起于平潮北枢纽,经南通通州区、如皋市,泰州靖江市、泰兴市,止于广陵枢纽东侧。路线全长约48.9公里,按双向八车道高速公路标准扩建。受到原有道路技术标准低、桥梁拆除量大、平纵断面调整比例大等因素制约,平广扩建工程,是当前省内交通组织难度最大的项目。项目建成后对推动长江经济带建设、长三角区域一体化发展等具有重要意义。


    6 K/ ?7 {9 }8 Z) b$ X, n" w( t9 H: V( }, K
    回复 支持 反对

    使用道具 举报

    您需要登录后才可以回帖 登录 | 注册

    本版积分规则

    手机版|无图版|站务联系 | 商务合作 | 平台公约

    信息产业部备案:苏ICP备05014191号-1 经营性ICP许可证:苏B2-20110445 苏公网安备 32060202000307号 © 2001-2019 0513.org All Right Reserved.

    投诉争议 技术支持:第一互联 GMT+8, 2025-12-5 14:44 , Processed in 0.351279 second(s), 14 queries , MemCache On. 站点统计

    快速回复 返回顶部 返回列表