濠滨论坛

点击扫描二维码

查看: 3596|回复: 2

皇家加勒比游轮取消36个航次韩国港口停靠,多家公司将跟进

[复制链接]

该用户从未签到

发表于 2017-3-9 12:18 | 显示全部楼层 |阅读模式 来自:萨克森州 Hetzner数据中心
从中国出发的邮轮正在取消韩国港口的停靠计划,与此同时,中国的许多旅行社也已完成了韩国游产品的下架。
3月8日,皇家加勒比国际游轮公司宣布取消36个航次邮轮的韩国港口停靠计划。
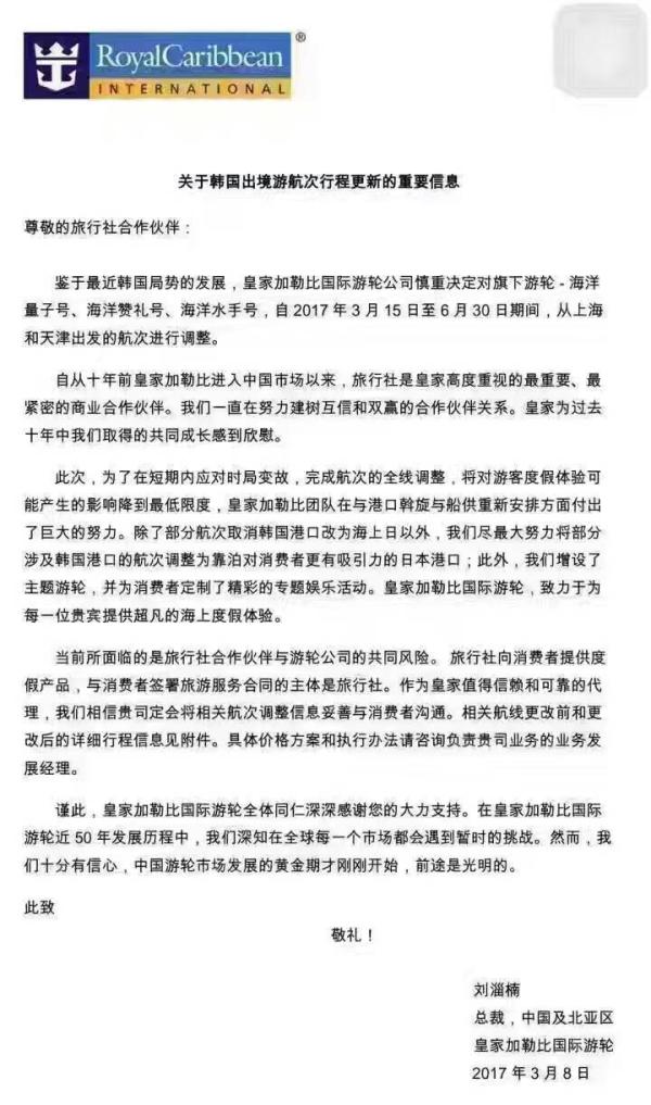
澎湃新闻(www.thepaper.cn)从一旅行社处看到了皇家加勒比国际游轮中国及北亚区总裁刘淄楠发给代理旅行社的邮件。邮件中称,鉴于最近韩国局势的发展,皇家加勒比国际游轮公司慎重决定对旗下游轮——海洋量子号、海洋赞礼号、海洋水手号,自2017年3月15日至6月30日期间,从上海和天津出发的航次进行调整。

皇家加勒比游轮取消36个航次韩国港口停靠,多家公司将跟进

皇家加勒比游轮取消36个航次韩国港口停靠,多家公司将跟进
具体调整方法除了部分航次取消韩国港口改为海上日以外,皇家加勒比还将部分涉及韩国港口的航次调整为靠泊日本港口,并增设主题游轮,为消费者定制专题娱乐活动。 据统计,36个需调整的邮轮航次中,17个航次改为停靠日本港口,14个航次改为海上巡游,3个航次改为海上狂欢节,另有两个航次改为船舶维护。
调整航次的邮轮公司并非只有皇家加勒比一家。
同程旅游的工作人员告诉澎湃新闻,除了皇家加勒比国际游轮公司之外,歌诗达邮轮、公主邮轮、天海邮轮、地中海邮轮等公司的产品全都在进行航次调整。“涉及到韩国的邮轮全部调整,不停靠韩国港口。”该工作人员介绍。除了同程旅游之外,多家旅行社也向记者证实了这一消息。
澎湃新闻在携程、途牛、同程、驴妈妈等旅行社官网上看到,这些旅行社的邮轮产品中已经没有任何停靠韩国港口的产品。信众旅游官网邮轮产品的日韩邮轮板块则显示,不少涉及韩国港口的邮轮航线“正在调整中”。
不仅如此,上述旅行社的出境游产品板块也已搜不到韩国游产品。多家旅行社工作人员透露,目前,韩国游产品已经悉数下架。
多家旅行社从3月3日后陆续下架或调整涉及韩国游的产品。3月3日,国家旅游局曾在官网上发布消息称,最近一个时期,中国公民入境韩国济州岛受阻事件急剧增多,部分被拒入境者在当地机场等候遣返时间较长,引起舆论和社会各界广泛关注。国家旅游局还提醒中国公民,清醒认识出境旅行风险,慎重选择旅游目的地。
该消息发布后,多家旅行社便立即开始开会讨论韩国旅游相关事宜,并陆续下架韩国游产品。
同程旅游工作人员说,“我们将继续本着国家利益大于一切的原则开展业务,同程旅游已经采取措施,现在韩国路线产品已经全部下线完成。”途牛方面也透露,已经将全部韩国游产品下架。
业内预计,由于赴韩中国游客中约四成是团队客,因而,随着中国旅行社下架韩国游产品,韩国旅游业将受到沉重打击。
此外,由于中国旅行社还销售大量机票加酒店的自由行套餐产品,随着这些产品的下架,也势必会影响赴韩自由行游客数量。根据韩国媒体估算,这次中国游客的降幅可能达到前所未有的50%,甚至高达60至70%,这也很可能令韩国旅游业收入将在未来一年中遭遇“腰斩”。南通0
匿名
发表于 2017-3-9 14:22 来自手机客户端 | 显示全部楼层 来自:江苏
提示: 作者被禁止或删除 内容自动屏蔽
回复 支持 反对

使用道具 举报

匿名
发表于 2017-3-9 14:28 | 显示全部楼层 来自:江苏
提示: 作者被禁止或删除 内容自动屏蔽
回复 支持 反对

使用道具 举报

您需要登录后才可以回帖 登录 | 注册

本版积分规则

手机版|无图版|站务联系 | 商务合作 | 平台公约

信息产业部备案:苏ICP备05014191号-1 经营性ICP许可证:苏B2-20110445 苏公网安备 32060202000307号 © 2001-2019 0513.org All Right Reserved.

投诉争议 技术支持:第一互联 GMT+8, 2025-12-23 14:38 , Processed in 0.343591 second(s), 16 queries , MemCache On. 站点统计

快速回复 返回顶部 返回列表