濠滨论坛

点击扫描二维码

查看: 192607|回复: 121

[百姓民声] 迟到的正义

[复制链接]

该用户从未签到

发表于 2016-12-16 14:49 | 显示全部楼层 |阅读模式 来自:江苏

          迟来的正义
       正义只会迟到,但决不会缺席
   昨天,南通市崇川区任港街道南通港村211号耿金泉夫妇终于拿到了其诉《南通市住房和城乡建设局与第三人所签订的房屋搬迁协议无效案》一审判决书。
       一审认定:被告和第三人所签订的《房屋搬迁协议》侵害了原告耿金泉对共有房屋所依法享有的所有权,被告“明显不具善意”;并且确认被告南通市崇川区住房和建设局与第三人耿金林(原告的哥哥)、耿金凤(原告的姐姐)所签订的20150002000号《崇川区房屋搬迁补偿安置协议》无效。
   事情还要回到2015年,耿金泉所居住的南通港地块面临拆迁,区政府和任港街道却拿不出任何合法手续。拆迁地块既无立项,又无建设项目,更没有《土地管理法》所规定的征地和农用地转用批准文件,是一个实实在在的违法搬迁项目。
   街道一把手和任港派出所所长都在拆迁推进指挥部任主要领导,地块上所有拆迁户受到的压力可想而知。 每天有一帮不明身份的人员上门逼迁,其作风和日本鬼子有的一拼,大有“顺我者昌,逆我者亡”豪迈气势。
       耿金泉明确表态愿意配合政府搬迁,即便是政府违法也会顾全大局。但对拆迁方严重低评漏评,明显压低补偿款提出异议。
   没想到此举惹怒了街道和拆迁公司,在耿金泉未签订任何补偿协议的情况下于201565日将其合法房屋野蛮偷拆,家里所有财物都被埋于废墟。
   耿金泉和父母在自家19831987建房申请底册上有名字;而哥哥、姐姐都不在底册上。现在父母已经过世,按理说自己对所住房子拥有绝大部分所以权;哥哥、姐姐有的只是部分遗产权。现在崇川区住房和建设局却和自己的哥哥、姐姐签订了所谓的《房屋搬迁协议》,明显是恶意串通第三人,损害自己的合法权益。
   此后,耿金泉找到公安和区政府,要求对街道野蛮的违反拆迁立案并予以查处。但所到之处,对方都是以你家哥哥、姐姐已经签字了,拆你的房子不存在违法。此时此刻耿金泉真是“叫天天不应,叫地地不灵”,在一个依法治国的国度,老百姓伸张正义怎么这么难?难道《物权法》真的成了《无权法》?
   耿金泉万般无奈之下聘请律师寻求法律救助,判决虽然迟到,但耿金泉表示:“正义会迟到,但绝不会缺席”,自己会坚定的维护自己的合法权益。
                  20161216

       本人愿为所有任港街道的拆迁户提供法律援助,让政府的阳光拆迁真正落到实处,让习*主*席所倡导的依法治国真正深入人心。
                                  耿金泉联系电话:13962997031


南通0
4.jpg
5.jpg
6.jpg

点评

https://bbs.0513.org/forum.php?mod=viewthread&tid=3465277 任港街道带头建违章建筑,欺骗投资者  发表于 2017-1-25 13:37
拆的好,一看就是拆闹,其中有一个我在论坛都看眼熟了,一群垃圾  发表于 2016-12-22 10:14
楼下的那些个拆闹,打着维护法律正义的旗号,你们的心思谁不知道呢,典型的又要做又要立,只要答应给你索要的漫天价,你们合同签的比谁都快,就别装了。  发表于 2016-12-22 08:52
lzp
楼上这位自称长辈的站着说话不腰疼,什么叫贪得无厌?你自己为了五毛可以污蔑别人,这才是拿昧心钱。政府违法拆迁难道就不许别人寻求法律救济?  发表于 2016-12-19 20:54
迟到的正义也是正义! 什么时候法院能够彻底支持自己的事情自己做主???  发表于 2016-12-18 07:50
请联系楼主!  发表于 2016-12-17 15:19
也帮帮海门通州如东海安如皋启东的拆迁户  发表于 2016-12-17 11:31
如此违法拆迁,天理何在!违法官员如何惩处?  发表于 2016-12-16 18:54
拉倒吧,为了点钱,一家人闹得烟雾升天,何必呢。港闸这么一搞你以为就有用?你还是好好和自己的哥哥姐姐谈谈,怎样多分点给你吧。和拆闹团伙搞在一起没出路的,还提供法律援助呢,笑话!谁像你们那样贪得无厌啊!  发表于 2016-12-16 16:14

该用户从未签到

 楼主| 发表于 2016-12-16 14:50 | 显示全部楼层 来自:江苏

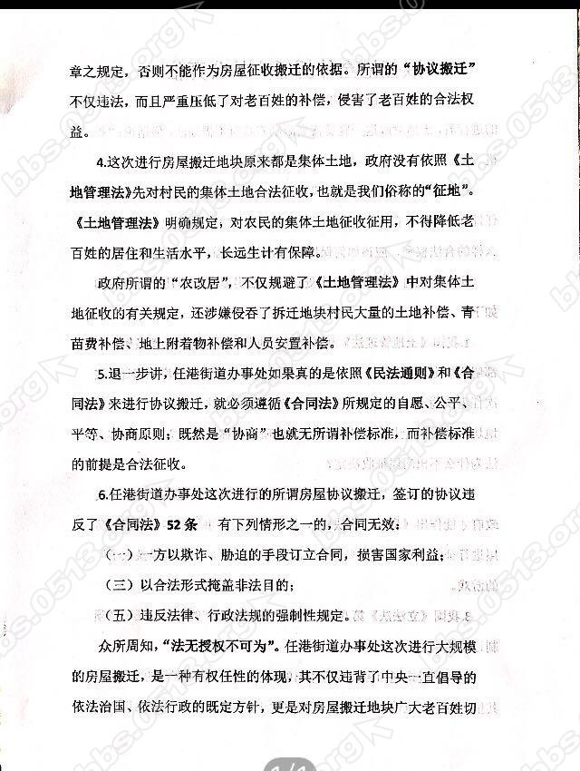
一封给任港街道的公开信
1.jpg
2.jpg
3.jpg
回复 支持 1 反对 0

使用道具 举报

该用户从未签到

 楼主| 发表于 2016-12-16 15:14 | 显示全部楼层 来自:江苏
并不是迟到的判决,而是地方政府恶意违背《合同法》,与没有关联性的人签订协议,故意毁坏当事人合法财产。
回复 支持 1 反对 0

使用道具 举报

发表于 2016-12-16 15:21 来自手机微信 | 显示全部楼层 来自:安徽
提示: 作者被禁止或删除 内容自动屏蔽
回复 支持 反对

使用道具 举报

匿名
发表于 2016-12-16 15:27 来自手机客户端 | 显示全部楼层 来自:江苏
提示: 作者被禁止或删除 内容自动屏蔽
回复 支持 反对

使用道具 举报

发表于 2016-12-16 15:35 来自手机微信 | 显示全部楼层 来自:江苏
提示: 作者被禁止或删除 内容自动屏蔽
回复 支持 反对

使用道具 举报

匿名
发表于 2016-12-16 15:37 来自手机客户端 | 显示全部楼层 来自:江苏
提示: 作者被禁止或删除 内容自动屏蔽
回复 支持 反对

使用道具 举报

匿名
发表于 2016-12-16 15:46 来自手机客户端 | 显示全部楼层 来自:江苏
提示: 作者被禁止或删除 内容自动屏蔽
回复 支持 反对

使用道具 举报

发表于 2016-12-16 15:47 来自手机微信 | 显示全部楼层 来自:江苏
提示: 作者被禁止或删除 内容自动屏蔽
回复 支持 反对

使用道具 举报

发表于 2016-12-16 15:48 来自手机微信 | 显示全部楼层 来自:江苏
提示: 作者被禁止或删除 内容自动屏蔽
回复 支持 反对

使用道具 举报

匿名
发表于 2016-12-16 15:51 来自手机客户端 | 显示全部楼层 来自:江苏
提示: 作者被禁止或删除 内容自动屏蔽
回复 支持 反对

使用道具 举报

发表于 2016-12-16 15:56 来自手机微信 | 显示全部楼层 来自:江苏
提示: 作者被禁止或删除 内容自动屏蔽
回复 支持 反对

使用道具 举报

该用户从未签到

 楼主| 发表于 2016-12-16 15:59 | 显示全部楼层 来自:江苏
沧海一栗1 发表于 2016-12-16 14:50
一封给任港街道的公开信

政府有权任性,这是和党中央所倡导的依法治国对着干,看来习*大大要来任港街道拍苍蝇了。
回复 支持 1 反对 0

使用道具 举报

匿名
发表于 2016-12-16 16:18 来自手机客户端 | 显示全部楼层 来自:江苏
提示: 作者被禁止或删除 内容自动屏蔽
回复 支持 反对

使用道具 举报

发表于 2016-12-16 16:39 来自手机微信 | 显示全部楼层 来自:江苏
提示: 作者被禁止或删除 内容自动屏蔽
回复 支持 反对

使用道具 举报

发表于 2016-12-16 16:44 来自手机微信 | 显示全部楼层 来自:江苏
提示: 作者被禁止或删除 内容自动屏蔽
回复 支持 反对

使用道具 举报

发表于 2016-12-16 16:44 来自手机微信 | 显示全部楼层 来自:江苏
提示: 作者被禁止或删除 内容自动屏蔽
回复 支持 3 反对 0

使用道具 举报

发表于 2016-12-16 16:50 来自手机微信 | 显示全部楼层 来自:江苏
提示: 作者被禁止或删除 内容自动屏蔽
回复 支持 反对

使用道具 举报

发表于 2016-12-16 17:11 来自手机微信 | 显示全部楼层 来自:江苏
提示: 作者被禁止或删除 内容自动屏蔽
回复 支持 1 反对 0

使用道具 举报

匿名
发表于 2016-12-16 17:27 来自手机客户端 | 显示全部楼层 来自:江苏
提示: 作者被禁止或删除 内容自动屏蔽
回复 支持 反对

使用道具 举报

匿名
发表于 2016-12-16 17:30 | 显示全部楼层 来自:江苏
提示: 作者被禁止或删除 内容自动屏蔽
回复 支持 反对

使用道具 举报

发表于 2016-12-16 17:40 来自手机微信 | 显示全部楼层 来自:江苏
提示: 作者被禁止或删除 内容自动屏蔽
回复 支持 反对

使用道具 举报

发表于 2016-12-16 18:11 来自手机微信 | 显示全部楼层 来自:江苏
提示: 作者被禁止或删除 内容自动屏蔽
回复 支持 反对

使用道具 举报

匿名
发表于 2016-12-16 18:29 来自手机客户端 | 显示全部楼层 来自:江苏
提示: 作者被禁止或删除 内容自动屏蔽
回复 支持 反对

使用道具 举报

您需要登录后才可以回帖 登录 | 注册

本版积分规则

手机版|无图版|站务联系 | 商务合作 | 平台公约

信息产业部备案:苏ICP备05014191号-1 经营性ICP许可证:苏B2-20110445 苏公网安备 32060202000307号 © 2001-2019 0513.org All Right Reserved.

投诉争议 技术支持:第一互联 GMT+8, 2025-12-22 07:16 , Processed in 1.517274 second(s), 26 queries , MemCache On. 站点统计

快速回复 返回顶部 返回列表