濠滨论坛

点击扫描二维码

查看: 5882|回复: 32

[科普] 酷炫动图(四):更多的数学

[复制链接]

该用户从未签到

发表于 2015-10-10 05:25 | 显示全部楼层 |阅读模式 来自:江苏
上期我们用了很多篇幅谈论三角函数,但是说三角函数怎么好意思不提那套著名的傅里叶变换图呢?/ w8 M) t$ c9 V: X; b, L$ s
所以:
* T' j- {, m2 N$ u" r变身吧傅里叶
& Y" U. d! D+ U6 e不,不是变成夜礼服。
  i# N: u: _& V" [6 n& z

tumblr_n4ifaw1hjp1tzs5dao1_500.gif

tumblr_n4ifaw1hjp1tzs5dao1_500.gif

" A. J/ f3 k6 v" K. C; E

Fourier_transform_time_and_frequency_domains large.gif

Fourier_transform_time_and_frequency_domains large.gif
图片作者:LucasVB4 Q( _5 a% B' [, }
和某些公然嘲笑应用的数学家不同,傅里叶特别重视应用领域,而他的傅里叶变换也不负众望成了工程和物理领域里最重要的数学公式之一。  ^+ ]# p6 Y" I" S. P1 V
这里展示的傅里叶变换(的三角函数形式)的基本原理是,多个正余弦波叠加(蓝色)可以用来近似任何一个原始的周期函数(红色)。这样近似的效果有点像称量的砝码:不管你原物的质量多奇怪,我总能化归成“5个1斤砝码、3个1两砝码”这样几个基本单位之和。上图末尾处蓝色的竖线就可以想象成“我用了5个1号波、3个2号波”等等。这在计算上多省事儿、处理上多方便就不用说了……, U8 A2 Q/ H, i( ?& ^0 w

lucas fourier 1.gif

lucas fourier 1.gif

lucas fourier 2.gif

lucas fourier 2.gif
1 l, O8 b9 M. `) g

lucas fourier 3.gif

lucas fourier 3.gif

: z# I$ x3 f' c1 L2 B几个傅里叶分解实例,用波叠加出分段函数。图片作者:LucasVB/ A0 L! p8 D# `4 W' p3 \
当然傅里叶分解的好处和用法远不止这些,但那就是一本书的篇幅了。打住。
0 J/ o8 N' u9 _& c如果你还记得酷炫动图(三)中讨论过的圆和三角函数之间的密切联系,那你也能看懂下面这张图:
4 G. q0 E9 u  q* ~

math 傅里叶2.gif

math 傅里叶2.gif

' p" a) H6 g4 F: J9 l- S图片作者:Matthew Henderson
* A1 z2 E' b* e+ X# X+ D8 A0 g大地上的河流

Uak4YU3.gif

Uak4YU3.gif
图片来源:google& E1 d0 j' O5 X( a$ e% s0 \

tumblr_n57h0djocY1qfg7o3o1_r1_400.gif

tumblr_n57h0djocY1qfg7o3o1_r1_400.gif
图片作者可能是blog.matthen.com: Y  I; D& T/ J7 @
Hello?走错片场了吧?标题写的是数学啊?
5 f4 v. q5 `" c$ n没有错,这是数学里诸多脑洞大开的定理之一:平原上的河流,从源头到出海口的干流总长度(蓝线)和源头到出海口之间的直线距离(红线)的比值,平均而言比3大一点儿。更准确地说,这个比值应当趋近于π。
" w0 F/ X& R6 X' O: r. p# I' E图中所示是秘鲁艾尔·西拉保护区里的一条河流,虽然因为地形和时间尺度原因,其比值更接近于2.5,不过意思大家已经看到了。
3 h( k7 c( V0 H9 j, [9 k' y4 Q但是这真的是数学!因为河流的自组织过程很容易形成分形。7 y( [( l% Y5 j7 p0 J' B
一条完美的笔直河流是平衡的,但这是不稳定的平衡。现实中的河流总会因为各种原因而有所弯曲,一旦河道打弯,弯道内侧和外侧的水流速度就会出现差异,外侧遭到冲刷,而内侧则发生沉积。久而久之弯曲会越来越大,最终河道裁弯取直形成牛轭湖,开始新的循环。- O7 [! K& l' k6 a- {7 ^
而1996年《科学》上的一篇论文认为,对于平原上的河流,这一过程的临界态是可以用分形来描述的。下面两张图是作者汉斯-亨里克·斯托罗姆(Hans-Henrik Stolum)用纯粹的数学公式推演出来的河流演化,可以和上图对比一下。  \) B1 t3 j+ V/ O; g

river.png

river.png

river2.png

river2.png
0 l5 F( C7 y: N2 d6 K7 B' A/ ^5 u
无限的黄金(率)1 c# z3 q$ [9 A+ F

lucas infinite.gif

lucas infinite.gif
图片作者:LucasVB
6 E! r8 s$ `/ k3 s+ _, Z这个φ不是别的,就是黄金分割率那个1.618了。当然如果你喜欢0.618,把前面的1去掉就是。
0 j  n9 S/ V; j3 y* D1 e常用的黄金分割表达方式是

golden.png

golden.png
,但是有一个有趣的连分数表达式,就是上面那张停不下来的动图。* u1 h3 ?, P8 C$ i7 Q  D# q
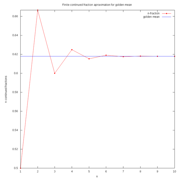
当然实际中我们没法无穷地这么除下去……用这个连分数迭代来近似黄金比例的话,误差程度是:
( C: q9 i5 q( ~

600px-Golden_mean.png

600px-Golden_mean.png
图片来源:wikipedia" Q6 f5 a9 _4 s" j7 n& |2 \* f. T
还不错嘛。! g8 G# v2 A9 {2 E7 P: b, p. C. z5 s
为什么这个连分数无限迭代下去可以用来算黄金率?注意它的格式:x = 1 + 1/x/ {- Y: Y8 }4 K3 N0 X
而黄金率的定义你还记得吗?在下图中,如果 (a + b)/a = a/b ,那么这个比值就是黄金律。; s9 q* S5 z* X( L6 S- l7 k) a

500px-SimilarGoldenRectangles.svg.png

500px-SimilarGoldenRectangles.svg.png
图片来源:wikipedia7 ?% Y* I, n2 G" F* U& Q  I2 z  b
如果我们令 a/b = φ,那么上式就立刻化简成了$ V, W9 k# E' ]. r" `

b0b7b7cf91f69a10a4982056c3ad0b50.png

b0b7b7cf91f69a10a4982056c3ad0b50.png
$ \! S8 \6 Y3 S6 \. T
如果你学过相关的迭代法求近似解理论,现在应该已经在颔首微笑了。如果没有,那么想着“这两个式子形式完全一样肯定有什么关联”就好……9 |5 g$ ~% a8 V, {+ R* S: a

% R, w' M+ k; v4 p扩展阅读本期的动图大部分依然来自LucasVB,不过也出现了blog.matthen.com,下期他的戏份会更多。
* H& r* H1 s) c9 u3 @9 `9 [相关小组死理性派南通0
匿名
发表于 2015-10-10 05:32 | 显示全部楼层 来自:江苏
提示: 作者被禁止或删除 内容自动屏蔽
回复 支持 反对

使用道具 举报

匿名
发表于 2015-10-10 05:54 | 显示全部楼层 来自:江苏
提示: 作者被禁止或删除 内容自动屏蔽
回复 支持 反对

使用道具 举报

匿名
发表于 2015-10-10 06:20 | 显示全部楼层 来自:江苏
提示: 作者被禁止或删除 内容自动屏蔽
回复 支持 反对

使用道具 举报

匿名
发表于 2015-10-10 06:49 | 显示全部楼层 来自:江苏
提示: 作者被禁止或删除 内容自动屏蔽
回复 支持 反对

使用道具 举报

匿名
发表于 2015-10-10 07:10 | 显示全部楼层 来自:江苏
提示: 作者被禁止或删除 内容自动屏蔽
回复 支持 反对

使用道具 举报

匿名
发表于 2015-10-10 07:27 | 显示全部楼层 来自:江苏
提示: 作者被禁止或删除 内容自动屏蔽
回复 支持 反对

使用道具 举报

匿名
发表于 2015-10-10 07:49 | 显示全部楼层 来自:江苏
提示: 作者被禁止或删除 内容自动屏蔽
回复 支持 反对

使用道具 举报

匿名
发表于 2015-10-10 08:10 | 显示全部楼层 来自:江苏
提示: 作者被禁止或删除 内容自动屏蔽
回复 支持 反对

使用道具 举报

匿名
发表于 2015-10-10 08:29 | 显示全部楼层 来自:江苏
提示: 作者被禁止或删除 内容自动屏蔽
回复 支持 反对

使用道具 举报

匿名
发表于 2015-10-10 08:45 | 显示全部楼层 来自:江苏
提示: 作者被禁止或删除 内容自动屏蔽
回复 支持 反对

使用道具 举报

  • TA的每日心情
    开心
    2014-8-10 10:56
  • 签到天数: 3 天

    [LV.2]偶尔看看I

    发表于 2015-10-10 09:14 | 显示全部楼层 来自:江苏
    数学家很牛
    回复 支持 反对

    使用道具 举报

    匿名
    发表于 2015-10-10 09:43 | 显示全部楼层 来自:江苏
    提示: 作者被禁止或删除 内容自动屏蔽
    回复 支持 反对

    使用道具 举报

    匿名
    发表于 2015-10-10 10:02 | 显示全部楼层 来自:江苏
    提示: 作者被禁止或删除 内容自动屏蔽
    回复 支持 反对

    使用道具 举报

    匿名
    发表于 2015-10-10 10:27 | 显示全部楼层 来自:江苏
    提示: 作者被禁止或删除 内容自动屏蔽
    回复 支持 反对

    使用道具 举报

    匿名
    发表于 2015-10-10 10:52 | 显示全部楼层 来自:江苏
    提示: 作者被禁止或删除 内容自动屏蔽
    回复 支持 反对

    使用道具 举报

    匿名
    发表于 2015-10-10 11:20 | 显示全部楼层 来自:江苏
    提示: 作者被禁止或删除 内容自动屏蔽
    回复 支持 反对

    使用道具 举报

    匿名
    发表于 2015-10-10 11:37 | 显示全部楼层 来自:江苏
    提示: 作者被禁止或删除 内容自动屏蔽
    回复 支持 反对

    使用道具 举报

    匿名
    发表于 2015-10-10 12:05 | 显示全部楼层 来自:江苏
    提示: 作者被禁止或删除 内容自动屏蔽
    回复 支持 反对

    使用道具 举报

    匿名
    发表于 2015-10-10 12:35 | 显示全部楼层 来自:江苏
    提示: 作者被禁止或删除 内容自动屏蔽
    回复 支持 反对

    使用道具 举报

    匿名
    发表于 2015-10-10 12:50 | 显示全部楼层 来自:江苏
    提示: 作者被禁止或删除 内容自动屏蔽
    回复 支持 反对

    使用道具 举报

  • TA的每日心情
    开心
    2014-8-26 02:19
  • 签到天数: 37 天

    [LV.5]常住居民I

    发表于 2015-10-10 13:13 | 显示全部楼层 来自:江苏
    河流那个好神奇
    回复 支持 反对

    使用道具 举报

    匿名
    发表于 2015-10-10 13:35 | 显示全部楼层 来自:江苏
    提示: 作者被禁止或删除 内容自动屏蔽
    回复 支持 反对

    使用道具 举报

    匿名
    发表于 2015-10-10 13:58 | 显示全部楼层 来自:江苏
    提示: 作者被禁止或删除 内容自动屏蔽
    回复 支持 反对

    使用道具 举报

    您需要登录后才可以回帖 登录 | 注册

    本版积分规则

    手机版|无图版|站务联系 | 商务合作 | 平台公约

    信息产业部备案:苏ICP备05014191号-1 经营性ICP许可证:苏B2-20110445 苏公网安备 32060202000307号 © 2001-2019 0513.org All Right Reserved.

    投诉争议 技术支持:第一互联 GMT+8, 2025-12-17 05:21 , Processed in 0.245091 second(s), 15 queries , MemCache On. 站点统计

    快速回复 返回顶部 返回列表