濠滨论坛

点击扫描二维码

楼主: 凡人修仙

[随便港港] CEO大骂人力资源总监:公司都要死了,你还跟我谈什么劳动法

[复制链接]
头像被屏蔽

该用户从未签到

发表于 2020-2-27 23:35 来自手机WAP | 显示全部楼层
提示: 作者被禁止或删除 内容自动屏蔽
回复 支持 0 反对 1

使用道具 举报

匿名
发表于 2020-2-28 08:42 | 显示全部楼层
提示: 作者被禁止或删除 内容自动屏蔽
回复 支持 反对

使用道具 举报

  • TA的每日心情
    开心
    2015-10-18 06:04
  • 签到天数: 3 天

    [LV.2]偶尔看看I

    发表于 2020-2-28 08:44 | 显示全部楼层
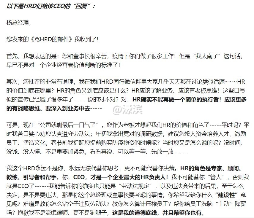
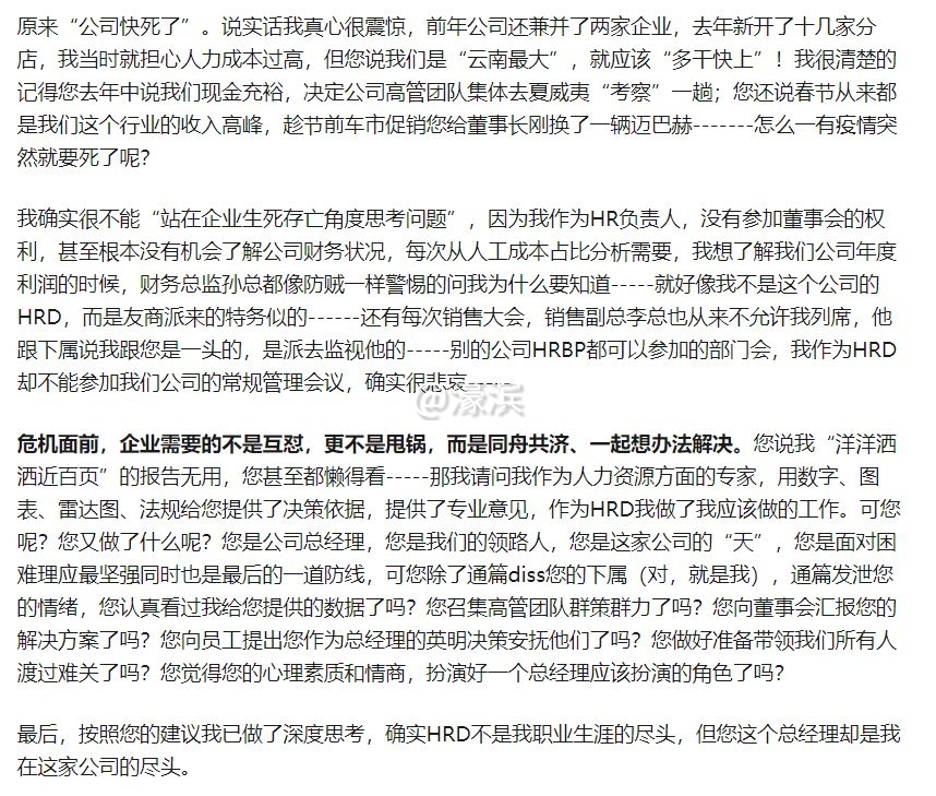
    HRD回帖,这个更清晰,更精彩!!!!!!!!!!
    1.jpeg
    2.jpeg

    点评

    CEO 有点像租客,都活不下去了还不减免房租;HRD没好意思以房东口吻说出来:你丫赚钱时候怎么没想到我,现在跟我哭穷  发表于 2020-2-28 08:48
    回复 支持 反对

    使用道具 举报

    该用户从未签到

    发表于 2020-2-28 11:02 | 显示全部楼层
    总监要守法,老板就成老赖。
    回复 支持 反对

    使用道具 举报

    该用户从未签到

    发表于 2020-2-28 11:37 | 显示全部楼层
    ntjc 发表于 2020-2-28 08:44
    HRD回帖,这个更清晰,更精彩!!!!!!!!!!

    这个HR是人社局、监察委派驻企业的吧!

    点评

    本来这就是HR的职责,只是现在大多数HR没有了操守和道德底线而已。  发表于 2020-2-28 22:53
    回复 支持 2 反对 0

    使用道具 举报

    该用户从未签到

    发表于 2020-2-28 11:53 | 显示全部楼层
    其实这个老总说的真的没错,企业死了劳动法能教吗?员工要爱护企业不能趁火打劫的,只要企业不死还有希望的
    回复 支持 反对

    使用道具 举报

    该用户从未签到

    发表于 2020-2-28 11:55 来自手机WAP | 显示全部楼层
    hhhkkk 发表于 2020-2-26 21:33
    还是某类人好,休息在家工资福利一分钱不少

    地方财政收不到钱,一样吃屁。
    回复 支持 1 反对 0

    使用道具 举报

    匿名
    发表于 2020-2-28 12:01 来自手机WAP | 显示全部楼层
    提示: 作者被禁止或删除 内容自动屏蔽
    回复 支持 2 反对 0

    使用道具 举报

    该用户从未签到

    发表于 2020-2-28 12:15 来自手机WAP | 显示全部楼层
    这种事情,你在开公司的时候,就应该把风险成本算进去。觉得划不来就不要开公司做老板,你去打工也没人瞧不起你。话说回来,能有多少公司赚的盆满锅满,愿意分出一杯羹给底下的员工?
    回复 支持 反对

    使用道具 举报

    该用户从未签到

    发表于 2020-2-28 14:10 | 显示全部楼层
    企业确实很难,估计得倒掉一批企业。还有,目前实施的劳动合同法有点超前,对企业的压力也很大
    回复 支持 反对

    使用道具 举报

    该用户从未签到

    发表于 2020-2-28 15:44 | 显示全部楼层
    hhhkkk 发表于 2020-2-26 21:33
    还是某类人好,休息在家工资福利一分钱不少

    所言极是,我敢肯定你不是,而且对此类人羡慕嫉妒恨
    回复 支持 反对

    使用道具 举报

    该用户从未签到

    发表于 2020-2-28 15:49 | 显示全部楼层
    这个老板遇到的情况确实是这样的,倾覆之厦安有完卵,劳动法就是唱高调

    回复 支持 反对

    使用道具 举报

    该用户从未签到

    发表于 2020-2-28 15:54 | 显示全部楼层
    **** 作者被禁止或删除 内容自动屏蔽 ****

      该吃天鹅肉就吃天鹅肉,譬如马云等等。
    不该吃天鹅肉的也吃了会拉肚子的,抑或吃相太差亦算无德
    回复 支持 1 反对 0

    使用道具 举报

    该用户从未签到

    发表于 2020-2-28 16:12 | 显示全部楼层

    这估计和连锁餐饮,住宿,旅游一类的企业。摊子大,全线停业。兴旺的时候看不出问题,没有忧患意识,遇到这木大的困难确实难。
    回复 支持 反对

    使用道具 举报

    该用户从未签到

    发表于 2020-2-28 16:19 | 显示全部楼层
    孤单地飞 发表于 2020-2-28 11:55
    地方财政收不到钱,一样吃屁。

    不会卖地? 否则某类人要回到90年代的档次,他们愿意不???
    回复 支持 10 反对 0

    使用道具 举报

    该用户从未签到

    发表于 2020-2-28 16:23 | 显示全部楼层
    镇南路口 发表于 2020-2-28 15:44
    所言极是,我敢肯定你不是,而且对此类人羡慕嫉妒恨

      我对马云羡慕嫉妒恨(很自己没有本事),对于某类人是批判他们吃相太难看,蛋糕自己切自己拿,就是无德,“无耻”的占取他人利益!
    回复 支持 10 反对 0

    使用道具 举报

    该用户从未签到

    发表于 2020-2-28 16:37 | 显示全部楼层
    hhhkkk 发表于 2020-2-28 16:23
    我对马云羡慕嫉妒恨(很自己没有本事),对于某类人是批判他们吃相太难看,蛋糕自己切自己拿,就是无德 ...

    我发现你的论点都是围绕公职人员,制造负能量。等你张全,有过之而无不及,说得如此道貌岸然,你除了在这发发牢骚,博取你点击率,好像大公无私,为民说话。你敢去大院里说吗?你除了能引起某些负能量,有什么其他用吗?不如实际点,去做个疫情防控志愿者,干点实事,大家更会力挺你!
    回复 支持 2 反对 0

    使用道具 举报

    匿名
    发表于 2020-2-28 16:40 | 显示全部楼层
    提示: 作者被禁止或删除 内容自动屏蔽
    回复 支持 反对

    使用道具 举报

    匿名
    发表于 2020-2-28 16:51 | 显示全部楼层
    提示: 作者被禁止或删除 内容自动屏蔽
    回复 支持 2 反对 0

    使用道具 举报

    该用户从未签到

    发表于 2020-2-28 17:00 | 显示全部楼层
    **** 作者被禁止或删除 内容自动屏蔽 ****

    不是一回事,那8个人我也佩服,不过这个人每个帖子,每个论点基本都与公务猿有仇似的,我虽然不吃公家饭,但我看不惯这种,有本事就去考,有问题就去正规渠道反应问题,当然,如果他实在对现实不满,可以移居到没有腐败没有压迫的地方
    回复 支持 反对

    使用道具 举报

    匿名
    发表于 2020-2-28 17:07 | 显示全部楼层
    提示: 作者被禁止或删除 内容自动屏蔽
    回复 支持 2 反对 0

    使用道具 举报

    该用户从未签到

    发表于 2020-2-28 17:13 来自手机客户端 | 显示全部楼层
    **** 作者被禁止或删除 内容自动屏蔽 ****

    你说得没错,我们都能不带个人色彩讨论问题,但我不能保证那个人不是,他每一个帖子都含沙射影,难道他真的为国为民???
    回复 支持 反对

    使用道具 举报

    匿名
    发表于 2020-2-28 17:15 | 显示全部楼层
    提示: 作者被禁止或删除 内容自动屏蔽
    回复 支持 1 反对 0

    使用道具 举报

    该用户从未签到

    发表于 2020-2-28 17:28 来自手机WAP | 显示全部楼层
    镇南路口 发表于 2020-2-28 16:37
    我发现你的论点都是围绕公职人员,制造负能量。等你张全,有过之而无不及,说得如此道貌岸然,你除了在这 ...

    实际是心理毛病了!虽然自己不愿承认。。。
    回复 支持 1 反对 0

    使用道具 举报

    您需要登录后才可以回帖 登录 | 注册

    本版积分规则

    手机版|无图版|站务联系 | 商务合作 | 平台公约

    信息产业部备案:苏ICP备05014191号-1 经营性ICP许可证:苏B2-20110445 苏公网安备 32060202000307号 © 2001-2019 0513.org All Right Reserved.

    投诉争议 技术支持:第一互联 GMT+8, 2025-12-7 03:53 , Processed in 0.262036 second(s), 33 queries , MemCache On. 站点统计

    快速回复 返回顶部 返回列表