濠滨论坛

点击扫描二维码

查看: 48396|回复: 35

[百姓民声] 南通市崇川区袁志周户对江苏省委巡视组接访领导有关问题的回应

[复制链接]

该用户从未签到

发表于 2019-4-18 23:40 | 显示全部楼层 |阅读模式 来自:江苏

2019年4月17日省委巡视组接访时,为提高接待效率,给更多信访人创造机会,袁志周户全权委托代理人简明扼要地反映二个主题。因崇川区信访局张震洲副局长就在现场并处邻座,遂放弃直面针对张副局长2018年8月于北京曾经高价租用黑车并动用黑帮对我户代表逐级正常走访、表达正当诉求进行暴力截访的违法违纪行为的举报投诉,以防情面难堪。当听到袁志周房屋于2017年4月遭观音山街道违法强拆并有法院生效胜诉判决时,巡视组领导说:法院判决街道强拆行为违法,你户被拆房屋有证吗?袁志周户代表当即认为这个问题与本次接访关联性不大,只作了简单回答。现就昨天相关问题作具体回应如下:
尊敬的江苏省委第一巡视组领导:
我是南通市崇川区观音山街道中沙社区四组128号袁志周户的全权委托代理人,2019年4月17日下午受到您所代表省委第一巡视组的热情接待,在此深表感谢!
昨天接访时,您问及我户遭违法强拆的二间附房之合法性问题,我方坚持认为系权属登记时被漏登。现就您昨天的问题作出回应,并连同昨天信访件一并发至电子邮箱:jsdyxsz@126,coм具体内容如下:
一、崇川区观音山街办提供的权属登记原始资料之《房屋产权来源说明》中显示:产权说明人签字一栏,非产权人本人亲笔签名(见图1);《通州市村镇房屋现场勘丈平面图表》中显示:产权人未签章确认以及产权人的东西二邻户签字笔迹雷同(见图2);《村镇房屋所有权证存根》中显示:校对人签字等多处应填未填(见图3)。从原始资料情况表明,当时产权权属登记极不规范、不慎重,甚至未经产权人的核对签字确认。
对图2中问号处的说明:此处为我户原二间附房所在地(现为违法强拆后的废墟),坐西朝东,位于南北两排正屋之间西侧,其东西两侧均被左右二邻房屋遮挡视线,南侧又被自家厕所遮挡视线。行人从我户门前经过只能见到前后两排正屋,却见不到二间附房,而绘制人不入户进行现场绘制、仅凭大致印象粗制滥造导致问号处缺漏则成其必然。另,该图系1998年9月30日所制,显示我户仅有7间正屋,与“87底册”登记的7间正屋、2间棚舍(即附房)合计9间房屋比对,证实二间附房确被漏登。
需说明的是,二间附房修缮前系茅草屋,用于安装一台搞家庭副业的织布机及其配套设备(观音山一带当时是全国著名纺织之乡),2002年在原墙脚未动的情况下修缮为瓦房,其内部结构改造为两部分,分别是浴室与储藏室(堆放农具和杂物)。
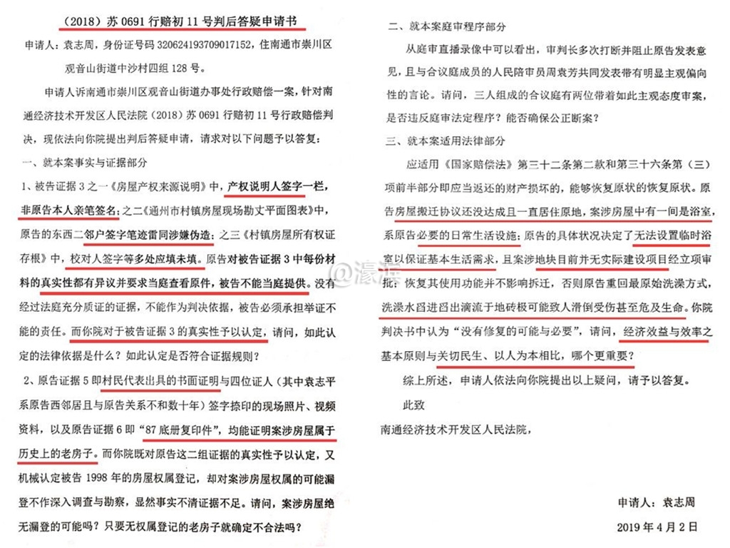
令人费解的是,上列三图中疑点重重,真实性存疑,竟被法院采信。为此,我户不服提起上诉,同时向一审法院提出判后答疑申请(见图4)。虽说法院是维护社会公平正义的最后一道防线,但现实情况如何?在此我只能说“你懂的”!
二、我户所在原村民小组村民代表出具的书面证明(见图5)与四位证人(证人袁志平于我户西侧毗邻而居且与我户关系不和数十年)签字捺印的现场照片、视频资料,以及“87底册”复印件(见图6),均能证明二间附房属历史存留的老房子,并非违章建筑。
                                                                                                      信访人:袁志周
                                                                     2019年4月18日
      图1:                                                             
QQ截图20190402131520.jpg
  图2:
QQ截图20190402131611_副本.jpg
     图3:
7301654_副本.jpg
     图4:
QQ截图20190405011142_副本.jpg
     图5:
webwxgetmsgimg (5).jpg
     图6:
QQ截图20190418213825_副本.jpg





南通0

该用户从未签到

 楼主| 发表于 2019-4-19 00:29 | 显示全部楼层 来自:江苏
衷心感谢省委第一巡视组领导的热情接待!
回复 支持 1 反对 0

使用道具 举报

该用户从未签到

 楼主| 发表于 2019-4-19 00:31 | 显示全部楼层 来自:江苏
省委第一巡视组的到来给崇川人民带来了福音!
回复 支持 反对

使用道具 举报

该用户从未签到

 楼主| 发表于 2019-4-19 00:34 | 显示全部楼层 来自:江苏
期待崇川区人民政府对于群众反映的问题给予高度重视!
回复 支持 反对

使用道具 举报

该用户从未签到

发表于 2019-4-19 08:56 来自手机客户端 | 显示全部楼层 来自:江苏
上世纪八十年代的违建就不是违建?就是既成事实了?没证说个毛说
回复 支持 6 反对 0

使用道具 举报

该用户从未签到

发表于 2019-4-19 09:07 来自手机客户端 | 显示全部楼层 来自:江苏
很高兴遇见你 发表于 2019-04-19 08:56
上世纪八十年代的违建就不是违建?就是既成事实了?没证说个毛说

没登记但存在的不算违建,系工作疏忽,以事实为依据。
回复 支持 反对

使用道具 举报

该用户从未签到

发表于 2019-4-19 10:53 来自手机客户端 | 显示全部楼层 来自:江苏
说到底还是想多要钱
回复 支持 1 反对 0

使用道具 举报

发表于 2019-4-19 12:55 来自手机微信 | 显示全部楼层 来自:江苏
提示: 作者被禁止或删除 内容自动屏蔽
回复 支持 1 反对 0

使用道具 举报

该用户从未签到

发表于 2019-4-19 14:32 来自手机客户端 | 显示全部楼层 来自:江苏
ppkk100 发表于 2019-04-19 10:53
说到底还是想多要钱

哦哟,你不想多要钱德性
回复 支持 反对

使用道具 举报

该用户从未签到

发表于 2019-4-19 15:46 来自手机WAP | 显示全部楼层 来自:江苏
南通崇川区任港街道南通港村原村长何湘琴违法占地近500平方,违法建筑近300平方,有权部门辩称其“登记过了”。大家评评,瘟贼偷了钱,存了银行,登记了就“合法”吗?2017年拆迁,村官违法建筑“拆迁洗白合法”!这就是“南通法制社会”!
回复 支持 1 反对 0

使用道具 举报

该用户从未签到

 楼主| 发表于 2019-4-19 17:54 | 显示全部楼层 来自:江苏
很高兴遇见你 发表于 2019-4-19 08:56
上世纪八十年代的违建就不是违建?就是既成事实了?没证说个毛说

不懂不要在这里装懂!
回复 支持 反对

使用道具 举报

该用户从未签到

发表于 2019-4-19 18:44 来自手机客户端 | 显示全部楼层 来自:江苏
掉钱眼了吧你
回复 支持 反对

使用道具 举报

该用户从未签到

 楼主| 发表于 2019-4-19 20:54 | 显示全部楼层 来自:江苏

就照你说的“掉钱眼了”,也是我家依法享有的合法权益,是正当的,国家和法律支持的,不争取才是痴的!
有本事你也争取自己的合法权益呀!国家和法律也支持你的!
回复 支持 反对

使用道具 举报

该用户从未签到

发表于 2019-4-19 22:17 来自手机WAP | 显示全部楼层 来自:江苏
**** 作者被禁止或删除 内容自动屏蔽 ****

这是“庸政懒政”的表现!我家也是这个情况。
回复 支持 反对

使用道具 举报

该用户从未签到

发表于 2019-4-19 22:40 来自手机WAP | 显示全部楼层 来自:江苏

没人不想多要,而要的也只是自己的本份,何罪之有。那些道貌岸然的当权干部除了自已上限的份额,还想方设想多弄上百方以及那些黑白两道有势之人。请问怎么看
回复 支持 反对

使用道具 举报

该用户从未签到

发表于 2019-4-20 08:12 来自手机客户端 | 显示全部楼层 来自:江苏
俺们村谁有产权证,呵呵
回复 支持 反对

使用道具 举报

该用户从未签到

发表于 2019-4-20 12:22 来自手机客户端 | 显示全部楼层 来自:江苏 移动/数据上网公共出口
我的远方 发表于 2019-04-19 20:54
就照你说的“掉钱眼了”,也是我家依法享有的合法权益,是正当的,国家和法律支持的,不争取才是痴的!
有本事你也争取自己的合法权益呀!国家和法律也支持你的!

呵呵,就你这不断发帖的劲看来你所谓的“权益”并没有得到满足,谈何国家和法律支持呢?但愿你有生之年能达成愿望,到时候再发个帖来给大家看看。
回复 支持 反对

使用道具 举报

该用户从未签到

发表于 2019-4-20 13:58 | 显示全部楼层 来自:江苏
ppkk100 发表于 2019-4-20 12:22
呵呵,就你这不断发帖的劲看来你所谓的“权益”并没有得到满足,谈何国家和法律支持呢?但愿你有生之年能 ...

合法的权益为什么要争取?就是因为应该得到的没有得到才去争取!!!你上了一年班不给你工资你会不去争取吗?
回复 支持 反对

使用道具 举报

该用户从未签到

发表于 2019-4-20 17:47 来自手机客户端 | 显示全部楼层 来自:江苏
不清楚谈判政府答应的条件是给多少。按上面的材料来看争议焦点应该是23方安置面积。纠结老房重修重算不算合法建筑。不知是不是这种情况
回复 支持 反对

使用道具 举报

该用户从未签到

发表于 2019-4-21 13:43 来自手机客户端 | 显示全部楼层 来自:辽宁
ppkk100 发表于 2019-04-19 10:53
说到底还是想多要钱

这比太黑了,南通拆迁政策真的好,钱多还养老,都拆发财了
回复 支持 反对

使用道具 举报

该用户从未签到

发表于 2019-4-21 15:06 来自手机WAP | 显示全部楼层 来自:江苏

      村宅基地和建筑占地分户清查登记表中是证明袁志周父亲有正房七间,棚舍两间。棚舍在农村过去是包括厕所、猪圈、鸡棚、堆放农具的附属用房,俗称三棚。

      村宅基地和建筑占地分户清查登记表中是袁志周父亲的名下,而到九八年变更到袁志周名下应该是有原因的,而且村镇房屋现场勘丈平面图表中左下方申请人签字应该是本人签的字确认的,在图表中右侧并未显示有两间棚舍存在,申请人不可能不知道吧?

      如果认为属于漏登可以调取九八年当年整个村的测绘图或者航拍图,来证明九八年是否存在这两间棚舍。

      八七年到九八年这两间棚舍有没有变化?再者,假使棚舍存在,也不存在属于合法有证房屋,三棚在拆迁有时并不会算在合法面积里的,要综合看历史演变情况。

      如果楼主认为自己的诉求和政府方的差距仅存在于二十几个平方,也就是一百六十几和一百八十几的差距,可以通过现有人口结构来弥补的,其实不算多大问题。

      以上是个人的一点见解,只是探讨,不只针对当事人,不喜勿喷!
回复 支持 反对

使用道具 举报

该用户从未签到

 楼主| 发表于 2019-4-21 15:43 | 显示全部楼层 来自:江苏
独醉笑清风 发表于 2019-4-21 15:06
村宅基地和建筑占地分户清查登记表中是证明袁志周父亲有正房七间,棚舍两间。棚舍在农村过去是包括厕 ...

谢谢你的好心好意!问题在于何处,各人家的情况各人自己最清楚,再一次谢谢你的关心!
回复 支持 反对

使用道具 举报

该用户从未签到

发表于 2019-4-21 16:29 来自手机客户端 | 显示全部楼层 来自:江苏 移动/数据上网公共出口
我的远方 发表于 2019-04-21 15:43
谢谢你的好心好意!问题在于何处,各人家的情况各人自己最清楚,再一次谢谢你的关心!

你家的问题在何处,说出来让大家评评。上面评论分析也蛮到位的
回复 支持 反对

使用道具 举报

该用户从未签到

 楼主| 发表于 2019-4-21 16:42 | 显示全部楼层 来自:江苏
TanLiMei 发表于 2019-4-21 16:29
你家的问题在何处,说出来让大家评评。上面评论分析也蛮到位的

本来就是协议搬迁,怎么评?什么叫协议搬迁?
你怎么不叫大家评评为什么至今违法强拆者没被追责?追责了再来谈协议搬迁!
回复 支持 反对

使用道具 举报

您需要登录后才可以回帖 登录 | 注册

本版积分规则

手机版|无图版|站务联系 | 商务合作 | 平台公约

信息产业部备案:苏ICP备05014191号-1 经营性ICP许可证:苏B2-20110445 苏公网安备 32060202000307号 © 2001-2019 0513.org All Right Reserved.

投诉争议 技术支持:第一互联 GMT+8, 2025-12-16 16:06 , Processed in 0.253144 second(s), 26 queries , MemCache On. 站点统计

快速回复 返回顶部 返回列表