濠滨论坛

点击扫描二维码

查看: 4756|回复: 0

新疆银监局连开15张罚单:工行因贷款分类不准确被罚30万

[复制链接]

该用户从未签到

发表于 2017-5-17 00:15 | 显示全部楼层 |阅读模式 来自:北京
银行监管部门再次开出多张罚单,这次是新疆银监局。
5月16日,中国银监会新疆监管局(新疆银监局)公布15张行政处罚单,罚款总额117万元,其中银行共计被罚95万元,相关责任人共计被罚22万元;被罚的银行包括工商银行石河子分行、华夏银行乌鲁木齐分行、浦发银行乌鲁木齐分行、中信银行乌鲁木齐分行。
除此之外,在这批处罚中,多家银行分支行行长、副行长等直接责任人被追责。根据银监会2015年新修订的《中国银行业监督管理委员会行政处罚办法》,对个人的行政处罚措施包括警告、罚款、没收违法所得、取消董(理)事高管任职资格、禁止一定期限直至终身禁止从事银行业工作等。
工商银行“顶风作案”,贷款分类不准确被罚
2017年以来,银监会密集出台各项监管文件。4月10日发布的《关于银行业风险防控工作的指导意见》明确要求,重点治理资产风险分类不准确、通过各种手段隐匿或转移不良贷款的行为。
工商银行石河子分行在强监管之下依然“顶风作案”,因“贷款风险分类不准确”被罚款30万元,该行行长蔡学德、副行长何晓梅也因“应对该贷款风险分类不准确承担管理责任”分别被给予警告处罚。
所谓贷款分类,是指商业银行根据债务人及时足额偿还贷款本息的可能性将贷款划分为正常、关注、次级、可疑、损失五档的过程。商业银行应至少每季度对全部贷款进行一次分类。
未严格监督信贷资金用途,华夏银行、中信银行被罚
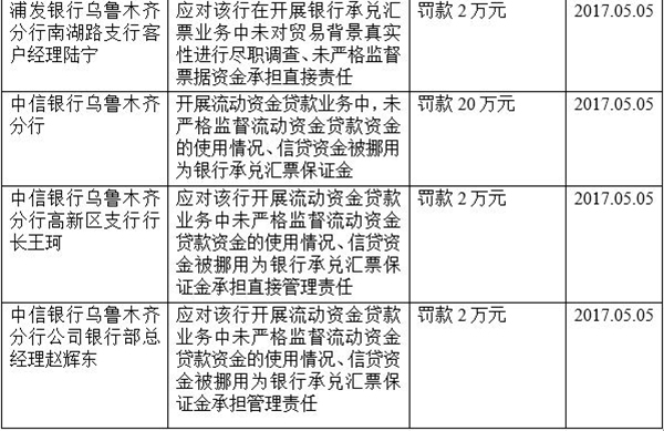
在此次的处罚中,华夏银行乌鲁木齐分行和中信银行乌鲁木齐分行的处罚原因均涉及未严格监督流动资金贷款资金,两者分别被罚款25万元和20万元。
华夏银行乌鲁木齐分行中小企业业务专营部副总经理(主持工作)王立华和中小企业业务专营部客户经理张智等直接责任人也被追责。上述二人因“应对该分行在开展流动资金贷款业务中未有效监督信贷资金使用情况承担直接(管理)责任”,分别被罚2万元和1万元。中信银行2名相关责任人也被分别罚款2万元。
2017年4月7日,银监会发文强调要坚持双线问责,强化高管责任。坚持“一案三问”,发生案件的,坚决问责经办人、相关人和负责人;贯彻“一险三问”,造成风险的,严格惩处业务发起人、业务审批人和机构负责人。同时,坚持“上追两级”,推行“双线问责”,情节严重的,坚决顶格处罚。
浦发银行内部管理不到位,多名分行高管受罚
银监会2014年公布的《商业银行内部控制指引》规定,商业银行内部控制应保证商业银行业务记录、会计信息、财务信息和其他管理信息的真实、准确、完整和及时。
在此次被罚的银行中,浦发银行乌鲁木齐分行则因为在开展银行承兑汇票业务中未对贸易背景真实性进行尽职调查、未严格监督票据资金,被罚款20万元。与另外几家被罚银行相同,该行也有5名管理人员因承担直接管理责任被罚。
浦发银行乌鲁木齐分行行长钱理丹、浦发银行乌鲁木齐分行消费及小微金融部总经理杨峻、浦发银行乌鲁木齐分行南湖路支行副行长(主持工作)张丽和行长助理(主持工作)马灿、浦发银行乌鲁木齐分行南湖路支行客户经理陆宁等都因“在开展银行承兑汇票业务中未对贸易背景真实性进行尽职调查、未严格监督票据资金承担直接领导(管理)责任”被罚。除了钱理丹被警告并罚款7万元,其他人均罚款2万元。

新疆银监局连开15张罚单:工行因贷款分类不准确被罚30万

新疆银监局连开15张罚单:工行因贷款分类不准确被罚30万

新疆银监局连开15张罚单:工行因贷款分类不准确被罚30万

新疆银监局连开15张罚单:工行因贷款分类不准确被罚30万
南通0
您需要登录后才可以回帖 登录 | 注册

本版积分规则

手机版|无图版|站务联系 | 商务合作 | 平台公约

信息产业部备案:苏ICP备05014191号-1 经营性ICP许可证:苏B2-20110445 苏公网安备 32060202000307号 © 2001-2019 0513.org All Right Reserved.

投诉争议 技术支持:第一互联 GMT+8, 2025-12-19 16:02 , Processed in 0.157893 second(s), 14 queries , MemCache On. 站点统计

快速回复 返回顶部 返回列表