濠滨论坛

点击扫描二维码

查看: 3278|回复: 0

[财经新闻] 国务院:增值税税率由四档减至17%、11%与6%三档

[复制链接]

该用户从未签到

发表于 2017-4-19 17:23 | 显示全部楼层 |阅读模式 来自:北京
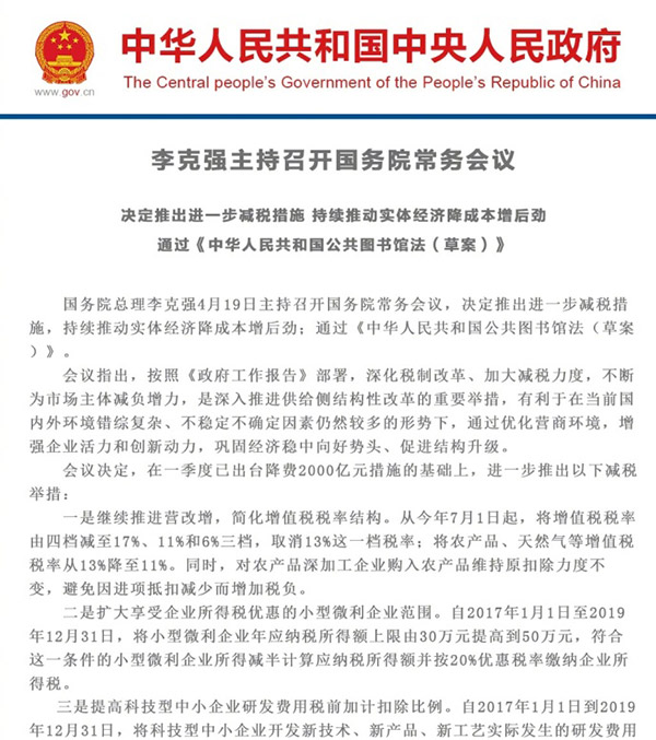
国务院总理李克强4月19日主持召开国务院常务会议,决定推出进一步减税措施,持续推动实体经济降成本增后劲;通过《中华人民共和国公共图书馆法(草案)》。
其中,增值税税率由四档减至17%、11%与6%三档,取消13%这一档税率。

国务院:增值税税率由四档减至17%、11%与6%三档

国务院:增值税税率由四档减至17%、11%与6%三档

国务院:增值税税率由四档减至17%、11%与6%三档

国务院:增值税税率由四档减至17%、11%与6%三档
南通0
您需要登录后才可以回帖 登录 | 注册

本版积分规则

手机版|无图版|站务联系 | 商务合作 | 平台公约

信息产业部备案:苏ICP备05014191号-1 经营性ICP许可证:苏B2-20110445 苏公网安备 32060202000307号 © 2001-2019 0513.org All Right Reserved.

投诉争议 技术支持:第一互联 GMT+8, 2025-12-15 13:35 , Processed in 0.161679 second(s), 15 queries , MemCache On. 站点统计

快速回复 返回顶部 返回列表