濠滨论坛

点击扫描二维码

查看: 6768|回复: 0

[新闻快讯] 排除隐患,造福市民——南通市级重大事故隐患名单公布

[复制链接]
  • TA的每日心情
    奋斗
    2016-11-11 20:49
  • 签到天数: 1 天

    [LV.1]初来乍到

    发表于 2017-4-13 17:25 | 显示全部楼层 |阅读模式 来自:江苏

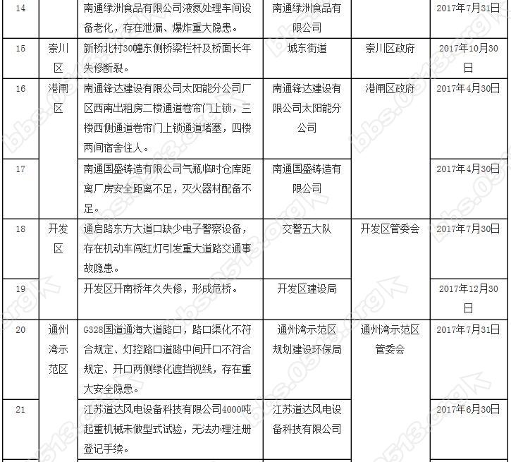
          近日我看到新闻报道南通市安全生产监督管理局发布了一则通知,名为《关于对2017年第一批市级重大事故隐患进行挂牌督办整改的通知》,并且很强势地挂出了22家有重大事故隐患的企业名单,不由得想说一句,这事是真的将咱们老百姓的切身利益放在了心上。
    QQ图片20170413172413.png
          烟囱年久失修,存在倒塌重大事故隐患;公司二道门未设置门禁系统和电子显示屏,不能实时掌握危险生产区域内人员数量;储气罐体日晒雨淋,年久老化,存在气体泄漏引发爆燃重大事故的隐患;液氮处理车间设备老化,存在泄漏、爆炸重大隐患……据了解,这些公司或重大事故隐患部位存在着各式各样的安全隐患。
    1492041644_94202300.jpg
        1492041658_08861700.jpg
        1492041670_12947200.jpg
        1492041684_03237300.jpg
          上网查了查,今年以来,全市各地各级认真贯彻落实《中共中央国务院关于推进安全生产领域改革发展的意见》,坚持源头防范、系统治理,认真组织开展安全生产大检查大整治专项行动,有效防范了安全生产重特大事故的发生。《通知》还要求,各有关地区要对挂牌的市级重大事故隐患,严格落实属地监管责任,督促、指导各整改责任单位做到责任、措施、资金、时限、预案“五落实”,及时整改到位,确保本地区安全生产形势稳定。这不,政策的力量果然强大,这么快南通市就用具体行动作出了回应。
          查询一下后发现早在几年前南通市就有公布重大隐患进行督办整改的通知,突然感觉生活在南通真是安全感满满呀~
    QQ图片20170413172213.png
          近几年来南通飞速发展,一年一个样,城市建设四处开花,但是各种安全隐患也随之而来,这次的公布名单表现了政府对人民群众负责的态度,希望以后可以再接再厉,继续保持,查出隐患,从源头上避免事故发生!



    南通0
    您需要登录后才可以回帖 登录 | 注册

    本版积分规则

    手机版|无图版|站务联系 | 商务合作 | 平台公约

    信息产业部备案:苏ICP备05014191号-1 经营性ICP许可证:苏B2-20110445 苏公网安备 32060202000307号 © 2001-2019 0513.org All Right Reserved.

    投诉争议 技术支持:第一互联 GMT+8, 2025-12-24 20:24 , Processed in 0.186062 second(s), 16 queries , MemCache On. 站点统计

    快速回复 返回顶部 返回列表