濠滨论坛

点击扫描二维码

查看: 3117|回复: 0

今年A股九大奇葩公告:控股股东与监事关系“同居俨如配偶”

[复制链接]

该用户从未签到

发表于 2016-12-31 20:17 | 显示全部楼层 |阅读模式 来自:北京
2016年,资本市场依旧跌宕起伏,好戏不断,暂且不论宝能万科之争、国海证券萝卜章等年度大戏,单看这一年来上市公司发布的那些奇葩公告就足够回味,澎湃新闻就来盘点2016年九大啼笑皆非的奇葩公告。
1,“我们结婚了,所以要减持”
近期A股市场关于减持的话题不绝于耳。虽然减持这种现象在资本市场上本普遍,但一旦“套路”深,很难不引发一波围观,说到上市公司那些关于减持的奇葩理由,不难想到今年带头的“结婚门”。
2016年1月12日,游久游戏(600652)发布公告称,公司第二大股东刘亮、第三大股东代琳已于2015年1月登记结婚,已构成一致行动关系。为确保公司2014年重组完成后36个月内,第一大股东及实际控制人不因刘亮、代琳新增一致行动关系而发生变更,刘亮、代琳可能择机适量减持所持有的公司股份。
公告一出,市场就开始想入非非,“隐婚”、“为减持结婚”等等成为了舆论关键词。然后当事人刘亮就出来澄清了,发布此公告是为了回应监管部门对信息披露的要求,产生这么大的市场反响始料未及。
2,股东减持数亿“改善一下生活”
2016年1月18日,中文在线(300364)发布公告称,公司股东王秋虎以“改善个人生活”为由,拟在6个月内减持不超过201.27万股公司股份,按照当日收盘价估算套现金额近2.6亿元。
这原本是中文在线IPO期满一年,首发股东之一王秋虎手上的股票迎来了解禁期,减持本来无可厚非,关键就是1月18日午间的这份减持公告给出的减持原因竟是为了改善个人生活。但机构们可能并不买账:“你减持生活,那我们干脆度个假吧”。1月18日盘后交易数据显示,5个卖出席全被机构占领,总共卖掉了1.8亿元。
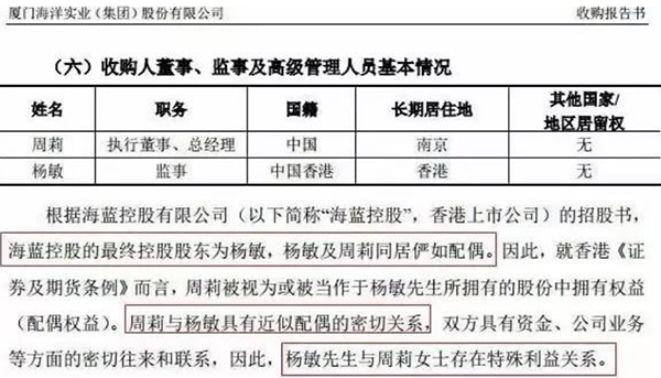
3,控股股东“同居俨如配偶”
奇葩公告里不仅有关于结婚的,还有同居。
这家从主板退市的挂牌公司厦门海洋实业(集团)股份有限公司(简称:海洋3,代码:400022)11月28日披露的《收购报告书》中这样写:海蓝控股的最终控股股东为杨敏,杨敏及周莉同居俨如配偶。

今年A股九大奇葩公告:控股股东与监事关系“同居俨如配偶”

今年A股九大奇葩公告:控股股东与监事关系“同居俨如配偶”
资料显示,与周莉女士同居俨如配偶的杨敏系香港上市公司海蓝控股有限公司(02278.HK)的最终控股股东。海蓝控股是一家房地产发展商,主要专注在海南省开发住宅物业项目,总部在海南三亚。
4,40块钱也要发条公告
上市公司认真起来,40块钱的公告也是要发的。
2016年8月22日,广汽集团(601238)发了这样的一则公告:公司董事李平一的账户上月买卖100股公司股票,赚了40元,构成短线交易,收益上缴公司。
事件在于2016年7月13日,广汽集团董事李平一的股票账户买入该公司股票100股,成交均价为21.71元每股;2016年7月14日,这个账户又卖出100股,成交均价是22.11元每股。这一买一卖,李平一从中获利40元钱。李平一的行为构成短线交易,40元收益上缴归公司所有。
5,标的太优秀,所以重组黄了
通常情况下,市场对于因重组标的质量差、标的公司业绩不达标等原因导致重组无法继续的案例已司空见惯,不过令市场意外的是,居然还有因为重组标的业绩太好,业绩超标太多而出现重组风险的上市公司,而且这还是基金、社保扎堆重仓股。
早在去年年中,曙光股份(600303)就开始运作收购惠州市亿能电子有限公司,经过漫长的流程,终于董事会通过了、股东大会通过了、证监会也通过了,好容易到了实施阶段,6个股权持有人不想卖了。
8月20日,曙光股份公告,6位本打算转让亿能电子公司股权以认购曙光股份股权的重组交易对象,未按时变更标的公司股权。而原因是,这6名认购对象认为由于这次重组发行审核的时间跨度太长,亿能电子的价值被低估,不接受本次交易中标的股权的交易价格。
6,亲属退休尝试炒股,高管辞职
浙江东日(600113)6月27日的一则公告称,公司职工监事余新建,因直系亲属张小兰在窗口期违规买卖公司股票,最终向公司交出炒股收益,并申请辞职。据介绍,张小兰账户交易浙江东日股票的时间期限为去年8月27日至今年2月16日,期间交易笔数为75笔,累计获利8590.67元。
公告中说,张小兰因接近退休年龄,于2015年5月决定尝试股票投资,作为退休后个人生活的一种安排。其交易公司股票的情况,虽然余新建并不知情,但同样属于短线交易。
7,信息披露媒体就爱股吧
8月17日至8月24日,ST慧球(600556)子公司购买房屋资产等3份尚未披露的公告文件,在东方财富股吧和湖北荆门当地报纸等非法定信息披露渠道泄露,其主要内容与公司向上交所信披直通车业务系统报送的文件一致。
2016年8月8日,因为慧球科技信息披露违规,上交所上市公司监管一部已经暂停了该公司的信息披露直通车业务,对该公司公告实施事前审核。8月17日收盘后,慧球科技通过信息披露业务系统向上交所上述部门提交拟对外发布的公告。上交所一方经审核提出修改意见,要求该公司核实相关事项是否涉及关联交易,是否须履行股东大会决策程序,待核实清上述情况,再提交修订后的信披公告供上交所修订,合格后通过法定信披媒体正式对外披露。
慧球科技既没有按监管要求进行核实和修改,公告也没有通过指定信披媒体对外发布。而是将上述尚未修改的公告主要内容泄露在了股吧,股吧中出现的公告主要内容与慧球科技提交给上交所相关部门的内容完全一致。
8,董事长作诗表达心情:业绩翻番何所惧
2016年8月26日,利亚德(300296)发布半年度报告,上半年公司实现营业总收入17.32 亿元,比去年同期增长188.44%,归属于上市公司股东的净利润达1.83 亿元,比去年同期增长125.67%。这都是正常的业绩表述,但是利亚德董事长在半年报用一首诗表达“心情”,并且延续了以往一封“信”的形式全面阐述了公司半年来取得的成绩及未来的业务展望。

今年A股九大奇葩公告:控股股东与监事关系“同居俨如配偶”

今年A股九大奇葩公告:控股股东与监事关系“同居俨如配偶”
“似稚嫩而纯情的少女:含苞待放、亭亭玉立、知书达理、内外兼修、来日长成、芬芳四溢、倾国倾城,定会让您养眼心动。” 从来没见过这么文艺的半年报。
9,上市公司改名讲故事:全聚德考虑改名中国北京首膳
公司更名大戏在A股历史上并不鲜见。许多公司本身主营并无太大变化却在名字上做文章,比如2014年更名匹凸匹的多伦股份,更名后出现连续涨停,但是公司一直在互联网金融上没有获得任何营业收入,纯粹在讲故事。
比如从湘鄂情更名而来的中科云网说是转型大数据,还有科冕木业更名为天神娱乐,百圆裤业更名为跨境通,海隆软件更名为二三四五,这些奇葩更名当时都助推了公司的股价上涨。
为了遏制上市公司任意更名甚至利用更名炒作股价的现象,上交所最新发布《上市公司变更证券简称业务指引》(以下简称“指引”),该指引今年10月起正式施行,沪市的上市公司再想随意更改证券简称或者取奇葩的名字都将遇阻。
2016年4月,全聚德(002186)在投资者关系互动平台上举行2015年度业绩说明会。在互动平台上,有投资者提到说:“希望公司改名”,全聚德董秘施炳丰则回答称:“还真有过研究,改了名,就争气了。”随后,有投资者追问公司想改成什么名字?施炳丰回复“中国北京首膳。”南通0
您需要登录后才可以回帖 登录 | 注册

本版积分规则

手机版|无图版|站务联系 | 商务合作 | 平台公约

信息产业部备案:苏ICP备05014191号-1 经营性ICP许可证:苏B2-20110445 苏公网安备 32060202000307号 © 2001-2019 0513.org All Right Reserved.

投诉争议 技术支持:第一互联 GMT+8, 2025-12-18 19:14 , Processed in 0.289125 second(s), 14 queries , MemCache On. 站点统计

快速回复 返回顶部 返回列表