濠滨论坛

点击扫描二维码

查看: 5902|回复: 0

[财经新闻] 特斯拉概念股全解读:这8家公司已开始供货,两上海公司澄清

[复制链接]

该用户从未签到

发表于 2017-6-23 12:41 | 显示全部楼层 |阅读模式 来自:江苏
近日,关于特斯拉在上海建厂的消息再度甚嚣尘上。
6月20日,彭博社消息称,电动车公司特斯拉已经与中国方面达成协议,将在中国生产制造电动车,并且已经与上海临港完成谈判。
6月22日,当日,上海临港股价低开高走,截至收盘涨停,报25.93元/股。
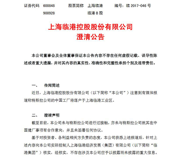
不过,当日晚间,上海临港(600848)发布澄清公告称,截至目前,公司未与特斯拉公司经过接触,亦未与特斯拉公司就其在中国建厂事项有合作意向,并且未签署任何协议。
此外,6月23日早间,上海电气集团股份有限公司(上海电气,601727)也发布澄清公告称,截至目前,该公司未与特斯拉进行过接触,亦未与特斯拉签署任何合资协议。公司获悉相关报道后,针对上述内容进行了核实。经核实,不存在涉及公司应予以披露而未披露的重大信息。

特斯拉概念股全解读:这8家公司已开始供货,两上海公司澄清

特斯拉概念股全解读:这8家公司已开始供货,两上海公司澄清
上海临港澄清公告
可见的是,在6月22日沪深交易所的互动平台上,投资者纷纷对“特斯拉概念”相关的上市公司关注起来,当日亦有不少上市公司表示,与特斯拉有业务联系。
从交易所互动平台上看,近日表示与特斯拉有“关系”的上市公司包括:
通富微电(002156):公司通过其他客户为特斯拉电源管理提供芯片封测,特斯拉是公司封测产品的终端客户。目前,已有产品应用在特斯拉汽车电池的电源管理上。
四维图新(002405):公司为特斯拉中国的独家导航地图商,目前特斯拉使用的传统地图和ADAS地图均为四维图新提供。
永利股份(300230):公司下属一家子公司为特斯拉供应汽车所需的部分塑料件,目前供货量不大。
云海金属(002182):公司目前只供少量镁合金给特斯拉的一级供应商。
天汽模(002510):公司是美国特斯拉汽车公司的一级供应商,2014年以来,公司与美国特斯拉汽车公司累计签署汽车模具订单约5000万元人民币,且均已如期顺利交付。
沃尔核材(002130):公司正在与特斯拉中国区展开业务接洽,已有过几轮需求及技术沟通,特斯拉也愿意与国内优秀的供应商展开深入广泛合作,以实现供应链本地化。
特斯拉“风口”已至?
“特斯拉概念”风口已至,不少券商分析师认为,特斯拉或成下一个苹果级企业,特斯拉产业链或续写苹果产业链的辉煌。
兴业证券首席策略分析师王德伦称,特斯拉吹响电动汽车“集结号”;海通证券汽车行业分析师邓学则表示,如果想在未来获取十年的投资红利,也许特斯拉为首的电动智能汽车产业变迁是最值得投入精力的方向。
安信证券首席策略分析师陈果从三个角度分析了“特斯拉概念”的机遇:
从主题比较角度看,特斯拉产业链和苹果产业链非常类似,特斯拉产业链有望成为新的“苹果产业链”,奏响中国制造换代升级的乐章。
从催化剂角度来看,后续应该重点关注特斯拉在中国设厂相关消息、特斯拉国产化进程、Model 3预定量和生产进度、特斯拉中国重要供应商宁波旭升和锂电池巨头宁德时代上市等催化剂。
从主题后续演变角度来看,在特斯拉中国设厂传闻落地前,主题炒作气氛较浓厚,一些与产业链关联不大的公司可能会“闻风起舞”。如果后续特斯拉确实在中国设厂,应该更关注产业链上具有较强竞争力(技术、品质、价格)的企业。
特斯拉中国市场分量将进一步提升
从特斯拉在中国设厂的角度来看,陈果认为,特斯拉对中国市场越来越看重,既与特斯拉自身的发展战略有关,也与中国汽车市场特殊的战略地位有关。
其中,从中国角度来看,中国从2015年开始已成为全球最大的新能源汽车市场。特斯拉中国2016年销售额达到10亿美元,约占特斯拉全球销售额的15%。据JL Warren Capital的统计,特斯拉今年第一季度共向中国出口4799辆Model S & X,交付量同比增长了350%(超出100%的预期值)。根据特斯拉4月初披露的一季度交付量(25418辆),特斯拉中国在其全球市场的占比已经逼近20%。未来中国市场的分量将进一步提升。
陈果称,特斯拉在中国设厂至少有四点好处:一是在美国之外开辟第二战场,避免美国政策变化带来的风险;二是享受中国地方政府招商引资优惠和避免高达25%的关税,更好地开拓庞大的中国市场;三是维持先发优势,阻击一些新兴电动车厂商对潜在市场的蚕食;四是建厂扩产,弥补Model 3产能不足的问题。
利好特斯拉“中国伙伴”
在具体投资标的上,陈果认为,伴随着特斯拉“爆款”Model 3在7月进入量产,该车型将大概率成为有史以来最畅销的新能源车,将对于特斯拉产业链上的“中国伙伴”供应商形成实质性的利好。
邓学分析认为,实质上已供货特斯拉的A股上市公司将成为第一批特斯拉行情的主力军。

特斯拉概念股全解读:这8家公司已开始供货,两上海公司澄清

特斯拉概念股全解读:这8家公司已开始供货,两上海公司澄清
国内特斯拉产业链上市公司业绩弹性估算
陈果的建议是,应该重点关注产业链上具有较强竞争力(技术、品质、价格)的企业,其中有8家公司已经为特斯拉供货,具体来看:
1.拓普集团(601689):特斯拉的底盘结构件的供应商
拓普集团成立于2004年,主要从事汽车NVH(减震降噪及舒适性控制)领域橡胶减震产品和隔音产品的研发、生产与销售。
2016年8月24日,拓普集团发布公告称,公司于2016年8月23日收到美国特斯拉签发的《供应商定点书(协议)》,阐述了公司被认可向特斯拉提供产品。拓普集团正式成为特斯拉的供应商,工业的产品为轻量化铝合金底盘结构件,应用于特斯拉Model 3车型。
此外,据安信证券的梳理,特斯拉“中国伙伴”相关上市公司如下图所示:
2.信质电机(002664):通过子公司上海鑫永与特斯拉电机供应商富田电机合作
信质电机成立于2006年,是国内电机零部件制造行业重点骨干企业和国内最大的汽车发电机定子制造商。专业从事各种电机定子、转子等核心零部件的研发、制造和销售。
2014年,信质电机以自有资金收购上海鑫永75%的股权,收购完成后,公司及控股子公司鑫永电机与富田电机达成合作,共同开拓中国大陆市场。
富田电机是特斯拉的核心供应商,在客户渠道方面有国内企业不可比拟的优势,所以该收购使信质电机成为第一支有正统特斯拉核心零部件供应商血统的A股标的。
3.中科三环(000970):是与特斯拉达成采购意向的唯一国内磁材公司
中科三环成立于1999年,是目前中国稀土永磁材料产业的代表企业,全球最大的钕铁硼永磁体制造商之一,拥有五家烧结钕铁硼稀土永磁生产企业。公司主要从事磁性材料及其应用产品研发、生产和销售,以烧结钕铁硼磁体、粘结钕铁硼磁体、软磁铁氧体和电动自行车为主要产品。
2016年10月29日,公司公告称,签订《特斯拉零部件采购通用条款》,有效期限3年,正式挺进特斯拉供应链。
4.科达利(002850):为特斯拉供应锂电结构件
科达利成立于1996年,以锂电池精密结构件业务为核心、汽车结构件业务为重要构成的国内精密结构件产品研发及制造商。
科达利产品主要分为便携式锂电池精密结构件、动力及储能锂电池精密结构件、汽车结构件三大类,应用于便携式通讯及电子产品、汽车及新能源汽车、电动工具、储能电站等行业领域。
近日,科达利在交易所互动平台上回应投资者称,公司目前已经开始直接为特斯拉小批量供货,供货的产品是锂电池相关结构件。
5.天汽模(002510) :为特斯拉提供汽车模具订单
天汽模成立于1996年,是国内最大的汽车覆盖件模具供应商。天汽模以模具开发制造为主体,并提供新车开发全套“模、检、夹”工艺装备和整车技术协调服务,通过为汽车厂商加工车身冲压件进入汽车零部件制造领域。
6月22日,天汽模在交易所互动平台上回应投资者关于是否与特斯拉有业务往来的问题称,公司是美国特斯拉汽车公司的一级供应商,2014年以来,公司与美国特斯拉汽车公司累计签署汽车模具订单约5000万元人民币,且均已如期顺利交付。如特斯拉在中国建厂或投放新车型,将带来新的模具及零部件需求,对公司未来的业务开拓有积极影响,但业务开拓存在市场竞争风险,具有不确定性,本公司郑重提示投资者注意投资风险。
6.三花智控(002050):旗下的三花汽零获得特斯拉一级供应商认证,提供制冷控制元件
三花智控成立于1994年,是全球制冷控制元器件的领军企业,公司主要生产销售制冷空调冰箱之元器件及部件、咖啡机洗碗机洗衣机之元器件及部件。
近日,三花智控购买三花汽零100%股权获证监会并购重组委审核有条件通过。三花汽零为特斯拉一级供应商,公司有多个产品在特斯拉Model 3的空调和热管理系统中应用,其中多个为一级供应商,部分为二级供应商(但资质均由特斯拉审核),总价值量约200美金。
7.均胜电子(600699):获特斯拉BMS系统传感器及相关零部件订单;
均胜电子成立于1992年,前身是辽源得亨股份有限公司,通过资产重组,公司从一家无资产、无负债的空壳公司成功转型为一家以汽车零部件研制、生产和销售为主营业务的上市公司。
截至 2016 年上半年,均胜电子已经量产的客户包括了宝马,中国中车和奇瑞,并已经开始为特斯拉供货,奔驰与保时捷订单已经确认。
8.长信科技(300088):生产的中控屏模组已部分供应特斯拉
长信科技成立于2000年,专业从事平板显示真空薄膜材料的研发、生产、销售和服务。
今年6月2日,长信科技在召开继续推进重大资产重组暨继续停牌的投资者说明会时表示,公司与特斯拉合作进展顺利,其产品主要用于MODUL X。

特斯拉概念股全解读:这8家公司已开始供货,两上海公司澄清

特斯拉概念股全解读:这8家公司已开始供货,两上海公司澄清
特斯拉“中国伙伴”相关公司梳理
另据澎湃新闻(www.thepaper.cn)不完全统计,“特斯拉概念股”包括下列49只:

特斯拉概念股全解读:这8家公司已开始供货,两上海公司澄清

特斯拉概念股全解读:这8家公司已开始供货,两上海公司澄清
特斯拉概念股一览南通0
您需要登录后才可以回帖 登录 | 注册

本版积分规则

手机版|无图版|站务联系 | 商务合作 | 平台公约

信息产业部备案:苏ICP备05014191号-1 经营性ICP许可证:苏B2-20110445 苏公网安备 32060202000307号 © 2001-2019 0513.org All Right Reserved.

投诉争议 技术支持:第一互联 GMT+8, 2025-12-13 21:49 , Processed in 1.096348 second(s), 15 queries , MemCache On. 站点统计

快速回复 返回顶部 返回列表