濠滨论坛

点击扫描二维码

查看: 2370|回复: 0

国家发改委:债转股专项债发行规模可达项目股权金额的70%

[复制链接]

该用户从未签到

发表于 2016-12-26 23:02 | 显示全部楼层 |阅读模式 来自:北京
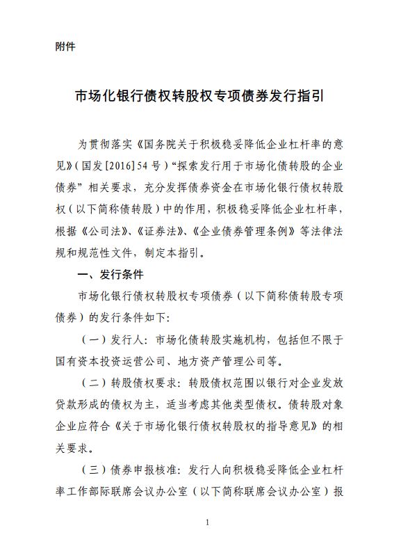
12月26日,国家发改委办公厅公布了《市场化银行债权转股权专项债券发行指引》(下称《指引》)。
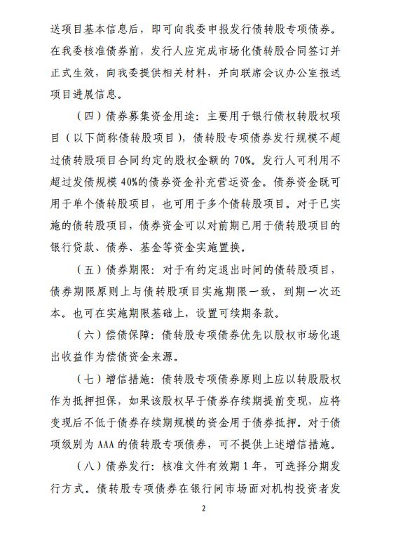
根据该指引,银行债权转股权实施机构可以在银行间市场向机构投资者发行债转股专项债券。《指引》对发行债转股专项债的发行人、申报标准、资金用途、期限、偿债保障等做了规定,其中债转股专项债券发行规模不超过债转股项目合同约定的股权金额的70%。发行人可利用不超过发债规模 40%的债券资金补充营运资金。债券资金既可用于单个债转股项目,也可用于多个债转股项目。对于已实施的债转股项目,债券资金可以对前期已用于债转股项目的银行贷款、债券、基金等资金实施置换。
对于有约定退出时间的债转股项目,债券期限原则上与债转股项目实施期限一致,到期一次还本,并且优先以股权市场化退出收益作为偿债资金来源。
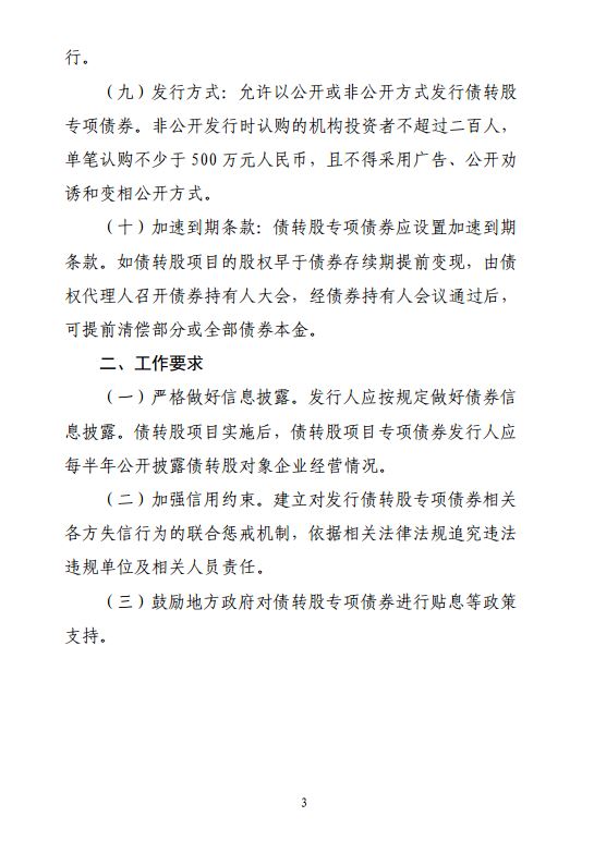
值得注意的是,《指引》还强调发行人应按规定严格做好债券信息披露。债转股项目实施后,债转股项目专项债券发行人应每半年公开披露债转股对象企业经营情况。
10月10日国务院发布《关于积极稳妥降低企业杠杆率的意见》以及《关于市场化银行债权转股权的指导意见》(下称《意见》)明确了此轮债转股以市场化、法治化为首要原则。中央财经大学银行研究中心主任郭田勇向澎湃新闻(www.thepaper.cn)表示,发行企业债是实现市场化银行债转股中的重要配套工具。
《意见》规定银行不能直接持有银行的股权,只能由中间机构持有。可以发行债转股专项债券的实施机构包括但不限于国有资本投资运营公司、地方资产管理公司等。目前,除了四大资产管理公司、地方资产管理公司,四大国有银行工农中建均已出资设立债转股专营子公司。
郭田勇指出,这些机构未来要进行债权转股权的具体操作和实施,会有资金需求,发改委出台发行企业债的规定,对他们下一步实施债转股是非常有必要的,解决了他们在操作过程中营运资金的问题。
以下为《市场化银行债权转股权专项债券发行指引》原文:

国家发改委:债转股专项债发行规模可达项目股权金额的70%

国家发改委:债转股专项债发行规模可达项目股权金额的70%

国家发改委:债转股专项债发行规模可达项目股权金额的70%

国家发改委:债转股专项债发行规模可达项目股权金额的70%

国家发改委:债转股专项债发行规模可达项目股权金额的70%

国家发改委:债转股专项债发行规模可达项目股权金额的70%
南通0
您需要登录后才可以回帖 登录 | 注册

本版积分规则

手机版|无图版|站务联系 | 商务合作 | 平台公约

信息产业部备案:苏ICP备05014191号-1 经营性ICP许可证:苏B2-20110445 苏公网安备 32060202000307号 © 2001-2019 0513.org All Right Reserved.

投诉争议 技术支持:第一互联 GMT+8, 2025-12-18 08:42 , Processed in 0.286353 second(s), 14 queries , MemCache On. 站点统计

快速回复 返回顶部 返回列表