濠滨论坛

点击扫描二维码

查看: 436|回复: 0

跑前充分热身还受伤?因为你的热身动作被体育老师骗了!

[复制链接]

该用户从未签到

发表于 2015-12-3 02:00 | 显示全部楼层 |阅读模式 来自:北京

跑前充分热身还受伤?因为你的热身动作被体育老师骗了!

跑前充分热身还受伤?因为你的热身动作被体育老师骗了!
作为一名跑者,你可能非常清楚受伤的风险。我们当中没有多少人能在坚持跑步多年后,不遭受疼痛、损伤或其他更严重的情况。
跑步容易产生各种过劳性损伤。这些损伤通常集中在腿部和背部,包括“跑步膝”、外胫夹、跟腱问题、腘绳肌受损以及足跟疼痛(足底筋膜炎)。
有人说,跑前热身可以有效减少跑步受伤的几率。但是,你的热身动作被体育老师骗了20年!

跑前充分热身还受伤?因为你的热身动作被体育老师骗了!

跑前充分热身还受伤?因为你的热身动作被体育老师骗了!
先来看看这些熟悉的动作?是不是当年体育教师教你的?
错误热身动作——弹震式下腰
这一动作非常容易造成大腿后群的肌肉拉伤外,更有甚者追求手碰地,过度弯腰弓背,对腰椎的压力也是不小。
错误热身动作——弹震式甩腿
妹子柔韧好也就罢了,正常人这么甩的话,估计就得拉伤了……不受控制的弹震式拉伸动作是很容易造成肌肉拉伤的。
错误热身动作——腰部环绕
理由同下腰转体,导致椎间盘受伤的不正常应力作用,非常伤腰,对于腰椎来说这也是一个高危动作。
错误热身动作——膝关节环绕
膝关节正常情况下只有屈伸的功能,只有在屈膝时有非常小幅度的内外旋。这一动作容易挤压半月板造成损伤。

跑前充分热身还受伤?因为你的热身动作被体育老师骗了!

跑前充分热身还受伤?因为你的热身动作被体育老师骗了!
那么,问题来了,热身运动哪家强?
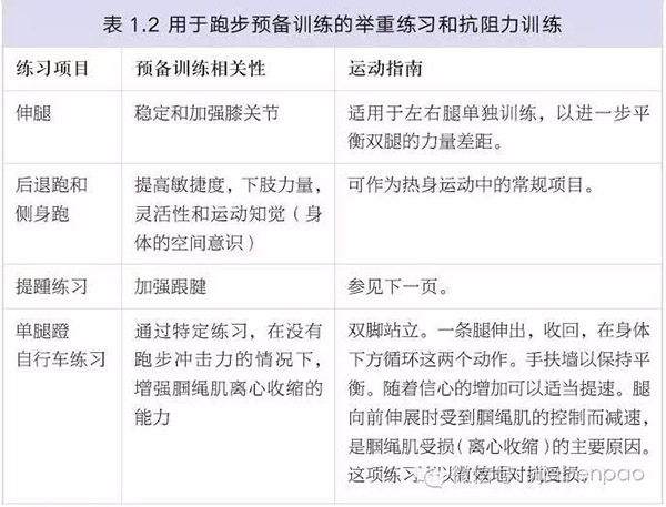
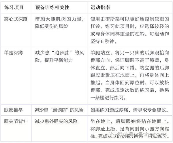
重量练习、抗阻力练习都是有效的跑步热身运动,而且可以有效减少跑步受伤的几率!也就是说,力量训练是最佳的热身运动。
这个概念出自一本名叫《跑步力》的书,作者约翰·谢泼德是英国著名健身杂志《终极健身》的主编,他曾经是国际知名的跳远运动员,现在在一家健身中心担任教练。
这种热身运动在运动学中称为“预备训练”,它是运动训练界一个相对较新的“术语”。
它指的是“为训练而训练”的过程,而不是为比赛或提高竞技成绩进行的训练。它有点像制造业中的预备工序,工程师们为设备的材料和结构精心设计了容差和测试。
同理,预备训练可以增强身体的忍耐力,更好地抵御潜在伤害。

跑前充分热身还受伤?因为你的热身动作被体育老师骗了!

跑前充分热身还受伤?因为你的热身动作被体育老师骗了!

跑前充分热身还受伤?因为你的热身动作被体育老师骗了!

跑前充分热身还受伤?因为你的热身动作被体育老师骗了!
跑步专用的热身项目
传统的热身项目包括5到15分钟温和的有氧训练,以提升身体的温度。
下方介绍的练习适用于任何水平的跑步者。在练习之前最少慢跑5分钟,然后,循序渐进地增加距离、次数和组数。
弓步前进
该练习能放松臀部和腘绳肌,加强股四头肌、臀部肌肉和腘绳肌。

跑前充分热身还受伤?因为你的热身动作被体育老师骗了!

跑前充分热身还受伤?因为你的热身动作被体育老师骗了!
如何练习
向前迈出一大步,呈弓步状。然后另一条腿向前,再完成一个弓步。抬头挺胸,目视前方,配合双脚,摆动手臂(手脚方向相反)。
完成每一个弓步时,确保膝盖在脚踝后方。(4×20 米)
小腿练习
该练习能提升小腿和跟腱的力量及灵活度。

跑前充分热身还受伤?因为你的热身动作被体育老师骗了!

跑前充分热身还受伤?因为你的热身动作被体育老师骗了!
如何练习
保持双腿直立,跑步前行,后脚跟先于前脚掌着地。配合双脚,摆动手臂,抬头挺胸。步幅不要过大,每一步都让双脚看上去像在“翻滚”。(4×20 米)
高抬腿前进
该练习有利于提高臀屈肌和脚踝力量,并可提升跑步的节奏。
如何练习
全身放松,将一条腿的大腿抬至与地面平行。接下来,将腿慢慢放下,前脚掌着地,同时抬起另一条腿至大腿与地面平行。
重复练习。配合双脚,摆动手臂,保持上身直立,可以加快练习的速度。(4×15 米)

跑前充分热身还受伤?因为你的热身动作被体育老师骗了!

跑前充分热身还受伤?因为你的热身动作被体育老师骗了!
双臂垂直,举过头顶(参见图片)或手臂水平伸直,抓住运动能量包或哑铃。
(本文系《跑步力》授权刊载,更多热身运动&提高跑步力的方法,请参见《跑步力》)

更多专业跑步健身内容请关注本栏目微信号:sijiabenpao或搜索公众号:私家奔跑。南通0
您需要登录后才可以回帖 登录 | 注册

本版积分规则

手机版|无图版|站务联系 | 商务合作 | 平台公约

信息产业部备案:苏ICP备05014191号-1 经营性ICP许可证:苏B2-20110445 苏公网安备 32060202000307号 © 2001-2019 0513.org All Right Reserved.

投诉争议 技术支持:第一互联 GMT+8, 2025-12-22 00:51 , Processed in 0.190417 second(s), 14 queries , MemCache On. 站点统计

快速回复 返回顶部 返回列表