濠滨论坛

点击扫描二维码

查看: 1801|回复: 30

[科普] 农药到底多可怕?你对农药还有哪些误区?

[复制链接]

该用户从未签到

发表于 2015-10-8 19:17 | 显示全部楼层 |阅读模式 来自:江苏
编辑的话:今年春天果壳网收到一位来自黑龙江的果壳网友的求助,希望果壳网可以提供关于农资产品的信息,让农民在选购相关产品时不被忽悠。果壳由此请教了农业专家,策划了有关肥料、农药和种子的系列文章。我们从基本概念开始,剖析了这些产品中的误区,希望对农民指导生产有所帮助,这是其中第二篇。同时,我们也希望这些文章对于普通消费者也能有所启发。
- M$ ~/ O$ M' X1 c- n前段时间有这么一条新闻:一个男人喝了瓶吡虫啉杀虫剂要自杀,被强行拉到医院治疗。可他不仅不愿意洗胃,反而像喝了兴奋剂一样,疯狂跑到山上兜圈子,二三个民警都摁不住他。新闻写到,据医生介绍,此人喝后出现这种兴奋现象,极有可能是买到了假冒伪劣药剂,里面含有兴奋剂成分。这条新闻暴露出人们对于农药作用机理不了解。低毒的吡虫啉灭虫的机理是让昆虫的肌肉先兴奋后麻痹,人服用了常见的吡虫啉5%乳液后会出现长时间的肌肉兴奋,不过只要有积极的医疗干预,基本上不会出现死亡的案例。所以姜先生服下该农药后出现的表现反倒的确是吡虫啉带来的结果。
+ k4 j; f* [7 O, C6 Z  T; D; I  f$ g4 V什么是农药?农药其实是一个非常大的概念,不只是杀虫剂,还有除草剂、灭菌剂、植物生长调节剂、灭鼠剂等。根据我国的《农药管理条例》,预防、消灭或者控制危害农业、林业的病、虫、草和其他有害生物以及有目的地调节植物、昆虫生长的化学合成或者来源于生物、其他天然物质的一种物质或者几种物质的混合物及其制剂都属于农药。这也是为何驱蚊产品中的菊酯、驱蚊酯和避蚊胺也都需要农药登记证号和农药生产批准证书编号的原因。根据《农药标签和说明书管理办法》,农药毒性分为剧毒、高毒、中等毒、低毒、微毒五个级别,例如驱蚊酯和避蚊胺就属于微毒,吡虫啉属于低毒。(更多关于避蚊的内容,请看:花露水用多了有毒吗?)
, {! R% q7 V! {" @* w( C) v其实关于正确使用农药的方法,在每一个合格生产的农药包装,都已经详细注明了。可惜的是,这些信息上的内容常得不到重视,零售店老板变成了主要的农药信息来源。当农民发现一种农药有效时,会重复使用,导致抗药性增加,直到这种农药不再有效,就换下一种农药。所以我们从一张标准化的农药标签说明书入手,来说说如何正确的使用农药。. @! z6 S. N$ F% n3 K

农药到底多可怕?你对农药还有哪些误区?

农药到底多可怕?你对农药还有哪些误区?

农药到底多可怕?你对农药还有哪些误区?

农药到底多可怕?你对农药还有哪些误区?
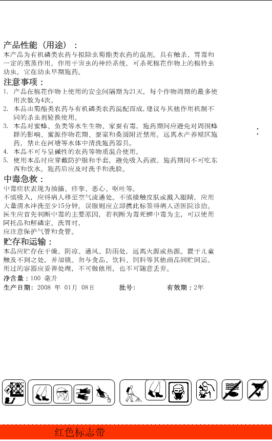
符合农药标签和说明书管理办法农药例签一张$ T3 U8 d' V2 q) h
1.成分:氯氰菊酯与毒死蜱,分别属于拟除虫菊酯类和有机磷类农药。牢记农药中有效成分的通用名很重要,因为很多不同商品名的农药其实有效成分是一样的,如果不了解农药的通用名,容易出现重复使用的情况,增加病虫害出现抗药性的可能。同时了解农药有效成分的作用机制,与其他作用机制不同的杀虫剂轮换使用,如烟碱类、植物源农药和酰肼类昆虫生长调节剂等。* C9 a0 U7 x3 d3 D# U9 R
2.防治对象与敏感对象:防治对象是棉花上的棉铃虫,而敏感对象是瓜类、莴苣苗期和烟草。防治对象好比你想要消灭的敌人,而敏感对象好比很容易被误伤的旁人。想要最大程度的消灭敌人,你就要在敌人最薄弱的时候下手,在这款农药中,就是棉铃虫卵孵盛期到低龄幼虫钻蛀期间。大多数农药都有一个最佳窗口,多在害虫幼年和病害早期,过了这个窗口,农药的效果就会大打折扣。所以,早发现早用药很重要。
( _: w: o6 g3 K0 G! \农药误伤敏感对象最常见于2,4-D类除草剂,因为2,4-D类除草剂是利用合成植物生长素在高浓度下可以抑制双子叶植物的特性,作为很多单子叶粮食作物的田间除草剂使用,而2,4-D很容易漂移到周围,一旦其他经济作物遇到了哪怕是浓度很低的2,4-D,也会出现生长异常。所以要避免在大风天气喷洒农药,同时了解周围农户在种植什么作物,减少农药漂移到来的纠纷和损失。% k3 p9 Z, L+ j( s* Z7 J
3.使用频率和安全间隔期:每10天左右用一次,可连续用药3到4次,每季最多使用4次,在棉花上的安全间隔为21天,也就是说最晚在收获前的21天就应该停用这种农药了。遵守安全间隔期的规定是保证最终产品农残不超标的最好办法,而毒性越高越不容易分解的农药安全间隔期就越长,而毒性低且容易分解的农药安全间隔期就越短,有些甚至不需要安全间隔期。6 C" Z5 w: E" r( M9 z5 F6 z
4.注意事项与安全防护:这一瓶农药有100毫升,适用于1亩到1.25亩,在实际操作中,农药稀释倍数不对是一个很大的问题。调配时提高浓度却又做不到总是用干净的水稀释农药,有时甚至用污水来稀释农药。合格的农药按照说明上的浓度调配已经可以对敏感的病虫害有效,而用污水稀释农药容易干扰农药中的有效成分,降低药效。另外,喷雾类的农药在使用时,一定要注意叶背面的喷雾,喷雾速度也要保持均匀。
/ V7 N/ z7 }3 E  f当人们说起农药对人体的危害时,消费者大多只会想到农药残留对食用者的伤害,事实上,施用农药者所面临的风险是明显更高的所以农药标签上都会注明应穿戴防护服和手套,避免吸入药液,施药期间不可吃东西和饮水,施药后应及时洗手和洗脸等。在实际操作中如果做不到穿着防护服,至少也应该准备一套长袖长裤在喷洒农药时穿着,因为有些农药都可以通过皮肤吸收[3],最好也戴上口罩和手套。
, n, s5 G/ m( M! L5.中毒后的处理:抽搐、痉挛、恶心和呕吐等。特别要注意的是在夏季,农药中毒的症状容易被误认为是中暑,而耽误了救治。把农药中毒病人送到医院时,带上农药标签会有助于医生更快做出判断。除了不慎接触到农药,我国农村有意服农药自杀占所有自杀的60%,而服农药自杀的死亡率在10%到20%之间,其中65%都是有意服下了家中储存的农药[4]。如果发现亲人情绪异常或者表达类似“我不想活了”的信息,一定要把家中的农药锁起来,不要让亲人独自一人待着。
  P3 i9 a3 h" q1 X不同的农药对于人的毒性相差很大,不慎接触了除草剂草甘膦的话,只会导致皮肤过敏或是皮炎;即使喝下大剂量的草甘膦,也只有一定几率导致一过性的肝肾功能损害,大多数中毒者都可以完全康复。不过,如果服下了没有解药的百草枯,就会在3到15天之内先后经历胃肠道不适、肝肾功能衰竭、肺纤维化等症状,最后往往会因为呼吸衰竭而丧命。而最容易出现中毒症状的有机磷类农药,及时使用阿托品或者使用胆碱酯酶复能剂(如氯解磷定)复活乙酰胆碱酯酶,也可以解除症状。
7 u5 R2 }# b/ ~' Z4 I6 a- D真假农药?买到假农药一直是农民非常担心的一件事,农药市场上仍然偶有假农药出现,不过随着国家对于假农药查处的力度增加,完全伪劣无效的产品少了,但多了些添加隐形成分“假农药”。农药造假常见的有以下几种:1 ]" Z4 b4 Q% f: b
1.偷工减料。一种农药的有效成分应该按照阳离子计算含量,但却按照盐计算含量,为了以更高的价格出售;+ k2 K/ ?0 a- b: I3 y
2.在农药中添加其他高毒农药增加药效;
9 M. V  U0 S: ^9 m/ w4 @! f7 S3.在杀菌剂添加植物生长调节剂,植物生长调节剂会让作物变的更加好看,有些可帮助作物生长;. Q; c; ^5 `% Z2 \) z6 x0 M' O
4.广告宣传与实际农药标签不符,如农药标签注明为高毒农药,外包装上却声称产品为中等毒。
9 Y9 F9 z( v' G/ l要避免这些情况发生还需要农药管理部分加大检查力度,作为个体购买农药者来说,仔细阅读农药标签,对过分夸大的宣传提高警惕,选择大厂家的产品,都可以降低买到假农药的风险。以国家单位,中国是世界上第一大农药生产国和出口国,规范农药市场无论对于我国农业、工业和出口都有很重要的意义。! J+ s. d+ \" c) b1 m1 X; V
多管齐下,控制病虫害。说起农药来,大多数人首先映入脑海的字样是“高毒”“残留”,诚然,化学农药在刚出现时,多是高毒或者不易分解的,但农药研发的趋势一直是对非目标物种毒性越来越低,分解速度越来越快的。在我国《食品安全国家标准食品中农药最大残留限量》[5]中有307种农药,其中有一些是已经禁止生产和使用的农药,之说以还有食品中的最大残留限量,正是因为曾经广泛使用过的如三氯杀螨醇和硫丹等分解速度很慢。(更多内容,请看:茶叶中检出农药能说明什么?)
9 W/ D- ^2 W' _: N除了使用分解速度更快的化学合成农药,使用生物农药如苏云金杆菌和印楝素,采用地膜而不是除草剂来控制杂草,维持土壤最佳肥力和健康以减少土传病害与轮作间作都是一些可以减少化学农药使用的办法。
' t1 V$ A- S' |+ A: b- z5 f消费者如何面对农药残留每当出现农药残留的新闻,总会让消费者十分紧张,这可能也是为何各种蔬果清洗剂、蔬果清洗仪、清洗蔬果小窍门如此流行的原因。对于消费者避免买到农药严重超标的蔬果的第一个建议是从固定的、可靠的渠道购买蔬果。第二个建议是6字真言“清洗、去皮、烹饪”,清洗用清水已经足够,当然合格的蔬果清洗剂也没有问题;可以去皮的瓜果类都去皮;蔬菜烹饪前焯水不仅有助于减少农药残留,对于减少摄入草酸也有帮助。第三个建议是尽量让自己食用的蔬果种类多样化,分散风险。(更多内容,请看:如何去除果蔬上的残留农药)1 f8 E: t( e7 `3 T8 n
总结:要从整体上减少农药对于环境对于人体的伤害,不仅是为了消费者的健康,更是为了农民的健康,这需要多方面的协作,也需要更多的人来关心这个话题。
7 N& a$ A% {' N/ [& X% |5 g  ~参考文献:
    《农药管理条例》        《农药标签和说明书管理办法》        穿短袖喷农药 老汉险些丧命 入夏谨防农药中毒        Suicide by intentional ingestion of pesticides: a continuing tragedy in developing countries        食品安全国家标准食品中农药最大残留限量
    & L3 k  P( ~$ D) H7 W
?感谢 吴镇对此文的帮助。南通0
匿名
发表于 2015-10-8 19:21 | 显示全部楼层 来自:江苏
提示: 作者被禁止或删除 内容自动屏蔽
回复 支持 反对

使用道具 举报

匿名
发表于 2015-10-8 19:51 | 显示全部楼层 来自:江苏
提示: 作者被禁止或删除 内容自动屏蔽
回复 支持 反对

使用道具 举报

匿名
发表于 2015-10-8 20:14 | 显示全部楼层 来自:江苏
提示: 作者被禁止或删除 内容自动屏蔽
回复 支持 反对

使用道具 举报

该用户从未签到

发表于 2015-10-8 20:35 | 显示全部楼层 来自:江苏
恭喜终于发表了啊~
回复 支持 反对

使用道具 举报

匿名
发表于 2015-10-8 21:03 | 显示全部楼层 来自:江苏
提示: 作者被禁止或删除 内容自动屏蔽
回复 支持 反对

使用道具 举报

匿名
发表于 2015-10-8 21:24 | 显示全部楼层 来自:江苏
提示: 作者被禁止或删除 内容自动屏蔽
回复 支持 反对

使用道具 举报

匿名
发表于 2015-10-8 21:47 | 显示全部楼层 来自:江苏
提示: 作者被禁止或删除 内容自动屏蔽
回复 支持 反对

使用道具 举报

匿名
发表于 2015-10-8 22:06 | 显示全部楼层 来自:江苏
提示: 作者被禁止或删除 内容自动屏蔽
回复 支持 反对

使用道具 举报

匿名
发表于 2015-10-8 22:32 | 显示全部楼层 来自:江苏
提示: 作者被禁止或删除 内容自动屏蔽
回复 支持 反对

使用道具 举报

匿名
发表于 2015-10-8 23:02 | 显示全部楼层 来自:江苏
提示: 作者被禁止或删除 内容自动屏蔽
回复 支持 反对

使用道具 举报

匿名
发表于 2015-10-8 23:25 | 显示全部楼层 来自:江苏
提示: 作者被禁止或删除 内容自动屏蔽
回复 支持 反对

使用道具 举报

匿名
发表于 2015-10-8 23:48 | 显示全部楼层 来自:江苏
提示: 作者被禁止或删除 内容自动屏蔽
回复 支持 反对

使用道具 举报

匿名
发表于 2015-10-9 00:10 | 显示全部楼层 来自:江苏
提示: 作者被禁止或删除 内容自动屏蔽
回复 支持 反对

使用道具 举报

匿名
发表于 2015-10-9 00:25 | 显示全部楼层 来自:江苏
提示: 作者被禁止或删除 内容自动屏蔽
回复 支持 反对

使用道具 举报

匿名
发表于 2015-10-9 00:43 | 显示全部楼层 来自:江苏
提示: 作者被禁止或删除 内容自动屏蔽
回复 支持 反对

使用道具 举报

匿名
发表于 2015-10-9 01:04 | 显示全部楼层 来自:江苏
提示: 作者被禁止或删除 内容自动屏蔽
回复 支持 反对

使用道具 举报

匿名
发表于 2015-10-9 01:32 | 显示全部楼层 来自:江苏
提示: 作者被禁止或删除 内容自动屏蔽
回复 支持 反对

使用道具 举报

匿名
发表于 2015-10-9 01:50 | 显示全部楼层 来自:江苏
提示: 作者被禁止或删除 内容自动屏蔽
回复 支持 反对

使用道具 举报

匿名
发表于 2015-10-9 02:17 | 显示全部楼层 来自:江苏
提示: 作者被禁止或删除 内容自动屏蔽
回复 支持 反对

使用道具 举报

匿名
发表于 2015-10-9 02:34 | 显示全部楼层 来自:江苏
提示: 作者被禁止或删除 内容自动屏蔽
回复 支持 反对

使用道具 举报

匿名
发表于 2015-10-9 02:54 | 显示全部楼层 来自:江苏
提示: 作者被禁止或删除 内容自动屏蔽
回复 支持 反对

使用道具 举报

匿名
发表于 2015-10-9 03:13 | 显示全部楼层 来自:江苏
提示: 作者被禁止或删除 内容自动屏蔽
回复 支持 反对

使用道具 举报

匿名
发表于 2015-10-9 03:31 | 显示全部楼层 来自:江苏
提示: 作者被禁止或删除 内容自动屏蔽
回复 支持 反对

使用道具 举报

您需要登录后才可以回帖 登录 | 注册

本版积分规则

手机版|无图版|站务联系 | 商务合作 | 平台公约

信息产业部备案:苏ICP备05014191号-1 经营性ICP许可证:苏B2-20110445 苏公网安备 32060202000307号 © 2001-2019 0513.org All Right Reserved.

投诉争议 技术支持:第一互联 GMT+8, 2025-12-17 05:03 , Processed in 0.278687 second(s), 15 queries , MemCache On. 站点统计

快速回复 返回顶部 返回列表