濠滨论坛

点击扫描二维码

查看: 5822|回复: 31

[科普] 欲穷千里目,要上几层楼?

[复制链接]

该用户从未签到

发表于 2015-10-8 08:59 | 显示全部楼层 |阅读模式 来自:江苏
早在公元前,毕达哥拉斯就说“地球是圆的”,但直到麦哲伦完成了伟大的环球旅行,这个观点才被世人所承认。事实上在麦哲伦完成远航之前,人们已经发现了许多可以佐证这个观点的证据,其中不乏很多有趣的事实。从其实并没多远的的地平线到跨海大桥,稍加计算你就会发现球的影响几乎无处不在,隐蔽而又有趣。
0 F) m# g' ~3 T地平线离我们有多远如果地球是平的,理论上你可以看到世界的尽头(如果平坦的世界有尽头的话)。但地球是个球,脚下的大地并不平,远方的大地最终会向下弯曲,落到视平线之下。所以即便天气绝佳、前方一片开阔,你最多也只能看到——地平线。问题是,地平线离我们有多远?实际上所谓地平线,就是我们的视线和地球的切点。如果没有障碍物,“地平线”和我们的距离如下图所示:! n, g$ a. T, ?8 D1 R6 K9 w8 o$ M

/gkimage/yi/kp/io/yikpio.png

/gkimage/yi/kp/io/yikpio.png
其中 C 点是视线最远端。 R 表示地球半径,这里取 R = 6371 km,h 是一个正常人的视线高度,不妨设为 1.7 米。根据简单的几何知识,很容易算出:: y" }- b1 P9 Z" u. S1 O  w

/gkimage/5f/8u/om/5f8uom.png

/gkimage/5f/8u/om/5f8uom.png
将之前的 R = 6.37 × 10 6 m 与 h = 1.75m代入,可以得到:
. b# y, F! V- ]  J' W# t2 \

/gkimage/k8/h6/rd/k8h6rd.png

/gkimage/k8/h6/rd/k8h6rd.png
也就是说一个1.75米高的人,在没有遮挡的情况下,能够看到的“地平线”距离他有4.65 km远。当然这只是一个简单的估算,但结果的精确度已经足够。一个平均身高的人站在一望无垠的草原上,那远方的地平线离他不到 5 千米!. y8 c! U: ~2 w4 S$ u  L
欲穷千里目,要上几层楼地平线没有想象中那么远,欲穷千里目,只有更上一层楼了。不过话说回来,“上一层楼”到底能穷几里目,“穷千里目”又要上几层楼?不妨让我们也来算一算。% V5 e% Z: [/ d8 C0 ^
上面这句家喻户晓的名句出自王之涣的《登鹳雀楼》。鹳雀楼在公元 1272 年毁于战火,其高度已无从可考,现在的是 2002 年重修而成。我们不妨拿这座高73.9米共九层的新鹳雀楼来计算一下。为了方便,假设鹳雀楼的一层和地平线平行,而其余每层都等高,第九层的房顶也计入整个楼的高度。% ~" f6 q4 X" _" Z1 J4 J

/gkimage/b9/53/j6/b953j6.png

/gkimage/b9/53/j6/b953j6.png
这时平均每层高 73.9÷9 = 8.2 米,加上之前一个正常成年人的视线高度(1.7米)。我们可以得到,当一个人站在第 x 层的时候,他的视线离地面的高度为
9 a$ u+ o; U( Y' t

/gkimage/dm/wo/lt/dmwolt.png

/gkimage/dm/wo/lt/dmwolt.png
这个高度就是上一部分计算地平线离我们有多远公式 d=√(2Rh+h^2 )中的 h。代入则有:
2 q/ f' L* F9 v7 k1 ?8 I9 t3 F

/gkimage/y0/wu/qt/y0wuqt.png

/gkimage/y0/wu/qt/y0wuqt.png
将x=1, 2, …, 9及R=6371000代入,可得:" ~+ a) G" y# m

/gkimage/8s/lo/a0/8sloa0.png

/gkimage/8s/lo/a0/8sloa0.png
其中 x 是楼层数,而 d 和前文中例子提到过的含义一样,表示在当前楼层上站着的人可以望到的最远距离。每当我们“更上一层楼”的时候,视野范围都会扩大若干公里,但扩张的速度却越来越慢。# l6 L% j9 e6 N' \8 p  h5 r
如果认为诗中的“千里”就是500 km,根据之前的公式,把 d = 500000 代入可以算出:& ^) A7 D9 k/ z# E

/gkimage/ep/69/wu/ep69wu.png

/gkimage/ep/69/wu/ep69wu.png
也就是说我们需要上到2387层高的楼,才可以“穷千里目”(这里是一个简化计算,没有考虑光的折射问题)。要是真有这样的一座高楼,它的楼顶距离地面足足有 20 公里——这是飞机通常飞行的高度,也是臭氧层浓度最高的地方。# \# l. o7 \- R# d9 V
这样看来,想要“穷千里目”,古人们只能想想了,而我们则可以坐上飞机,一饱眼福。当然了,如果实际去观测就会发现,云层的遮挡和能见度的极限,是阻碍我们看得更远的最大障碍。不过要是能站在地球之外,情况又会变的不一样。下图就是意大利人 2011 年 9 月 10 日利用高空气球飞升到接近 4 万米高空拍到的画面,此时的地平线已然是一条明显的弧线,俯瞰这个星球,风景当真很是不错。顺带一提,在完成了这个光荣使命后,这个气球也英勇就义,化作了碎片。" K/ M9 i* H: ~

/gkimage/x7/oe/8b/x7oe8b.png

/gkimage/x7/oe/8b/x7oe8b.png
而如果你的目标更远大——想要看到半个地球的话,那还是趁早打消了这个念头吧。因为只有在无穷远点,才能够看到完整的半个地球。而很显然,无穷远点实际并不存在。6 C8 Q* S) T, h% k# y/ H$ i( `0 ^4 R# ?% k3 O
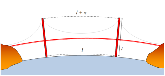
弯弯的地面弯弯的桥地球是圆的,大地是弯的,在地面上的建筑物自然也都是弯曲的。一般的高楼大厦,因为底面积比较小不易察觉。但是对于跨度较大的建筑,例如大桥来说,这种弯曲则是非常明显的,也是需要在设计过程中考虑进去的。* h% y; x, [0 f5 y' c
金门大桥是美国旧金山一座非常有名的大桥,它的南端连接旧金山,而北端则连接着加州的马林县。这座桥有两个桥墩,整个桥的结构如下图所示:
$ P) \4 t6 _+ d+ c

/gkimage/ok/ls/87/okls87.png

/gkimage/ok/ls/87/okls87.png
图中 t 为桥墩的高度,l 为两个桥墩在地面高度上的跨度。因为地面是弯曲的,所以对于这座大桥来说,两个桥墩所在的直线事实上并不平行。如果我们将这两个桥墩一直延伸到地心,可以得到下面这张图:4 @1 ?) G/ }) |" m) }" }* ?+ C1 ]

/gkimage/l2/hx/02/l2hx02.png

/gkimage/l2/hx/02/l2hx02.png
在这张图里,两个桥墩的延长线会交于地心,产生θ的夹角。图上有两个扇形,我们根据这两个扇形可以得到两个弧长公式:
/ g1 Z1 y8 S- o+ @: t" `2 x

/gkimage/qs/4n/tg/qs4ntg.png

/gkimage/qs/4n/tg/qs4ntg.png
以及6 t2 u8 x* y( T: u( p% @4 y3 Y

/gkimage/yn/2a/0k/yn2a0k.png

/gkimage/yn/2a/0k/yn2a0k.png
整理可得:: |: p1 {# r# s  g

/gkimage/wv/g0/v4/wvg0v4.png

/gkimage/wv/g0/v4/wvg0v4.png
将 t=230m,l=1280m 以及 R=6371km 代入,很容易算出:
% H, X2 p. }1 c

/gkimage/76/hn/6e/76hn6e.png

/gkimage/76/hn/6e/76hn6e.png
也就是说,金门大桥两个桥墩的上端间距比下端间距要大了 4.62 厘米,这正是地球圆大地弯导致的。
% F# A4 R8 F' ^5 P参考资料: Consequences of a living on a sphere南通0
匿名
发表于 2015-10-8 09:08 | 显示全部楼层 来自:江苏
提示: 作者被禁止或删除 内容自动屏蔽
回复 支持 反对

使用道具 举报

匿名
发表于 2015-10-8 09:30 | 显示全部楼层 来自:江苏
提示: 作者被禁止或删除 内容自动屏蔽
回复 支持 反对

使用道具 举报

匿名
发表于 2015-10-8 09:53 | 显示全部楼层 来自:江苏
提示: 作者被禁止或删除 内容自动屏蔽
回复 支持 反对

使用道具 举报

匿名
发表于 2015-10-8 10:13 | 显示全部楼层 来自:江苏
提示: 作者被禁止或删除 内容自动屏蔽
回复 支持 反对

使用道具 举报

匿名
发表于 2015-10-8 10:34 | 显示全部楼层 来自:江苏
提示: 作者被禁止或删除 内容自动屏蔽
回复 支持 反对

使用道具 举报

匿名
发表于 2015-10-8 10:53 | 显示全部楼层 来自:江苏
提示: 作者被禁止或删除 内容自动屏蔽
回复 支持 反对

使用道具 举报

匿名
发表于 2015-10-8 11:19 | 显示全部楼层 来自:江苏
提示: 作者被禁止或删除 内容自动屏蔽
回复 支持 反对

使用道具 举报

匿名
发表于 2015-10-8 11:34 | 显示全部楼层 来自:江苏
提示: 作者被禁止或删除 内容自动屏蔽
回复 支持 反对

使用道具 举报

匿名
发表于 2015-10-8 12:02 | 显示全部楼层 来自:江苏
提示: 作者被禁止或删除 内容自动屏蔽
回复 支持 反对

使用道具 举报

匿名
发表于 2015-10-8 12:27 | 显示全部楼层 来自:江苏
提示: 作者被禁止或删除 内容自动屏蔽
回复 支持 反对

使用道具 举报

匿名
发表于 2015-10-8 12:54 | 显示全部楼层 来自:江苏
提示: 作者被禁止或删除 内容自动屏蔽
回复 支持 反对

使用道具 举报

匿名
发表于 2015-10-8 13:23 | 显示全部楼层 来自:江苏
提示: 作者被禁止或删除 内容自动屏蔽
回复 支持 反对

使用道具 举报

匿名
发表于 2015-10-8 13:44 | 显示全部楼层 来自:江苏
提示: 作者被禁止或删除 内容自动屏蔽
回复 支持 反对

使用道具 举报

匿名
发表于 2015-10-8 14:11 | 显示全部楼层 来自:江苏
提示: 作者被禁止或删除 内容自动屏蔽
回复 支持 反对

使用道具 举报

  • TA的每日心情
    无聊
    2017-3-28 10:44
  • 签到天数: 102 天

    [LV.6]常住居民II

    发表于 2015-10-8 14:38 | 显示全部楼层 来自:江苏
    以前还为这个问题提问过。
    回复 支持 反对

    使用道具 举报

    匿名
    发表于 2015-10-8 15:07 | 显示全部楼层 来自:江苏
    提示: 作者被禁止或删除 内容自动屏蔽
    回复 支持 反对

    使用道具 举报

    匿名
    发表于 2015-10-8 15:33 | 显示全部楼层 来自:江苏
    提示: 作者被禁止或删除 内容自动屏蔽
    回复 支持 反对

    使用道具 举报

    匿名
    发表于 2015-10-8 15:57 | 显示全部楼层 来自:江苏
    提示: 作者被禁止或删除 内容自动屏蔽
    回复 支持 反对

    使用道具 举报

    匿名
    发表于 2015-10-8 16:14 | 显示全部楼层 来自:江苏
    提示: 作者被禁止或删除 内容自动屏蔽
    回复 支持 反对

    使用道具 举报

    匿名
    发表于 2015-10-8 16:40 | 显示全部楼层 来自:江苏
    提示: 作者被禁止或删除 内容自动屏蔽
    回复 支持 反对

    使用道具 举报

    匿名
    发表于 2015-10-8 16:59 | 显示全部楼层 来自:江苏
    提示: 作者被禁止或删除 内容自动屏蔽
    回复 支持 反对

    使用道具 举报

    匿名
    发表于 2015-10-8 17:27 | 显示全部楼层 来自:江苏
    提示: 作者被禁止或删除 内容自动屏蔽
    回复 支持 反对

    使用道具 举报

    匿名
    发表于 2015-10-8 17:52 | 显示全部楼层 来自:江苏
    提示: 作者被禁止或删除 内容自动屏蔽
    回复 支持 反对

    使用道具 举报

    您需要登录后才可以回帖 登录 | 注册

    本版积分规则

    手机版|无图版|站务联系 | 商务合作 | 平台公约

    信息产业部备案:苏ICP备05014191号-1 经营性ICP许可证:苏B2-20110445 苏公网安备 32060202000307号 © 2001-2019 0513.org All Right Reserved.

    投诉争议 技术支持:第一互联 GMT+8, 2025-12-18 00:28 , Processed in 0.240811 second(s), 15 queries , MemCache On. 站点统计

    快速回复 返回顶部 返回列表