濠滨论坛

点击扫描二维码

查看: 42223|回复: 150

[焦点爆料] 未报先建的“腐败”房产坑惨业主 请如皋的领导倒查15年

[复制链接]

该用户从未签到

发表于 2025-11-24 20:59 | 显示全部楼层 |阅读模式

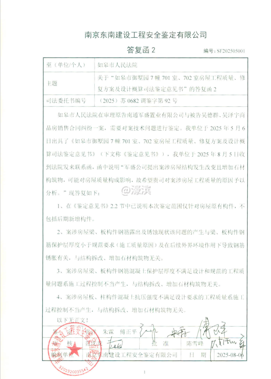
众所周知,未办理报建手续(工程质量监督手续),擅自施工是违法行为。而位于如城镇顾庄村5、7组由南通军盛置业有限公司开发的御墅园的房子,在没有拿到如皋住建局报建手续的情况下,却能一路绿灯取得相关手续,将房屋建好并出售。我于2012年买了其房子发现存在很多质量问题(司法鉴定有结论)而维权寸步难行。恳请如皋市委书记、如皋市纪委书记秦金春倒查15年,揪出害群之马,还老百姓一个公道。


我叫吴德群,13年前购买该房子时,当时付了总房款的6成左右。但在装修过程中发现房子存在很多质量问题:如露筋、屋面瓦片破损、屋面漏水、墙面渗水、无水电、无排水系统等,和开发商多次交涉未果,于是停止了装修,也没有入住(至今)。当时我的想法是,开发商把房子质量问题解决,我把尾款付清。


后来因为对方一直不接我电话,这个事情就放了下来。哪知道去年2月,开发商将我告上法庭,让我连本带利还钱。我就纳闷了,我是因房屋存在明显质量问题才扣留购房尾款的,对方不是积极解决房屋质量问题,而用这种方式来巧取豪夺。


庭审过程中,如皋法院委托南京东南建设工程安全鉴定有限公司进行了鉴定,该鉴定书显示,一是大面积纵筋露筋;二是混凝土保护层严重不合格,一共检测149个点位,合格14个点位,合格率14.09%;三是混凝土抗压强度严重不合格,共检测26块,20块不合格,合格率23%。其中6块抗压强度推定值低于20N/mm2,最低13N/mm2;10块不足25N/mm2。


在报告出来后,不知什么原因,如皋法院至今未判决开发商诉我的案子,同时我反诉开发商的案子也没受理。


与此同时,有了这份鉴定报告,我感觉更有底气了,我要求如皋住建局撤销该房屋的《房屋建筑和市政基础设施工程竣工验收备案表》,结果意外得知:该项目建设未向住建局办理工程质量监督手续(俗称的报建手续);并建议我向如皋大数据局(前身行政审批局)反映。

我状告如皋大数据局,要求撤销该房屋的《房屋建筑和市政基础设施工程竣工验收备案表》,但南通开发区法院未经庭审直接裁定诉讼时效已过,直接驳回我的申诉。


请问南通开发区法院:按此逻辑,是不是所有的建设工程只要过了备案之后的5年,发现材料造假、质量问题等,老百姓就不能维权了?

我要求如皋住建局重新进行核验,但该局以我装潢过程中对房屋有“大改动”而拒绝。


我想告诉如皋建设局:法院问询南京东南建设鉴定机构里面有明确回复质量问题与改建无关。1、在《鉴定意见书》2.2节中已说明本次鉴定范围仅针对房屋原有构件,不包括后期新增构件。 2、案涉房屋梁、板构件钢筋露出及锈蚀现状该问题的产生与梁、板构件钢筋保护层厚度小于规范要求(施工质量原因)及在后续外界环境作用下导致钢筋锈胀有关,与结构拆改、增加石材构筑物无关。


本以为权威机构明确了房屋确有质量问题,我会迎来一个光明,结果我只看到了官官相护。


回到最开始的问题,开发商没有报建手续,是如何一路绿灯建好房子并销售的,造出这么一个玩意来让业主深受其害!恳请恳请市委书记、如皋市纪委书记秦金春倒查15年,揪出害群之马,还老百姓一个公道


微信图片_20251124205421_30_1211.jpg 微信图片_20251124205835_31_1211.jpg



南通0

该用户从未签到

发表于 2025-11-24 21:12 来自手机客户端 | 显示全部楼层
一举拿下
回复 支持 2 反对 0

使用道具 举报

该用户从未签到

 楼主| 发表于 2025-11-24 23:01 来自手机客户端 | 显示全部楼层

相信国家相信党
回复 支持 1 反对 0

使用道具 举报

该用户从未签到

发表于 2025-11-25 08:56 来自手机客户端 | 显示全部楼层
通州湾南山湾豆腐渣工程,通州湾三余镇政府强制拆迁合作的商品房小区,补钱拿质量一塌糊涂的小区,拆迁中贪官们捞拉多少钱,业主至2024年1月拿房至今,房子多处质量问题开发商与住建局关系比较好,忽悠扯皮我多次,不停拖拉,害我至今已两年不好入住,不敢入住,而且哪有豆腐渣工程拿房就渗水的!业主苦不堪言
回复 支持 2 反对 0

使用道具 举报

该用户从未签到

发表于 2025-11-25 09:09 来自手机客户端 | 显示全部楼层
质量大于生命,必须举一反三,严查到底

点评

是个美好的愿望  发表于 2025-11-25 20:07
回复 支持 2 反对 0

使用道具 举报

该用户从未签到

发表于 2025-11-25 09:53 来自手机客户端 | 显示全部楼层
南通通州湾南山湾豆腐渣工程,通州湾三余镇政府强制拆迁合作的商品房小区,补钱拿质量一塌糊涂的小区,拆迁中贪官们捞拉多少钱,业主至2024年1月拿房至今,房子多处质量问题开发商与住建局关系比较好,忽悠扯皮我多次,不停拖拉,害我至今已两年不好入住,不敢入住,而且哪有豆腐渣工程拿房就渗水的!业主苦不堪言
回复 支持 2 反对 0

使用道具 举报

该用户从未签到

 楼主| 发表于 2025-11-25 10:18 来自手机客户端 | 显示全部楼层
首先要感谢南通.军盛置业代理律师徐红兵他让我知道怎样维权,当庭说如果有质量问题要求我去司法鉴定如有问题他们负责。
回复 支持 2 反对 0

使用道具 举报

该用户从未签到

发表于 2025-11-25 12:04 来自手机客户端 | 显示全部楼层
豆腐渣工程必须严查,关乎老百姓的性命安全,如皋的领导一定能为民做主,还老百姓一个公道!
回复 支持 2 反对 0

使用道具 举报

该用户从未签到

发表于 2025-11-25 12:27 来自手机客户端 | 显示全部楼层
倒查如皋题目应该改为  倒查如皋领导15年!
回复 支持 1 反对 0

使用道具 举报

该用户从未签到

发表于 2025-11-25 12:34 来自手机客户端 | 显示全部楼层
望上级领导部门,严查处理,还业主公道!
回复 支持 1 反对 0

使用道具 举报

该用户从未签到

发表于 2025-11-25 13:24 来自手机微信 | 显示全部楼层
豆腐渣工程跟腐败的问题,希望现在的如皋市的领导必须严惩!
回复 支持 1 反对 0

使用道具 举报

该用户从未签到

发表于 2025-11-25 13:30 来自手机客户端 | 显示全部楼层
如皋绿城沁园春、珑隐逸庐也是这个开发商,会不会也有这样的质量问题啊!
回复 支持 反对

使用道具 举报

该用户从未签到

发表于 2025-11-25 13:54 来自手机客户端 | 显示全部楼层
快乐的无情剑客 发表于 2025-11-25 09:53
南通通州湾南山湾豆腐渣工程,通州湾三余镇政府强制拆迁合作的商品房小区,补钱拿质量一塌糊涂的小区,拆迁中贪官们捞拉多少钱,业主至2024年1月拿房至今,房子多处质量问题开发商与住建局关系比较好,忽悠扯皮我多次,不停拖拉,害我至今已两年不好入住,不敢入住,而且哪有豆腐渣工程拿房就渗水的!业主苦不堪言

还没解决?
回复 支持 反对

使用道具 举报

该用户从未签到

发表于 2025-11-25 16:22 来自手机微信 | 显示全部楼层
这样的开发商必须要严查。
回复 支持 1 反对 0

使用道具 举报

该用户从未签到

发表于 2025-11-25 16:56 来自手机微信 | 显示全部楼层
严重的豆腐渣工程,坑害业主,希望领导严查,为老百姓伸张正义。
回复 支持 1 反对 0

使用道具 举报

该用户从未签到

发表于 2025-11-25 17:40 来自手机客户端 | 显示全部楼层
濠滨网友MNXsSP 发表于 2025-11-25 16:56
严重的豆腐渣工程,坑害业主,希望领导严查,为老百姓伸张正义。

几乎不可能!
回复 支持 1 反对 0

使用道具 举报

该用户从未签到

发表于 2025-11-25 18:16 来自手机微信 | 显示全部楼层
严查腐败相信征服
回复 支持 1 反对 0

使用道具 举报

该用户从未签到

发表于 2025-11-25 18:19 来自手机微信 | 显示全部楼层
相信政府,严查腐败分子,彻查豆腐渣工程
回复 支持 1 反对 0

使用道具 举报

该用户从未签到

 楼主| 发表于 2025-11-25 19:11 来自手机客户端 | 显示全部楼层
开发商有钱有势我有理有时间

点评

有理干不过有势的!  发表于 2025-11-25 20:06
回复 支持 2 反对 0

使用道具 举报

该用户从未签到

发表于 2025-11-25 19:19 来自手机客户端 | 显示全部楼层
严查开发商,保障购房者权益
回复 支持 1 反对 0

使用道具 举报

该用户从未签到

 楼主| 发表于 2025-11-25 19:31 来自手机客户端 | 显示全部楼层
开发卖房时笑嘻嘻接待买房人,房子交给买人遇到质量问题就屁股朝着买房人,打电话也不接这样的开发商没有一点诚信,希望购房人小心不能上当受骗,我买了十几年的房子因质量问题到目前为此都不能装修入住。
回复 支持 反对

使用道具 举报

该用户从未签到

发表于 2025-11-25 19:41 来自手机客户端 | 显示全部楼层
坑害消费者,严查开发商。
回复 支持 1 反对 0

使用道具 举报

该用户从未签到

发表于 2025-11-25 19:41 来自手机微信 | 显示全部楼层
这样的开发商没有诚信度可言,开发的房产存在严重的质量问题,有谁还敢买呢。
回复 支持 反对

使用道具 举报

该用户从未签到

 楼主| 发表于 2025-11-25 19:42 来自手机客户端 | 显示全部楼层
开发商只要把房卖了就不谈什诚信
回复 支持 1 反对 0

使用道具 举报

您需要登录后才可以回帖 登录 | 注册

本版积分规则

手机版|无图版|站务联系 | 商务合作 | 平台公约

信息产业部备案:苏ICP备05014191号-1 经营性ICP许可证:苏B2-20110445 苏公网安备 32060202000307号 © 2001-2019 0513.org All Right Reserved.

投诉争议 技术支持:第一互联 GMT+8, 2025-12-5 13:09 , Processed in 0.205873 second(s), 16 queries , MemCache On. 站点统计

快速回复 返回顶部 返回列表