濠滨论坛

点击扫描二维码

查看: 10830|回复: 6

[新闻快讯] 一居民吐槽:施肥的时候味道难闻又招蚊子

[复制链接]

该用户从未签到

发表于 2025-10-21 10:11 | 显示全部楼层 |阅读模式
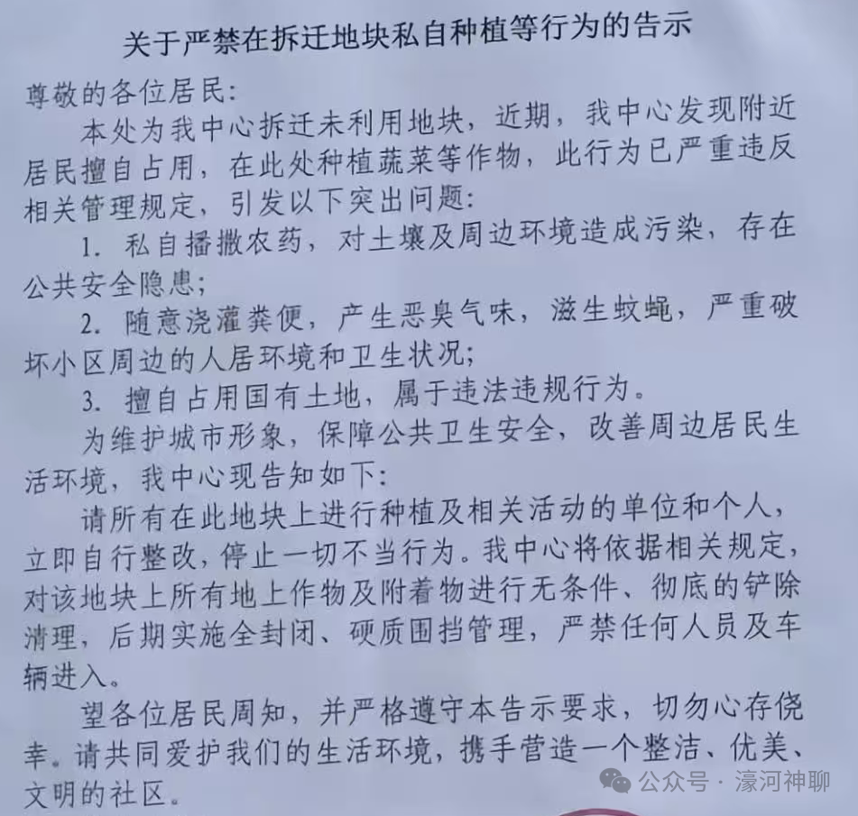
近日,有网友晒出
南通一区住建服务中心发布
《关于严禁在拆迁地块私自种植等行为的告示》
告示称某拆迁未利用地块
被附近居民擅自占用,种植蔬菜等农作物
由此引发出喷洒农药可能污染环境
随意浇灌粪便破坏周边卫生状况
影响居民生活等问题
希望相关人员自行整改,停止种植
同样的占地种植烦恼
近期在发生在如皋一小区内
张阿姨在小区楼下开发了“自留地
种上了小葱、萝卜和花生
她觉得闲着也是闲着,种点菜自己吃
绿色健康,还能活动筋骨
但对面李大爷对此颇有微词
公共绿地是大家的
现在却变成少部分人的菜园子
施肥的时候味道难闻又招蚊子
还把小区环境搞得乱七八糟,像农村田地
业主的公摊面积难道是用来种菜的吗?
其实这些占地种菜的
大多数都是些闲不下来的老年人
习惯了“手上有活,脚下有泥”的生活节奏
也本身可以理解
但种植蔬菜时需要农药和化肥灌溉
会对周边居民的生活品质和卫生带来影响
合理性就需要重新审视
总结而言
我们理解并尊重
老一辈对土地的热爱和勤劳的习惯
但这份热爱不能以
牺牲公共环境、损害邻里权益为代价
各街道和相关部门
在条件允许的情况下,可划出特定区域
采用认领制、租赁制等方式
建立规范的社区农场
统一管理,既满足需求,又美化环

南通0

该用户从未签到

发表于 2025-10-21 11:35 来自手机客户端 | 显示全部楼层
他种他的,楼上的不要交物业费就好了,被霸占时间段全部免交,恢复绿化了再交没问题吧
回复 支持 1 反对 0

使用道具 举报

该用户从未签到

发表于 2025-10-21 13:46 来自手机客户端 | 显示全部楼层
浇粪才是最符合食品安全的。
回复 支持 1 反对 0

使用道具 举报

该用户从未签到

发表于 2025-10-21 14:22 来自手机客户端 | 显示全部楼层
老邱说了,你们不是农民的儿子
回复 支持 反对

使用道具 举报

该用户从未签到

发表于 2025-10-21 16:41 | 显示全部楼层
拆迁地块不利用起来,这是极大的浪费!
回复 支持 2 反对 0

使用道具 举报

该用户从未签到

发表于 2025-10-22 14:09 | 显示全部楼层
比小区养狗强一百倍!!
回复 支持 反对

使用道具 举报

该用户从未签到

发表于 2025-10-22 18:31 来自手机客户端 | 显示全部楼层
南通真好 发表于 2025-10-22 14:09
比小区养狗强一百倍!!

你不要侮辱老邱和他的朋友!!!
回复 支持 反对

使用道具 举报

您需要登录后才可以回帖 登录 | 注册

本版积分规则

手机版|无图版|站务联系 | 商务合作 | 平台公约

信息产业部备案:苏ICP备05014191号-1 经营性ICP许可证:苏B2-20110445 苏公网安备 32060202000307号 © 2001-2019 0513.org All Right Reserved.

投诉争议 技术支持:第一互联 GMT+8, 2025-12-5 16:09 , Processed in 0.235235 second(s), 12 queries , MemCache On. 站点统计

快速回复 返回顶部 返回列表