濠滨论坛

点击扫描二维码

查看: 34053|回复: 35

[新闻快讯] 南通报业害惨集资的三十员工:近三千万元血汗钱被非法操弄,受害员工病倒一片欲哭...

[复制链接]

该用户从未签到

发表于 2025-10-20 21:22 | 显示全部楼层 |阅读模式
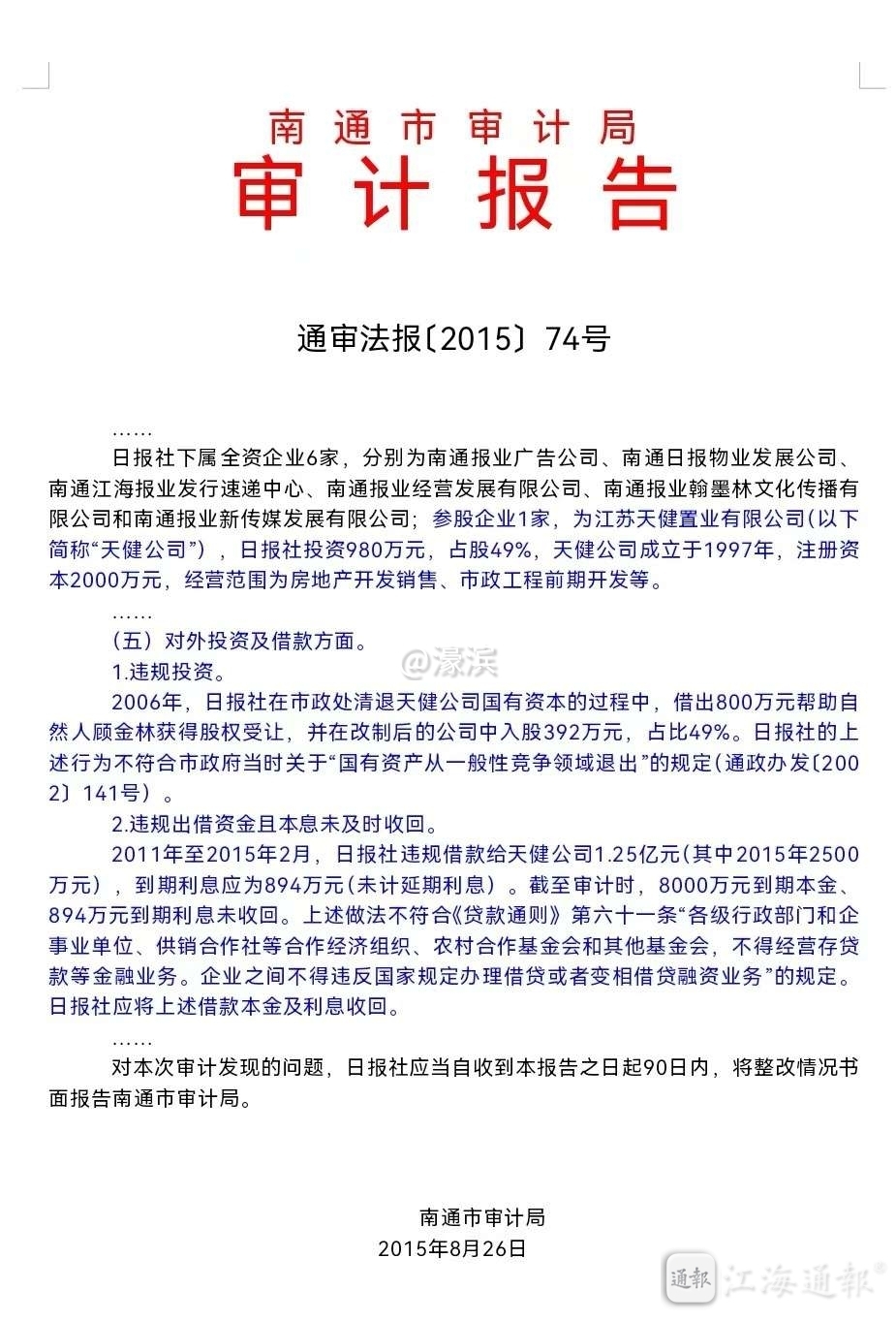
至2025年6月底,南通报业集团属下的参股企业——江苏天健有限公司(以下简称天健公司)拖欠30名员工借款2824.63万元不还已整整两年。
30名员工中,多数为已步入风烛残年的老报人,其中已有4人因病离世,另有9人身患重症。
令人不解的是血汗钱被坑的30名员工直到近期才通过机关信息公开渠道获悉,早在2020年的6月11日,南通市审计局发出的一份专项审计报告中就明确指出:天健公司“负债率99.69%,风险很高,建议报社尽快清偿职工集资款,赶紧收回借款,消除风险。(详见通审发﹝2020﹞54号文件)。
被坑员工一致认为,要是报业集团党委及时告知这一事关大家切身利益的预警,就不会有今天的恶果。
如今不仅员工血汗钱被坑,更有报社的巨额借款也深陷其中。南通市审计局的专项审计报告还指出:南通日报2007年起,先后13次,共借款给天健公司1.9亿元。2020年3月20日,南通报业与天健公司签订还款协议,但“还款协议中要求的股权质押未实行,也无担保抵押等措施”(详见通审发﹝2020﹞54号文件)。
天健公司是南通日报违规扶持起来的一家房屋开发企业。该公司的副董事长、监事会主席、总经理、财务会计均由报社派出。对此,南通市审计局(审法报[2015]74号《审计报告》)早就认定南通报业“违规投资”、“违规出借资金”:2006年,报业借出800万元替自然人顾金林获得股权受让(让其成为天健公司首任法人),在改制后的公司中入股392万元,占比49%。这违反市政府通政办发[2002]141号)文规定。
2011年至2015年,报业违规借款给天健公司1.25亿元,至审计时,8000万元到期本金、894万元到期利息未收回。事实造成国有资产被曲线侵吞。违反《贷款通则》规定。
2015年8月26日,市审计局要求报社将整改情况书面报告市审计局。但南通日报欺上瞒下,把《审计报告》当空气,无视《审计报告》严肃性、权威性。无视《审计报告》造成的后果是:巨额的国有资产及报社员工债权人的借款都遭受惨重损失(详见通审发报(﹝2015﹞74号文)。

mmexport6336c6635629c16df4c28d644d17a036_1760966434222.jpeg


南通0

该用户从未签到

发表于 2025-10-20 21:40 来自手机客户端 | 显示全部楼层
一个字“惨”  、两个字“很 惨”
回复 支持 3 反对 0

使用道具 举报

该用户从未签到

发表于 2025-10-20 22:26 来自手机客户端 | 显示全部楼层
一群媒体人被坑。那就是活该了。你们啥骗局没见过呀。啥新闻没看过呀?你们也被坑。那还要别人说什么好呢?
回复 支持 4 反对 0

使用道具 举报

该用户从未签到

发表于 2025-10-20 23:35 来自手机WAP | 显示全部楼层
你们的钱那里来的?30个人几千万?
回复 支持 4 反对 0

使用道具 举报

该用户从未签到

发表于 2025-10-21 06:19 | 显示全部楼层
江海晚报  现在 基本是 小学生作文选
回复 支持 2 反对 0

使用道具 举报

  • TA的每日心情
    无聊
    2020-2-17 08:36
  • 签到天数: 1113 天

    [LV.10]以坛为家III

    发表于 2025-10-21 07:01 | 显示全部楼层
    钱都跑自己口袋里了,只是苦了牛马
    回复 支持 2 反对 0

    使用道具 举报

    该用户从未签到

    发表于 2025-10-21 08:14 | 显示全部楼层
    相关领导必须追责,如果与私人老板存在不法勾连更不能轻易放过。

    日报当年的副社长李总编,就因为与日报印刷厂李厂长联手侵吞国有资产被判刑。
    回复 支持 1 反对 1

    使用道具 举报

    该用户从未签到

    发表于 2025-10-21 08:19 | 显示全部楼层
    天翻地覆慨而慷 发表于 2025-10-20 22:26
    一群媒体人被坑。那就是活该了。你们啥骗局没见过呀。啥新闻没看过呀?你们也被坑。那还要别人说什么好呢? ...

    这种说法不同意。骗子无处不在,不会因为某种职业而能避险;其次被骗的主因其实就是利益;第三这种情况,审计局有文件,最大的问题在于当时的主管领导,应该严查,甚至剥夺所有待遇,该抓的抓。
    回复 支持 1 反对 0

    使用道具 举报

    该用户从未签到

    发表于 2025-10-21 08:56 | 显示全部楼层
    当年南通日报社副社长总编李祝生与南通日报印刷厂厂长李民都被判刑,此事对我来说终身难忘。
    起初,是印刷厂一个职工投诉代表找到本人。当时我被南京一家法制类媒体聘用在南通开展新闻报道工作。
    当我接过这位职工投诉代表带来的一叠材料,深感责任重大。
    本人不敢怠慢,也是冒着一定风险,次日才小心翼翼把稿子做好。当时,此文没有发到我受聘的报社,而是通过一个好友,转到在国内影响较大的南京《现代快报》的前身《服务导报》。直到该文见报,我的一颗忐忑不安的心才算落地。

    回复 支持 2 反对 1

    使用道具 举报

    该用户从未签到

    发表于 2025-10-21 10:06 来自手机客户端 | 显示全部楼层
    钢肉侠 发表于 2025-10-20 23:35
    你们的钱那里来的?30个人几千万?

    他们吃肉的时候没喊,挨打的时候喊了!
    回复 支持 1 反对 0

    使用道具 举报

    该用户从未签到

    发表于 2025-10-21 10:12 来自手机客户端 | 显示全部楼层
    天翻地覆慨而慷 发表于 2025-10-20 22:26
    一群媒体人被坑。那就是活该了。你们啥骗局没见过呀。啥新闻没看过呀?你们也被坑。那还要别人说什么好呢?

    对,被缅甸绑架的国人也是活该,自愿被骗的。
    回复 支持 反对

    使用道具 举报

    该用户从未签到

    发表于 2025-10-21 10:17 来自手机客户端 | 显示全部楼层
    你们每个人近百万元的钱哪里来的?
    根据当年国有资产或者企业改制、或者私有化的惯例,一般都是虚假股份(或侵吞、分赃国资据为己有)或者通过国资担保后贷款得来的。
    回复 支持 2 反对 0

    使用道具 举报

    该用户从未签到

    发表于 2025-10-21 10:23 来自手机客户端 | 显示全部楼层
    南通邱新祥 发表于 2025-10-21 08:56
    当年南通日报社副社长总编李祝生与南通日报印刷厂厂长李民都被判刑,此事对我来说终身难忘。
    起初,是印刷厂一个职工投诉代表找到本人。当时我被南京一家法制类媒体聘用在南通开展新闻报道工作。
    当我接过这位职工投诉代表带来的一叠材料,深感责任重大。
    本人不敢怠慢,也是冒着一定风险,次日才小心翼翼把稿子做好。当时,此文没有发到我受聘的报社,而是通过一个好友,转到在国内影响较大的南京《现代快报》的前身《服务导报》。直到该文见报,我的一颗忐忑不安的心才算落地。

    并不一定是真实出资。
    认识一家国有企业,当年改制时管理层仅仅把一本房屋产权证交给企业质押(对外声称由企业统一去银行抵押贷款),几年后每个人就四五百万股权了。
    回复 支持 2 反对 0

    使用道具 举报

    该用户从未签到

    发表于 2025-10-21 11:48 | 显示全部楼层
    南通邱新祥 发表于 2025-10-21 08:56
    当年南通日报社副社长总编李祝生与南通日报印刷厂厂长李民都被判刑,此事对我来说终身难忘。
    起初,是印刷 ...

    我对日报比较关心,源于当年大约1996年在那里混了很短的一段时间。
    本人因为《南通工人报》被新闻出版署撤销刊号,我才到《南通日报》碰碰运气。当时日报也在招人。我到了陈毅贤办公室,说明了来意,他叫我不要参加招聘统一考试,直接进来上班。
    但本人只干了两个月左右,就自动离开。原因是日报一个李文峰的中层领导,对我不太友好。
    李手下有个讲话嗲声嗲气的女人,与她合作的南通一个知名单位领导,知道我去了日报,主动打电话给我,请我与他单位长年合作。


    其实,对方领导主要想让我帮他们单位写稿。他说,日报那个女人文笔不行,我口头同意了。结果,我没想到,这个女人到李领导面前告状,说我拆她的台。李领导找我还板着脸:你不可以抢她的客户。


    我不能理解,我怎么抢客户了?明明是人家单位领导对她有看法,才改变主意请我服务的。受到这次排挤,我才明白日报内部关系复杂。加上日报给我的报酬只有原来《南通工人报》的三分之一。
    一气之下,我拎包走人了。

    回复 支持 1 反对 2

    使用道具 举报

    该用户从未签到

    发表于 2025-10-21 12:48 | 显示全部楼层
    这个是投资    钱还不少  
    回复 支持 1 反对 0

    使用道具 举报

    该用户从未签到

    发表于 2025-10-21 16:59 来自手机客户端 | 显示全部楼层
    南通邱新祥 发表于 2025-10-21 11:48
    我对日报比较关心,源于当年大约1996年在那里混了很短的一段时间。
    本人因为《南通工人报》被新闻出版署撤销刊号,我才到《南通日报》碰碰运气。当时日报也在招人。我到了陈毅贤办公室,说明了来意,他叫我不要参加招聘统一考试,直接进来上班。
    但本人只干了两个月左右,就自动离开。原因是日报一个李文峰的中层领导,对我不太友好。
    李手下有个讲话嗲声嗲气的女人,与她合作的南通一个知名单位领导,知道我去了日报,主动打电话给我,请我与他单位长年合作。


    其实,对方领导主要想让我帮他们单位写稿。他说,日报那个女人文笔不行,我口头同意了。结果,我没想到,这个女人到李领导面前告状,说我拆她的台。李领导找我还板着脸:你不可以抢她的客户。


    我不能理解,我怎么抢客户了?明明是人家单位领导对她有看法,才改变主意请我服务的。受到这次排挤,我才明白日报内部关系复杂。加上日报给我的报酬只有原来《南通工人报》的三分之一。
    一气之下,我拎包走人了。


    回复 支持 1 反对 1

    使用道具 举报

    该用户从未签到

    发表于 2025-10-22 08:17 | 显示全部楼层

    这些过往就是本人的亲身经历。
    那时本人才40出头。虽然经历有限,但不会随波流,更不会甘心被某个领导拿捏。


    年轻人无论到哪个单位,必须依靠实力立足,而不是在某个领导面前低声下气,唯唯诺诺。
    回复 支持 1 反对 1

    使用道具 举报

    该用户从未签到

    发表于 2025-10-22 08:27 来自手机客户端 | 显示全部楼层

    你又出来了,我来揭发你。

    点评

    赞!  发表于 2025-10-22 11:16
    回复 支持 1 反对 0

    使用道具 举报

  • TA的每日心情
    开心
    2014-8-11 06:35
  • 签到天数: 163 天

    [LV.7]常住居民III

    发表于 2025-10-22 09:05 | 显示全部楼层
    狠起来连自己人都骗!!!!!!!!!!
    回复 支持 1 反对 0

    使用道具 举报

    该用户从未签到

    发表于 2025-10-22 09:52 | 显示全部楼层
    晨曦休闲 发表于 2025-10-22 08:27
    你又出来了,我来揭发你。
    [video=https://p.nthaobin.cn/pic/20251022/1761092821119989_105.jpg]https: ...

    这个视频做得不错。LY这个混进基层队伍里的跳蚤,专门领头打压民生诉求,连过去被国家权威媒体新华网推选的博文,其都敢进行无知歪曲与恶意肢解。
    回复 支持 3 反对 1

    使用道具 举报

    该用户从未签到

    发表于 2025-10-22 10:53 来自手机客户端 | 显示全部楼层
    南通邱新祥 发表于 2025-10-22 09:52
    这个视频做得不错。LY这个混进基层队伍里的跳蚤,专门领头打压民生诉求,连过去被国家权威媒体新华网推选的博文,其都敢进行无知歪曲与恶意肢解。

    解释一下你的二妻在你的笔下怎么一会儿嫉妒你,一会儿又成了脚踏两条船的?你颠三倒四的叙事套路,能上新华网?哈哈哈
    回复 支持 1 反对 1

    使用道具 举报

    该用户从未签到

    发表于 2025-10-22 10:57 来自手机客户端 | 显示全部楼层
    南通邱新祥 发表于 2025-10-22 09:52
    这个视频做得不错。LY这个混进基层队伍里的跳蚤,专门领头打压民生诉求,连过去被国家权威媒体新华网推选的博文,其都敢进行无知歪曲与恶意肢解。

    你就别扯了,别人也许一时半会儿没有认清你的嘴脸,但多看看你的小作文,只要有正义感的,能独立思考的读者谁不能看出你的私货?你不就是那种胡编乱造、阴阳怪气,到处散布戾气,放大焦虑的主儿吗?国家早就批评你这种做法了,你还表示不服呢
    回复 支持 反对

    使用道具 举报

    该用户从未签到

    发表于 2025-10-22 11:16 | 显示全部楼层
    南通邱新祥 发表于 2025-10-21 11:48
    我对日报比较关心,源于当年大约1996年在那里混了很短的一段时间。
    本人因为《南通工人报》被新闻出版署 ...

    这个女人和李领导有一腿?
    回复 支持 反对

    使用道具 举报

    该用户从未签到

    发表于 2025-10-22 11:20 来自手机客户端 | 显示全部楼层
    南通邱新祥 发表于 2025-10-22 08:17
    这些过往就是本人的亲身经历。
    那时本人才40出头。虽然经历有限,但不会随波逐流,更不会甘心被某个领导拿捏。


    年轻人无论到哪个单位,必须依靠实力立足,而不是在某个领导面前低声下气,唯唯诺诺。

    你的信用度如何?谁证明你说的真的?反正我对你老邱早就是大大的问号了?你造我的谣言还少了?你造其他网友的谣言还少了?这类读者无法了解真相的小作文更加给你提供了胡编乱造的发挥的间,黑白全凭你一张嘴,所以,对你老邱的话看看就行了,把自己吹得牛皮满天飞,最后什么水平难道大家看不出来?十几年的老文,翻炒多少遍了,愣是连错别字和标点符号都没改过来,其他逻辑、语法错误更别提了,还大言不惭地说是一稿二稿…,你搞什么了?你就是在瞎搞骗流量
    回复 支持 反对

    使用道具 举报

    您需要登录后才可以回帖 登录 | 注册

    本版积分规则

    手机版|无图版|站务联系 | 商务合作 | 平台公约

    信息产业部备案:苏ICP备05014191号-1 经营性ICP许可证:苏B2-20110445 苏公网安备 32060202000307号 © 2001-2019 0513.org All Right Reserved.

    投诉争议 技术支持:第一互联 GMT+8, 2025-12-5 16:50 , Processed in 0.376390 second(s), 26 queries , MemCache On. 站点统计

    快速回复 返回顶部 返回列表