濠滨论坛

点击扫描二维码

查看: 14450|回复: 14

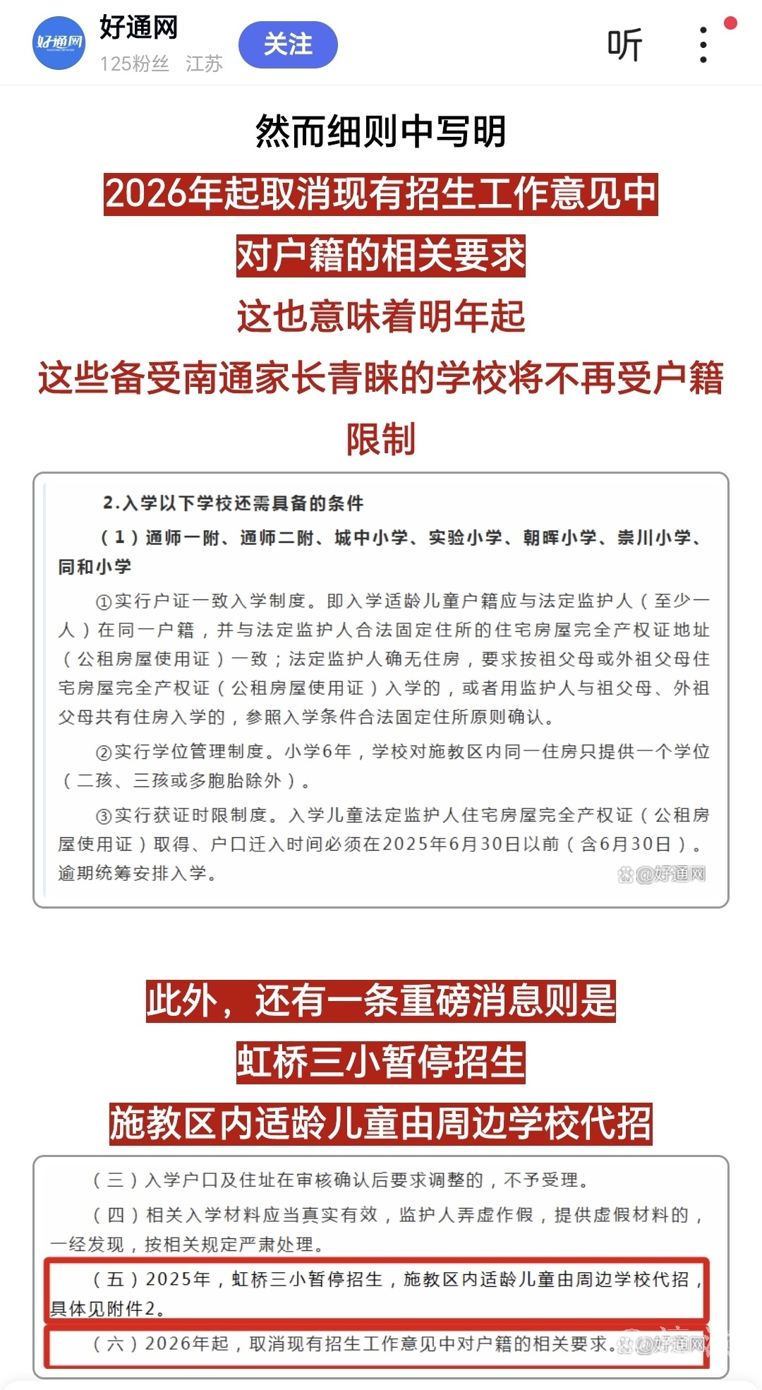
[焦点爆料] 明年崇川区小学招生户籍要求取消??想查官方原文,却搜索不到

[复制链接]

该用户从未签到

发表于 2025-6-13 16:11 来自AppWap版 | 显示全部楼层 |阅读模式 来自:江苏
只能看看其他网站的转发文,本来想看看看官方原文是针对个别学校,还是全部小学。看来人口减少的威力开始显现。户籍不要求,那么户政一致自然没了,名校还有学位制。初中估计还要过几年才受到影响,现在还处于入学高峰期。

南通0

该用户从未签到

发表于 2025-6-13 19:05 来自手机客户端 | 显示全部楼层 来自:江苏 移动/数据上网公共出口
放弃户政一致,很有可能是在为新售商品房,赠送热门学位做铺垫!  支持房地产 ,激活土地价值。 这一点很快就会到!
回复 支持 2 反对 1

使用道具 举报

  • TA的每日心情
    开心
    2015-7-4 22:06
  • 签到天数: 14 天

    [LV.3]偶尔看看II

    发表于 2025-6-13 20:54 来自手机客户端 | 显示全部楼层 来自:江苏
    房子 发表于 2025-06-13 19:05
    放弃户政一致,很有可能是在为新售商品房,赠送热门学位做铺垫!  支持房地产 ,激活土地价值。 这一点很快就会到!

    市区没多少新房了
    回复 支持 反对

    使用道具 举报

    该用户从未签到

    发表于 2025-6-13 21:05 来自手机WAP | 显示全部楼层 来自:江苏
    你就别做梦了,名校肯定户政一致
    回复 支持 反对

    使用道具 举报

    该用户从未签到

    发表于 2025-6-13 21:27 来自手机客户端 | 显示全部楼层 来自:江苏
    其实 发表于 2025-06-13 20:54
    市区没多少新房了

    其实就是生源少了
    回复 支持 反对

    使用道具 举报

    该用户从未签到

    发表于 2025-6-14 06:28 来自手机客户端 | 显示全部楼层 来自:江苏 电信/全省通用
    若干年后还哪来什么学区房,能招到人就不错了。
    回复 支持 反对

    使用道具 举报

    该用户从未签到

    发表于 2025-6-14 07:20 来自手机WAP | 显示全部楼层 来自:江苏
    不需要迁户口,还是要房本,好学校还有学位制,学区房不变,也就是六年一个学位。
    回复 支持 2 反对 0

    使用道具 举报

    该用户从未签到

    发表于 2025-6-14 09:33 来自手机WAP | 显示全部楼层 来自:江苏
    好学校要学位制的
    回复 支持 反对

    使用道具 举报

    该用户从未签到

    发表于 2025-6-14 09:36 来自手机客户端 | 显示全部楼层 来自:江苏 移动/数据上网公共出口
    原文在崇川教育公众号上,我们娃老师转发到朋友圈里的
    回复 支持 反对

    使用道具 举报

    该用户从未签到

    发表于 2025-6-14 11:31 来自手机客户端 | 显示全部楼层 来自:江苏
    以前不就这样吗,只需房产证,不需要你迁过去了,这几年有不少农村户口被逼着变城市户口,可惜了
    回复 支持 1 反对 0

    使用道具 举报

    该用户从未签到

    发表于 2025-6-14 12:04 来自手机客户端 | 显示全部楼层 来自:江苏
    其实 发表于 2025-06-13 20:54
    市区没多少新房了

    多出去走走标标
    回复 支持 反对

    使用道具 举报

    该用户从未签到

    发表于 2025-6-14 17:20 | 显示全部楼层 来自:江苏
    kkyy 发表于 2025-6-13 21:27
    其实就是生源少了

    新生儿少了,围绕新生儿的一系列产业都会有影响。
    从奶粉、幼儿园、小学、中学、民办三本和大专。
    再加上人口继续向一二线城市聚集,北方和西北优先完蛋,三线以下城市加速完蛋,乡村崩塌式完蛋。
    这是必然!

    回复 支持 反对

    使用道具 举报

    该用户从未签到

    发表于 2025-6-14 20:45 来自手机WAP | 显示全部楼层 来自:江苏
    别做梦了,好学校是要学位的
    回复 支持 1 反对 0

    使用道具 举报

    该用户从未签到

    发表于 2025-6-20 14:40 | 显示全部楼层 来自:江苏
    我也看到很多人在转,但是没有看到权威性原文。
    说促进房产不符常理,最热门的城中、一附在内,这边上几乎没有新房
    偶尔开出来的几套房根本不愁卖,比如万豪朗润。
    生源少了倒是可能,现在差不多是最后一波人口高出生率入学的时候。
    什么户证一致也是学校拒绝义务教育的一个手段而已,没有生源了就放开条件
    有证就可以,到后面甚至可能有户就可以
    回复 支持 反对

    使用道具 举报

    该用户从未签到

    发表于 2025-6-20 14:50 来自手机WAP | 显示全部楼层 来自:江苏
    可以不落户,但是必须有房产证,就是名校学位制不变,需要房产证才能入学名校,打个比喻想上二附必须要二附的学区房
    回复 支持 1 反对 0

    使用道具 举报

    您需要登录后才可以回帖 登录 | 注册

    本版积分规则

    手机版|无图版|站务联系 | 商务合作 | 平台公约

    信息产业部备案:苏ICP备05014191号-1 经营性ICP许可证:苏B2-20110445 苏公网安备 32060202000307号 © 2001-2019 0513.org All Right Reserved.

    投诉争议 技术支持:第一互联 GMT+8, 2025-12-15 11:50 , Processed in 0.197525 second(s), 18 queries , MemCache On. 站点统计

    快速回复 返回顶部 返回列表