濠滨论坛

点击扫描二维码

查看: 14910|回复: 21

[焦点爆料] 关于弘阳上城第二届业委会的相关情况澄清

[复制链接]

该用户从未签到

发表于 2025-5-28 20:49 | 显示全部楼层 |阅读模式 来自:江苏
关于弘阳上城第二届业委会当前状况的相关说明
说明一:
弘阳上城第二届业委会经区住建、街道、社区合法备案产生,备案手册见下图:
图片3.png 图片4.png
说明二:观音山街道、洪济社区以业委会成员3人,不足总人数7人的二分之一”为由暴力解散第二届业委会,剥夺第二届业委会合法权益,违规推进第三届换届工作
原因1:2025年3月13日-3月14日,业委会4名委员迫于某街道领导的要求被迫辞职,虽书面提交辞职报告,但该辞职意愿未经业主大会或业委会形成终止委员资格的相关决议,故弘阳上城第二届业委会法定现为7人,不存在缺员现象。
图片5.png
原因2:即使弘阳上城第二届业委会委员的辞职申请得到同意,形成终止其资格的决定,但街道、社区也应当依据法规要求,先对业委会责令整改,拒不改正后,街道也仅能行使指导、协助,对于缺额情况展开讨论与决议,通过调整或重新选举委员的方式,使业委会正常运行。但街道一未对业委会下达责令整改,二未指导召开业主大会,此为履职缺位。
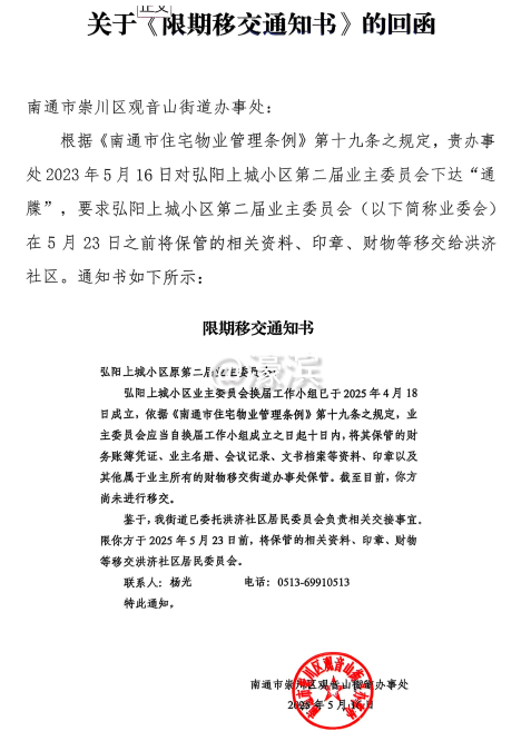
说明三:关于第二届业委会将资料、印章、财务等移交给洪济社区的问题
目前弘阳上城第二届业委会与观音山街道针对暴力逼迫委员辞职、干涉物业服务招投标、强制解散第二届业委会、剥夺第二届业委会相关权利”这些问题正处于行政诉讼阶段(南通市中级人民法院已受理)。弘阳上城第二届业委会现为合法合格且能独立行使权利的机构,第二届业委会无任何义务、也无任何理由配合街道的违法违规行为。(下图为:观音山街道限期移交回函、南通经济开发区人民法院裁定书部分截屏)
图片6.png 图片7.png 图片8.png 图片9.png


南通0

该用户从未签到

发表于 2025-5-28 21:38 来自手机WAP | 显示全部楼层 来自:江苏
人员票数过三分之二了吗?别在这边厚颜无耻的说你们人员合规!
回复 支持 1 反对 0

使用道具 举报

该用户从未签到

发表于 2025-5-28 23:43 来自手机客户端 | 显示全部楼层 来自:江苏
街道社区的红印章盖好后,怎么不算数了?!
回复 支持 反对

使用道具 举报

该用户从未签到

发表于 2025-5-29 04:36 来自手机客户端 | 显示全部楼层 来自:江苏
厚颜无耻
回复 支持 反对

使用道具 举报

该用户从未签到

发表于 2025-5-29 04:45 来自手机客户端 | 显示全部楼层 来自:江苏
造假投票材料,欺骗街道住建局,违规成立的二届业委会,招小区20%以上业主联名抵制,解散后迟迟不愿上交账目,侵占着1800多户业主的集体资金。

点评

20%抵制是无效的,合法的是20%以上提出召开业主***,三分之二的人参与二分之一的同意才能解散业委会  发表于 2025-6-1 10:10
回复 支持 1 反对 0

使用道具 举报

该用户从未签到

发表于 2025-5-29 04:49 来自手机客户端 | 显示全部楼层 来自:江苏
街道按南通市物管条例第十七条条款,指导协助业主重新选举业主委员会,缺遭到部分长期不交物业费的业主疯狂抵触。
回复 支持 1 反对 0

使用道具 举报

该用户从未签到

发表于 2025-5-29 04:49 来自手机客户端 | 显示全部楼层 来自:江苏
回复 支持 1 反对 0

使用道具 举报

头像被屏蔽

该用户从未签到

发表于 2025-5-29 06:20 来自手机客户端 | 显示全部楼层 来自:江苏
提示: 该帖被管理员或版主屏蔽
回复 支持 反对

使用道具 举报

头像被屏蔽

该用户从未签到

发表于 2025-5-29 06:45 来自手机客户端 | 显示全部楼层 来自:江苏
提示: 该帖被管理员或版主屏蔽
回复 支持 反对

使用道具 举报

头像被屏蔽

该用户从未签到

发表于 2025-5-29 07:24 来自手机客户端 | 显示全部楼层 来自:江苏
提示: 该帖被管理员或版主屏蔽
回复 支持 反对

使用道具 举报

该用户从未签到

发表于 2025-5-29 08:15 来自手机客户端 | 显示全部楼层 来自:江苏
知道有多少人喷你妈,都被屏蔽了
回复 支持 反对

使用道具 举报

该用户从未签到

发表于 2025-5-29 14:55 | 显示全部楼层 来自:江苏
一本正经的胡说八道,该公示的不公示,弄虚作假倒是一流。
回复 支持 1 反对 0

使用道具 举报

该用户从未签到

发表于 2025-5-29 15:20 来自手机客户端 | 显示全部楼层 来自:江苏 电信/全省通用
干嘛把我的评论弄掉了?自己造假不能说?
回复 支持 反对

使用道具 举报

该用户从未签到

发表于 2025-5-29 15:22 来自手机客户端 | 显示全部楼层 来自:江苏 电信/全省通用
该帖被管理员或版主屏蔽

张嘴就污蔑别人的本事最大,拿出证据,自己偷偷摸摸唱票改时间,哪里好意思说的
回复 支持 反对

使用道具 举报

该用户从未签到

发表于 2025-5-29 16:47 来自手机客户端 | 显示全部楼层 来自:江苏
jsnthy- 发表于 2025-05-28 23:43
街道社区的红印章盖好后,怎么不算数了?!

有备案人帽子叔叔的保证
回复 支持 反对

使用道具 举报

该用户从未签到

发表于 2025-5-30 07:47 来自手机客户端 | 显示全部楼层 来自:江苏 移动
个人认为,街道,社区,业委会,物业,这是一个完整的利益链,它们的主业是吸业主的血。
回复 支持 1 反对 0

使用道具 举报

该用户从未签到

发表于 2025-5-31 22:57 来自手机客户端 | 显示全部楼层 来自:江苏
偏偏偏僻 发表于 2025-05-30 07:47
个人认为,街道,社区,业委会,物业,这是一个完整的利益链,它们的主业是吸业主的血。

行政复议被驳回,恬不知耻跑中院,目的就是拖延交账,好像谁不知道似的,脑子不是一般的大。
目前只有弘阳二届业委会在吸业主的血,三人集团霸占集体资金不公示,不知道这里面是挪用了多少才死活不敢公示。
回复 支持 反对

使用道具 举报

该用户从未签到

发表于 2025-6-1 13:15 来自手机WAP | 显示全部楼层 来自:江苏
港闸哪里的物业
回复 支持 反对

使用道具 举报

该用户从未签到

发表于 2025-6-2 00:10 | 显示全部楼层 来自:江苏
偏偏偏僻 发表于 2025-5-30 07:47
个人认为,街道,社区,业委会,物业,这是一个完整的利益链,它们的主业是吸业主的血。 ...

说的一点不错!            
回复 支持 反对

使用道具 举报

您需要登录后才可以回帖 登录 | 注册

本版积分规则

手机版|无图版|站务联系 | 商务合作 | 平台公约

信息产业部备案:苏ICP备05014191号-1 经营性ICP许可证:苏B2-20110445 苏公网安备 32060202000307号 © 2001-2019 0513.org All Right Reserved.

投诉争议 技术支持:第一互联 GMT+8, 2025-12-14 14:22 , Processed in 0.220677 second(s), 24 queries , MemCache On. 站点统计

快速回复 返回顶部 返回列表