濠滨论坛

点击扫描二维码

查看: 32470|回复: 2

[百姓民声] 又一招标奇葩

[复制链接]

该用户从未签到

发表于 2025-1-7 21:11 来自AppWap版 | 显示全部楼层 |阅读模式 来自:江苏
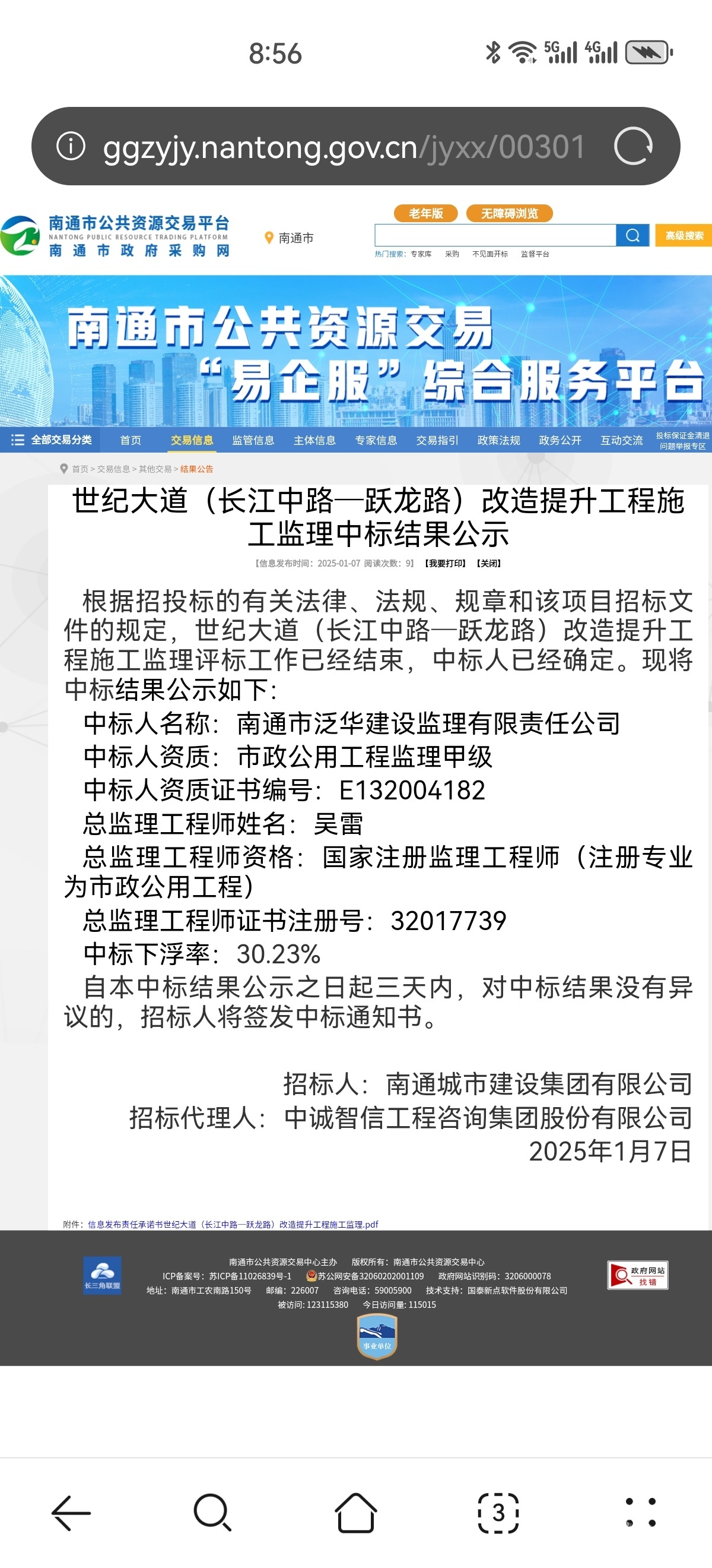
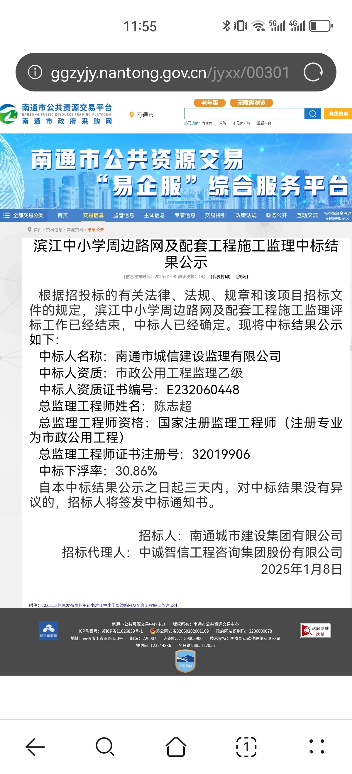
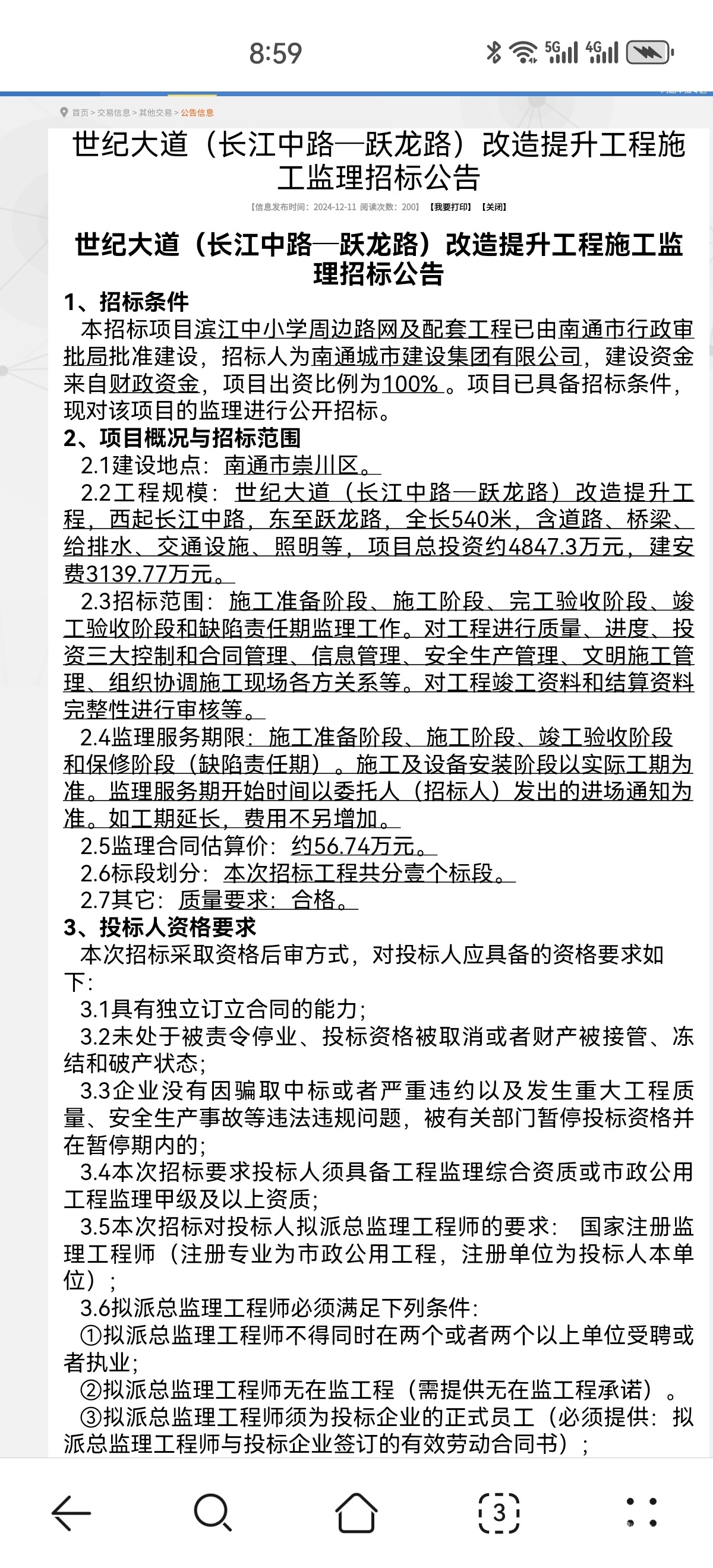
招标文件仅要求总监有相关证书而无需类似业绩,不知能否适应改造工程?据我所知,该公司总监在城建中心有在建项目,应该是五山片区,不知无在监承诺书如何递交,有没有审核?



南通0

该用户从未签到

发表于 2025-1-9 08:47 来自手机客户端 | 显示全部楼层 来自:江苏 移动/数据上网公共出口
无语
回复 支持 反对

使用道具 举报

该用户从未签到

发表于 2025-1-9 16:25 来自手机客户端 | 显示全部楼层 来自:江苏 移动/数据上网公共出口
建设单位同意
回复 支持 反对

使用道具 举报

您需要登录后才可以回帖 登录 | 注册

本版积分规则

手机版|无图版|站务联系 | 商务合作 | 平台公约

信息产业部备案:苏ICP备05014191号-1 经营性ICP许可证:苏B2-20110445 苏公网安备 32060202000307号 © 2001-2019 0513.org All Right Reserved.

投诉争议 技术支持:第一互联 GMT+8, 2025-12-20 03:31 , Processed in 0.150140 second(s), 14 queries , MemCache On. 站点统计

快速回复 返回顶部 返回列表