濠滨论坛

点击扫描二维码

查看: 49514|回复: 24

[百姓民声] 招标市场的怪象,纪委该出手啦!真是能人

[复制链接]

该用户从未签到

发表于 2024-12-25 20:06 来自AppWap版 | 显示全部楼层 |阅读模式 来自:江苏
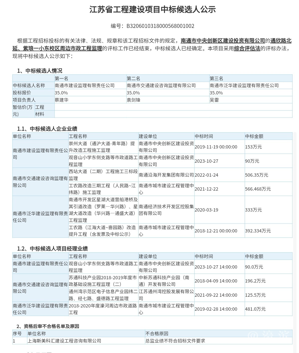
一个项目要几年完成且招标文件明确要求无在监或工程近完工,后一项目建设单位竟然要求在本市可以有一个在监!不知前者有何感想!





南通0
  • TA的每日心情
    慵懒
    2023-2-10 10:18
  • 签到天数: 1 天

    [LV.1]初来乍到

    发表于 2024-12-25 23:27 来自手机客户端 | 显示全部楼层 来自:浙江
    真矫情!谁找你工作谁找不自在。
    回复 支持 反对

    使用道具 举报

    该用户从未签到

    发表于 2024-12-26 00:18 来自手机客户端 | 显示全部楼层 来自:江苏
    你懂的,操作好了
    回复 支持 1 反对 0

    使用道具 举报

    该用户从未签到

    发表于 2024-12-26 06:48 来自手机客户端 | 显示全部楼层 来自:江苏
    一女二嫁,这是对开发区建设单位的欺骗,这个项目经理有分身术?
    回复 支持 反对

    使用道具 举报

    该用户从未签到

    发表于 2024-12-26 07:20 来自手机客户端 | 显示全部楼层 来自:江苏
    怪不得楼主上次说公示不公正,为啥不公示业绩,希望崇川区建设单位再进一步核一下这位项目经理的业绩符不符合要求,是否存在量身定制,有没有官商勾结!
    回复 支持 反对

    使用道具 举报

    该用户从未签到

    发表于 2024-12-26 09:36 | 显示全部楼层 来自:江苏
    评定分离
    回复 支持 反对

    使用道具 举报

    该用户从未签到

    发表于 2024-12-26 13:59 | 显示全部楼层 来自:江苏
    取消中标资格                     
    回复 支持 反对

    使用道具 举报

    该用户从未签到

    发表于 2024-12-26 15:38 | 显示全部楼层 来自:江苏
    第一个项目,他们投标时,当时总监应该是没有在建的
    至于第二个项目,招标文件是允许有另外1个在建项目的
    招标情况,属于合法、合规

    可以查看第一个项目是否国有资金投资, 如是,投诉他们, 至少要罚款,并没收履约保证金
    回复 支持 1 反对 0

    使用道具 举报

    该用户从未签到

     楼主| 发表于 2024-12-26 18:51 来自手机客户端 | 显示全部楼层 来自:江苏
    黑白咖啡 发表于 2024-12-26 15:38
    第一个项目,他们投标时,当时总监应该是没有在建的
    至于第二个项目,招标文件是允许有另外1个在建项目的
    招标情况,属于合法、合规

    可以查看第一个项目是否国有资金投资, 如是,投诉他们, 至少要罚款,并没收履约保证金

    对的,两次都合规!只是第二次中标后其实已经违背了第一项工程建设单位的初衷,不知道第一项目的建设单位如何考勤,项目经理到岗率如何保证,主管部门如何监管;第二项目好象特定为他量身定做,从而不违法违规!这样现象发生,只有纪委或上级主管部门对现场人员进行不定期不通报地核查!一个项目在东南角一个项目在两北角,这项目经理很实干,有待观望!
    回复 支持 反对

    使用道具 举报

    该用户从未签到

    发表于 2024-12-26 19:01 来自手机客户端 | 显示全部楼层 来自:江苏
    zanyi6261 发表于 2024-12-26 13:59
    取消中标资格                     

    我想也是这样,严格来说最小一段时间内取消投标资格,因为他们不仅扰乱了招标市场,也寒了那些循规蹈矩的人们!
    回复 支持 反对

    使用道具 举报

    该用户从未签到

     楼主| 发表于 2024-12-27 13:35 来自手机客户端 | 显示全部楼层 来自:江苏
    滋生假业绩的摇篮,这个平台无需要公示几家侯选人名单、招标文件有业绩要求的,这里无须公示业绩!估计这里的中标结果不能深查!
    回复 支持 反对

    使用道具 举报

    该用户从未签到

    发表于 2024-12-27 15:35 | 显示全部楼层 来自:上海
    没协调好,要是22005的标也写:最多有1个在建项目(不含本项目)就好了。怎么沟通的,拉出去
    回复 支持 反对

    使用道具 举报

  • TA的每日心情
    奋斗
    2025-9-27 10:03
  • 签到天数: 7 天

    [LV.3]偶尔看看II

    发表于 2024-12-27 15:46 | 显示全部楼层 来自:江苏
    天下乌鸦一般黑,不能因为你没人家黑就说自己是白的,你是哪个单位的,把你们的工程说出来,现场看看有没有问题?
    回复 支持 1 反对 0

    使用道具 举报

    该用户从未签到

    发表于 2024-12-27 18:00 来自手机客户端 | 显示全部楼层 来自:江苏
    第四日 发表于 2024-12-27 15:46
    天下乌鸦一般黑,不能因为你没人家黑就说自己是白的,你是哪个单位的,把你们的工程说出来,现场看看有没有问题?

    天下乌鸦一般黑,这句话太武断了!但很多和你讲的一个样!据我所知通州这家做假较厉害,曾经如东一项目60万费用投标时竟写成120万,后来就不了了知!建议纪委要深查下!
    回复 支持 反对

    使用道具 举报

    该用户从未签到

     楼主| 发表于 2024-12-28 19:15 来自手机客户端 | 显示全部楼层 来自:江苏
    第四日 发表于 2024-12-27 15:46
    天下乌鸦一般黑,不能因为你没人家黑就说自己是白的,你是哪个单位的,把你们的工程说出来,现场看看有没有问题?

    人正不怕影子歪,相信大家的眼睛都是雪亮的!特殊时期,歪门邪道最好收敛点!

    点评

    建筑行业没点关系能拿到标? 你说说你们单位名称,行业内的都知道你们找的谁  发表于 2025-1-3 09:16
    回复 支持 反对

    使用道具 举报

    该用户从未签到

    发表于 2024-12-28 19:56 来自手机客户端 | 显示全部楼层 来自:江苏
    duchyzh 发表于 2024-12-27 15:35
    没协调好,要是22005的标也写:最多有1个在建项目(不含本项目)就好了。怎么沟通的,拉出去

    对的,没沟通好!看来文字游戏更要重视!
    回复 支持 反对

    使用道具 举报

    该用户从未签到

    发表于 2024-12-28 20:00 来自手机客户端 | 显示全部楼层 来自:江苏
    希望政府部门来一波在建项目人员彻查,查查在岗情况、有没有一人多岗,还公平、公正于大众!不知道崇川区针对该项目最终作何处理?有待公布!
    回复 支持 反对

    使用道具 举报

    该用户从未签到

    发表于 2024-12-28 22:35 来自手机客户端 | 显示全部楼层 来自:云南
    不知道具体情况就在乱说一气,二次都合法合规,且第一个项目业主已暂定。难道人家有项目不投吗?自己中不了标就怨天尤人,什么量身定做了,好好看看评标结果,明明是人家报价正好,红眼病!
    回复 支持 反对

    使用道具 举报

    该用户从未签到

    发表于 2024-12-28 22:41 来自手机客户端 | 显示全部楼层 来自:云南
    业主已暂停开发
    回复 支持 反对

    使用道具 举报

    该用户从未签到

    发表于 2024-12-28 22:51 来自手机客户端 | 显示全部楼层 来自:云南
    hxbingsl 发表于 2024-12-27 18:00
    天下乌鸦一般黑,这句话太武断了!但很多和你讲的一个样!据我所知通州这家做假较厉害,曾经如东一项目60万费用投标时竟写成120万,后来就不了了知!建议纪委要深查下!

    你了解内情,说这话怎么不脸红?你们不和业主单位穿一个裤子,你怎么知道的?
    回复 支持 反对

    使用道具 举报

    该用户从未签到

    发表于 2024-12-29 00:55 来自手机客户端 | 显示全部楼层 来自:云南
    凤鸡一枚 发表于 2024-12-28 20:00
    希望政府部门来一波在建项目人员彻查,查查在岗情况、有没有一人多岗,还公平、公正于大众!不知道崇川区针对该项目最终作何处理?有待公布!

    国家规定总监最多可以兼三个工程,你作何解释?不懂不要装懂!
    回复 支持 反对

    使用道具 举报

    该用户从未签到

    发表于 2024-12-29 09:29 来自手机客户端 | 显示全部楼层 来自:江苏
    濠滨网友NbHSxX 发表于 2024-12-28 22:51
    你了解内情,说这话怎么不脸红?你们不和业主单位穿一个裤子,你怎么知道的?

    这还需要问业主吗?明眼一目了然


    回复 支持 反对

    使用道具 举报

    该用户从未签到

    发表于 2024-12-30 19:35 来自手机客户端 | 显示全部楼层 来自:江苏
    目前中创区这样做比较合理,让所有人能看到,真正体现公平、公正!
    回复 支持 反对

    使用道具 举报

    该用户从未签到

    发表于 2025-1-2 14:55 来自手机客户端 | 显示全部楼层 来自:江苏
    公平公正
    回复 支持 反对

    使用道具 举报

    您需要登录后才可以回帖 登录 | 注册

    本版积分规则

    手机版|无图版|站务联系 | 商务合作 | 平台公约

    信息产业部备案:苏ICP备05014191号-1 经营性ICP许可证:苏B2-20110445 苏公网安备 32060202000307号 © 2001-2019 0513.org All Right Reserved.

    投诉争议 技术支持:第一互联 GMT+8, 2025-12-20 06:39 , Processed in 0.257030 second(s), 25 queries , MemCache On. 站点统计

    快速回复 返回顶部 返回列表