濠滨论坛

点击扫描二维码

查看: 11049|回复: 11

[焦点爆料] 南通口腔医院医疗欺诈,法院检察院渎职和枉法审理监督(一)

[复制链接]

该用户从未签到

发表于 2024-1-21 16:13 | 显示全部楼层 |阅读模式 来自:江苏
第一部分:本人遭受南通口腔医院的医疗欺诈并对我造成人身伤害的经过简述(含证据)、南通法院的判决以及南通检察院做出《不支持监督申请的决定》、我的申述和意见。
1、本人遭受南通口腔医院的医疗欺诈并对我造成人身伤害的事实和经过简述(含证据)
1.1 本人遭受南通口腔医院的医疗欺诈
2017年12月15日南通口腔医院张龙波医生给我做牙套。结束后,张医生和我说:“你右边最下面的智齿要拔掉,我给你介绍好医生”。随后,张医生带我到该院赵严礼医生处。
手术当日监控说明第一页_(注释).jpg 手术当日监控说明第二页(注释).jpg 手术当日监控说明第三页.jpg 手术当日监控说明第四页.jpg 术后摄片(张美玲)注释.jpg


以上证据分别为:
《2017年12月15日的本人术后摄片》,显示姓名为:张美玲。证明手术人员为了取得手术使用本人母亲医保卡收费。
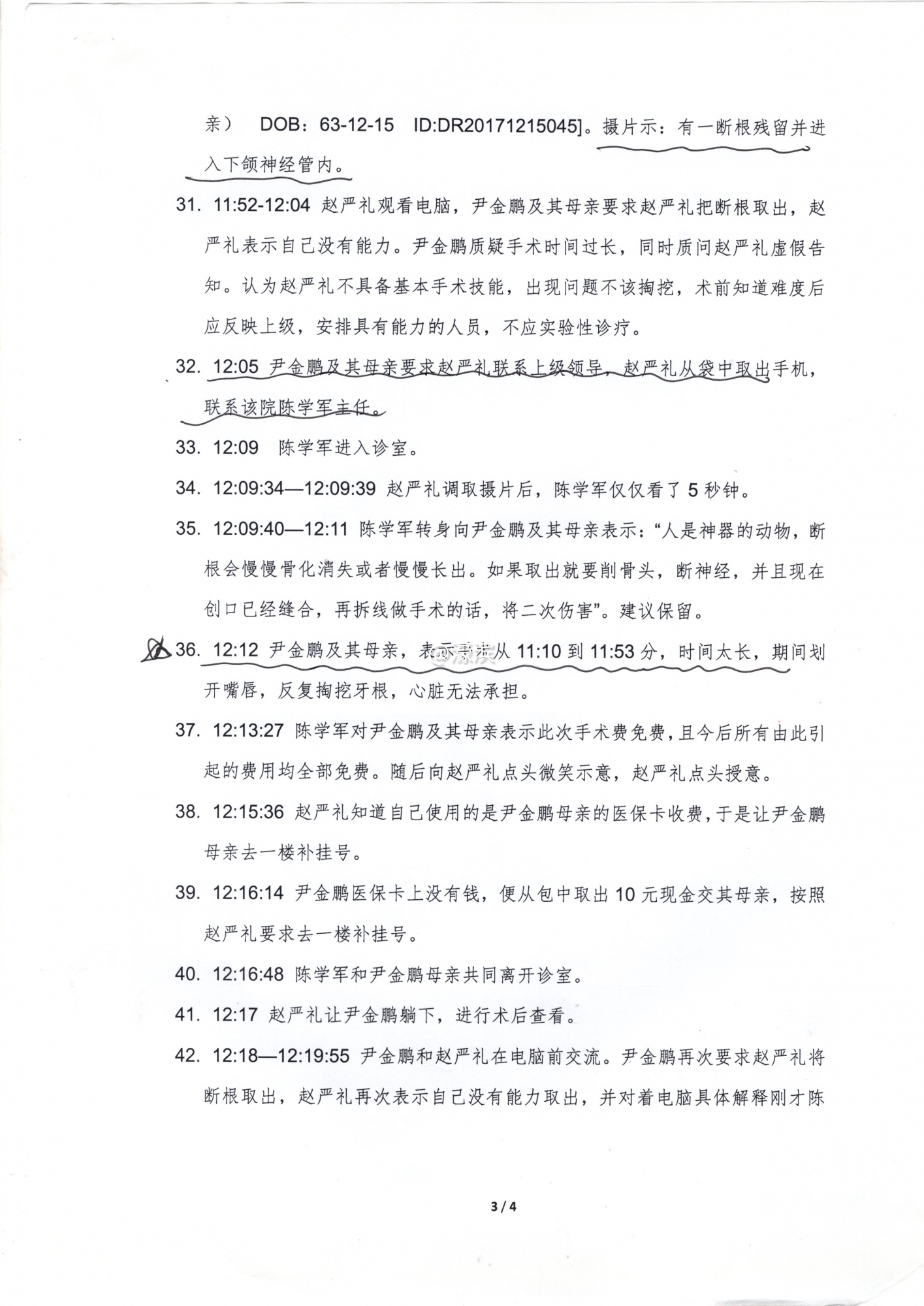
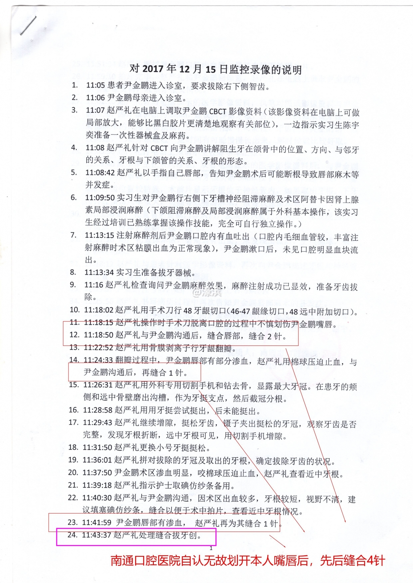
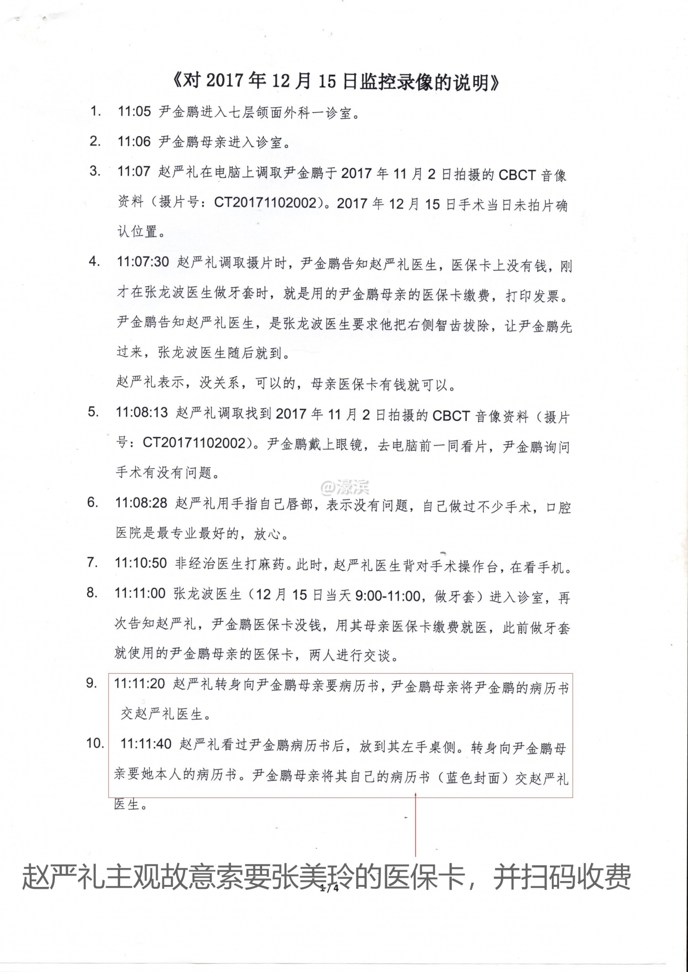
《对2017年12月15日监控录像的说明)(本人提供,共四页),该《说明》以虹桥派出所调取的监控视频为依据,本人对《说明》内容的真实性负责。该《说明》详细记载了以下事实:(1)手术人员主观故意使用张美玲医保卡收费,并非审查不严;(2)从11:10开始实施麻醉到11:51缝合手术创口结束,整个手术持续时间长达41分钟。特别是从11:25开始手术——11:43开始缝合手术创口,该期间手术人员在折断牙齿后,不断反复掏挖创口寻找断根,进行长达18分钟的野蛮操作。(3)11:18 实施手术前,手术人员无故划开申请人嘴唇,并先后对嘴唇这一非麻醉部位先后缝合6针。在麻醉没有完全生效的情况下,申请人不得不承受缝合6针的痛苦。(4)证明手术人员赵严礼“缝合创口、缝合结束后术后拍片、最后电话汇报上级”的客观事实。
关于病历内容真实性的认定:2017年12月15日手术人员出具的病历内容虚假,违背事实,不得采信。
南通口腔医院所做的《2017年12月15日监控资料说明》如下:
口腔医院对手术当日监控说明第一页(原件注释).jpg 口腔医院对手术当日监控说明第二页(原文)(注释).jpg

南通口腔医院手术人员出具的《2017年12月15日手术当日病历》(共两页)
口腔医院病历20171215第一页(注释).jpg 口腔医院病历第二页20171215.jpg

《2017年12月15日手术当日的监控录像(视频)的说明》和《南通市口腔医院对2017年12月15日手术当日监控录像说明》(口腔医院的自认事实),共同证实了手术人员赵严礼“缝合创口、缝合结束后术后拍片、最后电话汇报上级”的客观事实,同时证明:1、《南通口腔医院2017年12月15日病历书》(证据编号13)中所记载的“术中拍片、术中汇报,最后缝合创口”的内容虚假,违背真相;2、该病历内容虚假,该病历中所做“告知并发症”的表述不得采信。


关于手术人员资质的认定:南通口腔医院手术人员不具备实施二级手术资质,违法行医。
赵严礼注册医师信息_(注释).jpg 江苏省手术分级目录_(注释).jpg 江苏省手术分级管理规范(注释).jpg


1.2 本人在医疗欺诈过程中遭受的人身损害客观事实如下:
1.2.1本人在手术过程中遭受的人身损害事实:(1)《南通市崇川区虹桥派出所调取的视频监控资料》明示,从11:10开始实施麻醉到11:51缝合手术创口结束,整个手术持续时间长达41分钟。特别是从11:25开始手术——11:43开始缝合手术创口,该期间手术人员在折断牙齿后,不断反复掏挖创口寻找断根,进行长达18分钟的野蛮操作。申请人在此期间承受巨大痛苦。(2)11:18 实施手术前,手术人员无故划开申请人嘴唇,并先后对嘴唇这一非麻醉部位先后缝合6针。在麻醉没有完全生效的情况下,申请人不得不承受缝合6针的痛苦。(3)本人无故遭受人身伤害后向110报警,南通市崇川区虹桥派出所出警并调取手术全程视频监控。
1.2.2手术人员所实施的人身侵害行为对我持续造成的人身损害事实:(1)由无手术资质人员实施的人身侵害行为导致折断的牙根仍深入神经管中,并导致申请人整个右部下颌(及嘴唇)神经功能障碍,创伤口胀痛,左右脸大小明显,严重损害身体权和健康权。(2)至今,折断牙根仍深入神经管中,上述侵害至今没有消除,人身侵害仍处于持续状态。深入神经管内的折断牙根导致神经功能障碍麻木症状有加重迹象。侵害行为所导致的后果已经发展成“引起炎症和疼痛,或可称为慢性病灶,造成局部感染,引起疼痛、溢脓、瘘管等症状”的伤害现实。
2、南通崇川区法院、南通中级法院及南通检察院的审判及决定
一审南通崇川区法院唐文新判定:对于该医疗欺诈事件,本人承担90的过错和责任。也就是说:不仅要我完全承担由南通口腔医院对我实施人身伤害给我带来的人身和精神痛苦,要我承担由对方对我造成伤害后治疗所支付的90%费用,还要承担后续伤害发展所需治疗的90%的责任和费用。
二审南通中级法院杨盛维持原判;
南通检察院检察官陈艳红,做出《不支持监督申请的决定书》
3、我的申述和意见
南通口腔医院以医疗形式对本人实施医疗欺诈,并在医疗欺诈过程中对本人实施的人身侵害并造成人身伤害,且人身伤害至今仍处于持续状态。南通口腔医院必须承担完全过错责任。
3.1南通口腔医院以医疗形式对本人实施医疗欺诈,并在医疗欺诈过程中对本人实施的人身侵害并造成人身伤害
以上证据已经完全证明:
(1)在2017年12月15日本人没有任何不适症状,没有必须接受手术的指征,也没有主动门诊。南通口腔医院对我实施的是预防性手术,而非治疗性质的手术。
(2)2017年12月15日手术当日,本人医保卡上没有钱,南通口腔医院为了取得收入,主动故意使用本人母亲(张美玲)的医保卡收费,
(3)南通口腔医院实施的是预防性手术,但在实施该预防性手术前,却拒不履行法定告知义务,故意隐瞒手术风险,不依《侵权责任法》及《医疗机构管理条例》、《民典法》等法律法规的规定,不依法签订《手术同意书》;
(4)南通口腔医院安排没有手术资质的人员对本人实施拔除埋伏牙的二级手术;
(5)当日手术结束后,手术人员故意出具内容虚假的病历;
综上,南通口腔医院以医疗形式对本人实施医疗欺诈,并在医疗欺诈过程中对本人实施的人身侵害并造成人身伤害,且人身伤害至今仍处于持续状态。
3.2 南通口腔医院必须承担完全过错责任。
如果南通口腔医院不违法使用张美玲的医保卡收费,南通口腔医院就无法进行该二级手术;如果术前不隐瞒手术风险,明确告知手术风险,了解清楚该手术的侵袭性,本人就不会接受该手术。
2017年12月15日本人没有不适症状医保卡也没有钱的情况下,南通口腔医院为了取得收入,使用张美玲医保卡收费;对我实施预防性手术,却隐瞒手术风险,拒不签订《手术同意书》;术后故意出具内容虚假的病历;安排不具备实施二级手术资质,对我实施违法行医。
依照《民法典》、《原侵权责任法》等法律法规的精神,即使不考虑手术人员手术资质,也应认定南通口腔医院为完全过错方,承担完全责任。更何况,手术人员不具备实施二级手术资质,对我实施违法行医。

南通0

该用户从未签到

发表于 2024-1-21 22:33 来自手机客户端 | 显示全部楼层 来自:江苏
建议像他们一样实名举报拍抖音啊,快手啊,微视啊。
回复 支持 反对

使用道具 举报

该用户从未签到

 楼主| 发表于 2024-1-22 07:53 来自手机客户端 | 显示全部楼层 来自:江苏
海门大帅哥 发表于 2024-01-21 22:33
建议像他们一样实名举报拍抖音啊,快手啊,微视啊。

谢谢建议
回复 支持 反对

使用道具 举报

该用户从未签到

发表于 2024-2-17 22:23 来自手机客户端 | 显示全部楼层 来自:江苏
今天去口腔医院做个初步牙齿治疗,花了4百多,我想让大家看一下合理吗
回复 支持 反对

使用道具 举报

该用户从未签到

发表于 2024-2-17 22:26 来自手机客户端 | 显示全部楼层 来自:江苏
这样让老百姓怎么相信
回复 支持 反对

使用道具 举报

该用户从未签到

发表于 2024-2-18 10:23 | 显示全部楼层 来自:江苏
咨询一下,南通哪家口腔医院(牙科诊所)信誉度高、性价比高?本人想拔牙、种牙。
回复 支持 反对

使用道具 举报

该用户从未签到

发表于 2024-2-20 16:47 | 显示全部楼层 来自:江苏
19年在j姓医生和他的女助理的“建议下”做了根管治疗,™的一个星期不到就掉了。为了收费,会“建议”你做不合理的治疗。。。。
回复 支持 1 反对 0

使用道具 举报

该用户从未签到

发表于 2024-2-20 17:10 来自手机客户端 | 显示全部楼层 来自:江苏
去年一颗牙齿根管治疗费1700多,告诉我说是基本的起步价。
回复 支持 1 反对 0

使用道具 举报

该用户从未签到

发表于 2024-2-20 17:19 | 显示全部楼层 来自:江苏
牙科和眼科向来最鱼龙混杂
回复 支持 反对

使用道具 举报

该用户从未签到

发表于 2024-4-8 21:34 来自手机客户端 | 显示全部楼层 来自:江苏
南通口腔医院的个别医生,丧失了起码的道德底线,为了个人的“业绩”,欺诈诱骗患者!实名举报二楼四室的黄亚辉!这个冠名副主任医师是怎么得来的?
回复 支持 反对

使用道具 举报

该用户从未签到

发表于 2024-4-9 06:56 来自手机客户端 | 显示全部楼层 来自:江苏
奉劝那些坏了良心坑骗患者的医生:人在做天在看,坚信善恶有报!
回复 支持 反对

使用道具 举报

该用户从未签到

发表于 2024-4-15 15:00 | 显示全部楼层 来自:江苏
口腔现在看不起。。。
回复 支持 反对

使用道具 举报

您需要登录后才可以回帖 登录 | 注册

本版积分规则

手机版|无图版|站务联系 | 商务合作 | 平台公约

信息产业部备案:苏ICP备05014191号-1 经营性ICP许可证:苏B2-20110445 苏公网安备 32060202000307号 © 2001-2019 0513.org All Right Reserved.

投诉争议 技术支持:第一互联 GMT+8, 2025-12-24 20:06 , Processed in 0.257723 second(s), 14 queries , MemCache On. 站点统计

快速回复 返回顶部 返回列表