濠滨论坛

点击扫描二维码

查看: 25203|回复: 16

[随便港港] 小学生春游费用通州95,市区只要5元,何解?

[复制链接]

该用户从未签到

发表于 2023-4-14 11:39 来自AppWap版 | 显示全部楼层 |阅读模式 来自:江苏
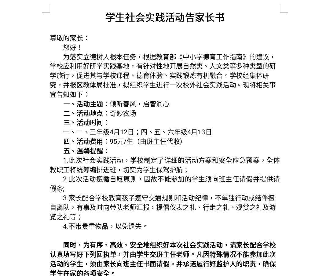
同是去奇妙农场,同事小孩在市区上学的,只收了5元。而我家是在通州上学的,要95。95就95吧,还没有收费明细,难道就不配知道明细吗?小孩玩过后,问有没有包中饭,结果是没有。就不知道,这钱花哪了。作为一个普通人,也不敢去质问老师和学校领导。坛友们,有懂的吗?


南通0

该用户从未签到

发表于 2023-4-14 12:00 来自手机WAP | 显示全部楼层 来自:江苏
1.收5元的材料发出来
2.交通费用可能不同
3.活动项目是否相同。
4.是否有其他组织赞助。
5……
回复 支持 反对

使用道具 举报

该用户从未签到

发表于 2023-4-14 12:22 来自手机客户端 | 显示全部楼层 来自:江苏
通师二附从来不收一分钱,全从社会实践活动费中支出。
回复 支持 2 反对 0

使用道具 举报

该用户从未签到

发表于 2023-4-14 12:46 来自手机客户端 | 显示全部楼层 来自:江苏
我们昨天去的森林动物园,不收取任何费用,就开学时交过50元社会活动费。
回复 支持 反对

使用道具 举报

该用户从未签到

发表于 2023-4-14 13:08 | 显示全部楼层 来自:江苏
50的社会实践费就是春游的钱
回复 支持 1 反对 0

使用道具 举报

该用户从未签到

发表于 2023-4-14 13:52 | 显示全部楼层 来自:江苏
你们开学不收社会实践费吗,有疑问可以去问教育局,也可以依法依规投诉
回复 支持 1 反对 0

使用道具 举报

该用户从未签到

发表于 2023-4-14 14:10 来自手机客户端 | 显示全部楼层 来自:江苏 移动/数据上网公共出口
通州区农村学校开学时不交社会实践费用的
回复 支持 反对

使用道具 举报

该用户从未签到

 楼主| 发表于 2023-4-14 15:03 来自手机客户端 | 显示全部楼层 来自:江苏
迫击炮 发表于 2023-04-14 14:10
通州区农村学校开学时不交社会实践费用的

好的,谢谢!但我觉得,学校收费,有义务把明细写清楚,家长有知情权和监督的权利。
回复 支持 反对

使用道具 举报

该用户从未签到

发表于 2023-4-14 17:27 | 显示全部楼层 来自:江苏
有的费用是从班费用支的,你不懂而已
回复 支持 反对

使用道具 举报

  • TA的每日心情
    郁闷
    2023-4-7 10:07
  • 签到天数: 2 天

    [LV.1]初来乍到

    发表于 2023-4-14 18:22 来自手机客户端 | 显示全部楼层 来自:江苏
    这种钱不会瞎收的,可能没及时把明细告知家长吧
    回复 支持 反对

    使用道具 举报

    该用户从未签到

    发表于 2023-4-14 19:55 来自手机客户端 | 显示全部楼层 来自:江苏 移动/数据上网公共出口
    市区是开学交的社会实践费50
    回复 支持 反对

    使用道具 举报

    该用户从未签到

    发表于 2023-4-14 19:57 来自手机客户端 | 显示全部楼层 来自:江苏
    收费的时候应该告知明细
    回复 支持 反对

    使用道具 举报

    该用户从未签到

    发表于 2023-4-15 08:26 来自手机客户端 | 显示全部楼层 来自:上海
    所以是为什么
    回复 支持 反对

    使用道具 举报

    该用户从未签到

    发表于 2023-4-15 12:28 来自手机WAP | 显示全部楼层 来自:江苏
    感觉还是你性子急了,我想老师不收100整数而收95元肯定有原因的,也会公布的。
    回复 支持 反对

    使用道具 举报

    该用户从未签到

    发表于 2023-4-15 18:59 来自手机WAP | 显示全部楼层 来自:江苏
    政府财政收入低,把钱先发公务员工资。
    回复 支持 反对

    使用道具 举报

    头像被屏蔽

    该用户从未签到

    发表于 2023-4-16 20:47 来自手机WAP | 显示全部楼层 来自:江苏
    提示: 作者被禁止或删除 内容自动屏蔽
    回复 支持 反对

    使用道具 举报

  • TA的每日心情
    开心
    2015-11-20 11:10
  • 签到天数: 5 天

    [LV.2]偶尔看看I

    发表于 2023-4-17 22:02 | 显示全部楼层 来自:江苏
    你哪儿听来的5元?
    回复 支持 反对

    使用道具 举报

    您需要登录后才可以回帖 登录 | 注册

    本版积分规则

    手机版|无图版|站务联系 | 商务合作 | 平台公约

    信息产业部备案:苏ICP备05014191号-1 经营性ICP许可证:苏B2-20110445 苏公网安备 32060202000307号 © 2001-2019 0513.org All Right Reserved.

    投诉争议 技术支持:第一互联 GMT+8, 2025-12-30 05:26 , Processed in 0.234609 second(s), 14 queries , MemCache On. 站点统计

    快速回复 返回顶部 返回列表