濠滨论坛

点击扫描二维码

查看: 2584|回复: 0

[新闻快讯] 8级大风!市气象台继续发布大风蓝色预警

[复制链接]

该用户从未签到

发表于 2023-4-4 10:03 | 显示全部楼层 |阅读模式 来自:江苏 移动
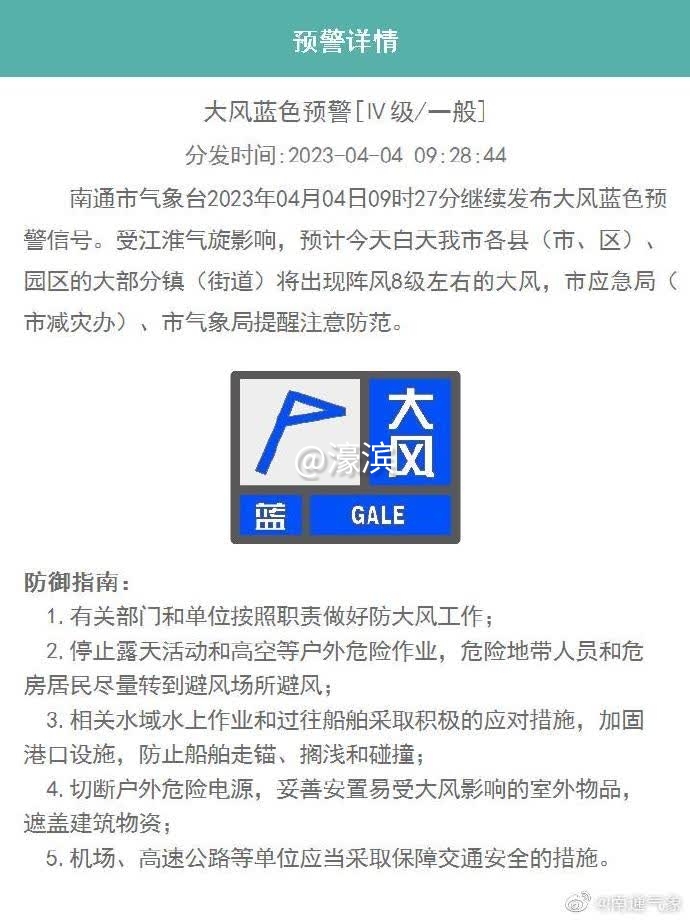
南通市气象台2023年04月04日09时27分继续发布大风蓝色预警信号。受江淮气旋影响,预计今天白天我市各县(市、区)、园区的大部分镇(街道)将出现阵风8级左右的大风,市应急局(市减灾办)、市气象局提醒注意防范。

c9f49561-6c22-4bc5-8f2b-bfbd18566c12.jpg

  另外,据市气象台消息,4月3日8时至4月4日8时,我市出现中雨。全市最大降水量28.1毫米(启东王鲍镇义南)。主城区最大降水量25.0毫米(苏通大桥)。国家观测站降水量(毫米):南通16.0、海安14.5、如皋10.8、如东13.3、通州15.9、海门19.5、启东22.6。全市共有164个站点出现7级以上大风,最大风速23.6米/秒(9级,如东县阳光岛)。最高气温19.3℃(南通市区),最低气温14.1℃(海安),市区最低气温15.0℃。

d0293160-b97d-47ce-9f9d-beb37f09908c.jpg
来源:南通气象

南通0
您需要登录后才可以回帖 登录 | 注册

本版积分规则

手机版|无图版|站务联系 | 商务合作 | 平台公约

信息产业部备案:苏ICP备05014191号-1 经营性ICP许可证:苏B2-20110445 苏公网安备 32060202000307号 © 2001-2019 0513.org All Right Reserved.

投诉争议 技术支持:第一互联 GMT+8, 2025-12-30 05:59 , Processed in 0.181557 second(s), 13 queries , MemCache On. 站点统计

快速回复 返回顶部 返回列表