濠滨论坛

点击扫描二维码

查看: 2140|回复: 0

[网友评论] 国家医保局:新冠治疗药价格实施分类管理,A类优先采购

[复制链接]

该用户从未签到

发表于 2023-3-29 08:38 | 显示全部楼层 |阅读模式 来自:江苏 移动
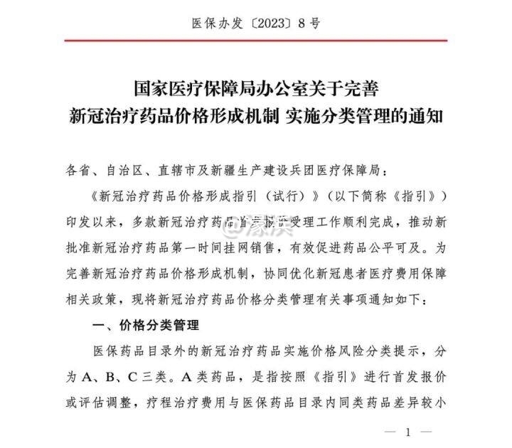
3月28日,国家医保局近日发布《关于完善新冠治疗药品价格形成机制实施分类管理的通知》,医保药品目录外的新冠治疗药品实施价格风险分类提示,分为A、B、C三类。已挂网新冠治疗药品将于4月1日前进行首轮价格评估。


1.jpg 2.jpg 3.jpg




国家医保局表示,医保药品目录外的新冠治疗药品实施价格风险分类提示,分为A、B、C三类。A类药品,是指按照《新冠治疗药品价格形成指引(试行)》进行首发报价或评估调整,疗程治疗费用与医保药品目录内同类药品差异较小的新冠治疗药品。B类药品,是指按照《指引》进行首发报价或评估调整,疗程治疗费用与医保药品目录内同类药品差异较大的新冠治疗药品。C类药品,指未按照《指引》完整进行首发报价或评估调整,以及评估结果明显不公平不合理的新冠治疗药品,主要包括以下情形:未完整提交基础资料、价格构成特别说明、创新性和经济性特别说明等材料;报价高于临床专业意见书所提采购价格预期30%以上;报价的行业公允性未获行业协会推荐;公示期间被实名投诉且申报企业补充说明后仍有异议;存在给予回扣等不正当竞争行为、情节严重且不及时纠正。

综合疫情防治政策、市场供应状况以及医保药品目录内新冠治疗药品疗程治疗费用等因素,现阶段A类药品疗程治疗费用暂以医保支付范围内当期价格较低的小分子新冠治疗药品最大疗程治疗费用为参照基准(疗程天数以药品说明书为准),企业遵循《指引》进行首发报价或评估调整挂网价格后,疗程治疗费用不高于参照基准的1.8倍。新冠治疗药品供求形势、价格走势等出现重大变化的,医保部门适时研究调整参照基准和比价系数。

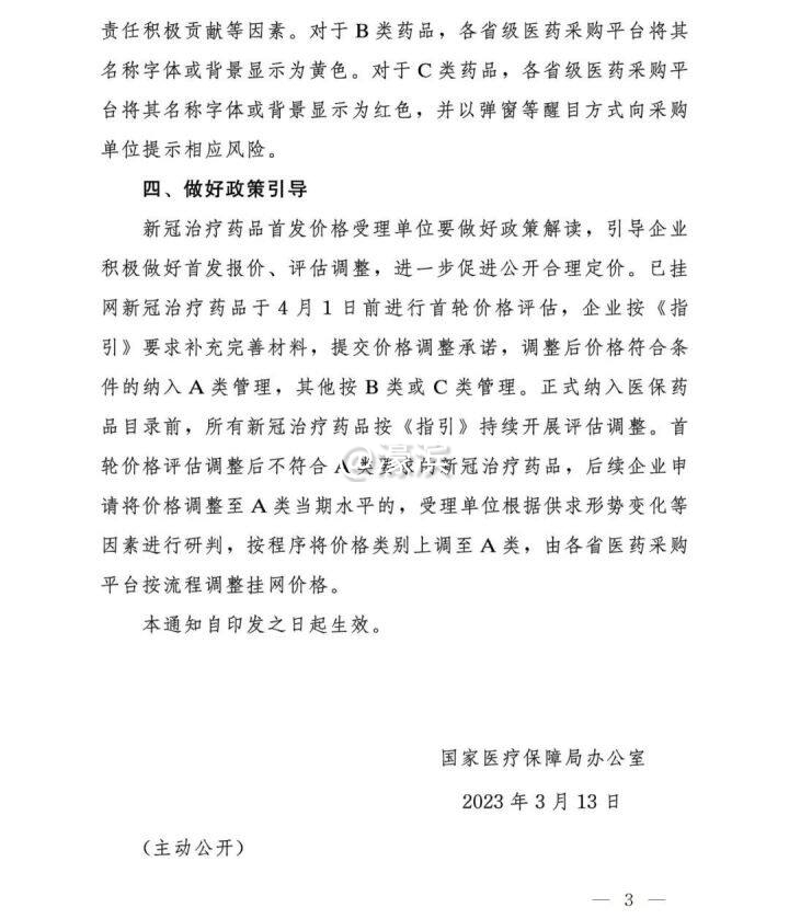
自2023年4月1日起,对于A类药品,各省级医药采购平台将其名称字体或背景显示为绿色,引导采购单位优先采购;医保部门可结合疫情防治需要给予临时性医保支付政策,并在后续医保谈判中充分考虑首发报价公允性经济性优势、主动担当社会责任积极贡献等因素。对于B类药品,各省级医药采购平台将其名称字体或背景显示为黄色。对于C类药品,各省级医药采购平台将其名称字体或背景显示为红色,并以弹窗等醒目方式向采购单位提示相应风险。

已挂网新冠治疗药品于4月1日前进行首轮价格评估,企业按《指引》要求补充完善材料,提交价格调整承诺,调整后价格符合条件的纳入A类管理,其他按B类或C类管理。正式纳入医保药品目录前,所有新冠治疗药品按《指引》持续开展评估调整。首轮价格评估调整后不符合A类要求的新冠治疗药品,后续企业申请将价格调整至A类当期水平的,受理单位根据供求形势变化等因素进行研判,按程序将价格类别上调至A类,由各省医药采购平台按流程调整挂网价格。


来源:北京日报客户端

南通0
您需要登录后才可以回帖 登录 | 注册

本版积分规则

手机版|无图版|站务联系 | 商务合作 | 平台公约

信息产业部备案:苏ICP备05014191号-1 经营性ICP许可证:苏B2-20110445 苏公网安备 32060202000307号 © 2001-2019 0513.org All Right Reserved.

投诉争议 技术支持:第一互联 GMT+8, 2025-12-30 07:20 , Processed in 0.174649 second(s), 14 queries , MemCache On. 站点统计

快速回复 返回顶部 返回列表