濠滨论坛

点击扫描二维码

查看: 5723|回复: 0

[新闻快讯] 2022年度南通最美绿化项目出炉,8座城市公园和5条景观道路榜上有名

[复制链接]

该用户从未签到

发表于 2023-3-15 17:14 | 显示全部楼层 |阅读模式 来自:江苏
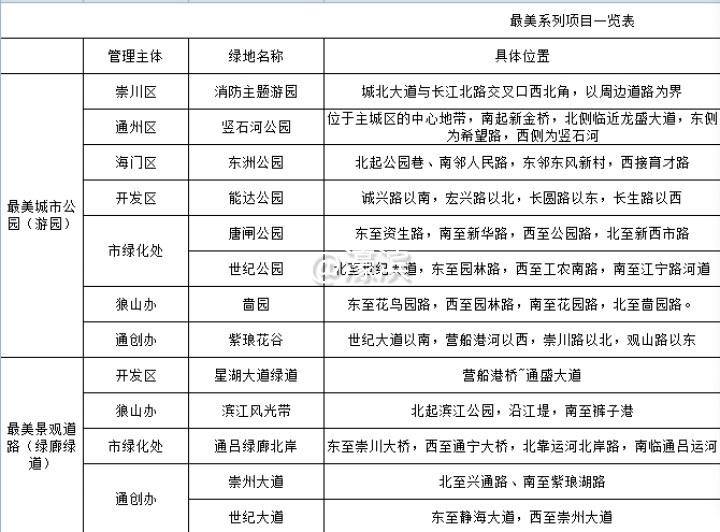
你心仪的公园游园、景观道路、绿廊绿道有哪些?绿化项目为生活品质带来怎样的提升改善?15日,南通市市政和园林局与南通报业传媒集团联合举办“2022年度南通最美绿化项目评选”,经过网络投票以及线下评议,8座城市公园和5条景观道路榜上有名。

1.jpg

其中,消防主题游园、竖石河公园、海门东洲公园、能达公园、唐闸公园、世纪公园、啬园和紫琅花谷被评为最美城市公园(游园),星湖大道绿道、滨江风光带、通吕绿廊北岸、崇州大道和世纪大道被评为最美景观道路(绿廊绿道)。

2.jpg 3.jpg

近年来,我市按照“显山、露水、优绿”的原则,依托山脉、河流水系、骨架路网等,全面推进生态园林绿化建设,在中心城区初步形成“三环、五廊、八心、九脉、多点”的绿地系统结构,相继建成了曹顶纪念公园、能达生态通廊、南通植物园、五山森林公园军山片区等一批规模不等的高质量城市公园,其中面积100公顷以上的有6座;每年推进10-20个小游园建设,新增超百个,基本满足了市民出行“300米见绿、500米见园”的要求。城市人均公园绿地面积19.28平方米,位居全省第二。

4.jpg 5.jpg

去年以来,南通完成虹桥路景观提升改造、新港闸路、观畅路、梅观路等7个沿路绿廊,开展濠河沿岸12处景石布置和8处景观节点文化提升工程。大力推进城市“通小园”和绿道建设,建成濠西园小游园、竖石河成长公园等39个小游园及平安之家绿地等20个小微空间,建设长青路绿道、能达商务区东西环绿道等7条绿道,精细挖掘城市绿色空间,绿化惠民水平进一步提升。

6.jpg 7.jpg 8.jpg

记者了解到,今年我市园林部门将根据住建部通知要求,开展城市公园绿地开放共享试点,拓展公园绿地开放共享新空间,持续紧扣“两个生态圈”,推进濠河景观提升、通吕运河两岸西段、南岸中段及东岸生态景观修复等系列工程,满足群众亲近自然、休闲游憩、运动健身新需求新期待。


来源:南通发布

南通0
您需要登录后才可以回帖 登录 | 注册

本版积分规则

手机版|无图版|站务联系 | 商务合作 | 平台公约

信息产业部备案:苏ICP备05014191号-1 经营性ICP许可证:苏B2-20110445 苏公网安备 32060202000307号 © 2001-2019 0513.org All Right Reserved.

投诉争议 技术支持:第一互联 GMT+8, 2025-12-30 14:43 , Processed in 0.195030 second(s), 11 queries , MemCache On. 站点统计

快速回复 返回顶部 返回列表