濠滨论坛

点击扫描二维码

查看: 86805|回复: 49

[静海杂谈] 南通殡仪延伸服务暴力,老百姓有苦难言。

  [复制链接]

该用户从未签到

发表于 2022-11-30 16:21 | 显示全部楼层 |阅读模式
“天价”殡仪费再现,“死不起”哀叹不断
南通殡仪延伸服务暴利,政府相关部门管理失误造成

南通市殡仪馆(南通天福园、南通市殡仪服务中心),是直属于南通市民政局的社会公益性事业单位。所属南通市主城区通京大道100号,经营范围提供殡仪服务。殡葬礼仪服务,遗体处理服务,遗体火化、骨灰寄存相关社会服务。殡仪馆每天都要为几十个逝者服务,排队进行。

一、南通殡仪馆延伸服务外包之困惑
对逝者家属而言与殡葬业打交道的时候不多,只有在亲人大限已到的时候才发现,除了买房看病读书,原来殡葬也是一件费用不菲的事情。殡葬费用主要分为基本殡葬服务和其他延伸项目两个部分,基本殡葬服务包括遗体接运、冷藏、火化、骨灰寄存等,这些实行政府定价;后者如鲜花床、花瓣、礼仪丧葬用品等项目,属于延伸服务内容,实行政府指导价和市场调节价。在实际运作中除了殡仪馆绝对包办的火化过程,其它如遗体接运、礼仪,由于延伸服务放开市场,殡葬争夺大战更趋尖锐,“天价殡葬费”更是层出不穷。
      南通殡仪馆是事业单位,自然不甘心只有占据火葬等少数几个基本服务收费环节了,在政府定价之外的哀乐花圈,鲜花服务、寿衣灵柩等其他礼仪服务,虽非绝对必要,却占了殡仪总费用的70%-80%左右,是殡仪业利益的大头。
2022年7月7日,南通市殡仪馆委托招标代理南通市殡仪馆的鲜花、礼仪服务外包项目进行公开招标采购并招标公告,2022年7月28日,南通殡仪馆发布中标(成交)公告,中标采购单位是南通安孝堂生命礼仪服务有限公司,中标金额:第一年人民币陆佰壹拾肆万元整(¥6140000元/年);第二年在第一年合同价格基础上递增5%;第三年在第二年合同价格基础上递增5%。也就是说,在殡仪馆进行外包服务的供应商安孝堂公司每年需要投入员工人力成本十多个人的工资薪金、社保待遇外,还必须上交服务费600多万给殡仪馆,每年的营业收入要破1000万元大关才能持平服务,外包供应商也必须将这些费用分摊到每一个逝者家属。难怪南通主城区的丧事家属纷纷被高额的丧葬费用往往压得喘不过气来,“死不起”的哀叹不断。
南通殡葬业,一切都和钱有关。在殡仪馆高昂要价的情况下,死路一条或许是最真实的写照。

二、南通殡仪馆延伸服务收费项目成为外包供应商借机敛财的途径,存在商业欺诈。
先来看看挂在殡仪馆经营场所的《南通市殡仪馆服务项目价格公示》,南通市殡仪馆在网上公示的服务项目价格和在营业场所张贴的收费价格公示根本不一致,故意存在猫腻。
鲜花(绢花)服务项目累计37种项目,看了眼花缭乱,不知所云。
鲜花绢花服务项目有8个不同单价的鲜花布置,从2000元到16000元价格不等服务;
礼仪服务项目高达68,更是巧立名目,捆绑销售,可谓名目繁多。
套餐服务中惠民套餐2800元到温馨套餐8600元;尊享套餐A 13600元、尊享套餐B 15600元、尊享套餐C 18600元、尊享套餐D 26800元;更有甚者私人定制礼厅布置20000元起步
        南通殡仪是上有政策,下有对策,在整个南通市殡仪馆服务项目价格公示没有看到有政府定价的基本服务收费项目,此时,一张价格明显虚高且具有欺诈性的账单放在逝者家属面前,尊享套餐D 26800元居然是天价啊!南通殡仪馆服务已离公益性服务行业愈行愈远。逝者家属即使不情愿,也只能直接签署埋单。
一位资深的殡葬行业从业者表示,南通殡仪鲜花床、花瓣、礼仪等项目,这些是产生在殡仪馆里的延伸服务费用,是外包公司最大化利用殡葬行业的特殊性,与殡葬从业人员相比,逝者家属是绝对的弱者,如此收取费用这显然涉嫌商业欺诈。
根据2021年3月31日江苏省人大通过《江苏省殡葬管理条例》第二十八条提供殡葬服务应当遵守法律、法规,遵循诚信原则,不得侵害服务对象的合法权益“殡葬服务单位应当建立殡葬设施、设备管理制度,并将服务规程、服务标准、收费项目、收费标准在服务场所公示。提供服务应当与丧事承办人签订合同,收费应当出具合法票据。不得以任何形式误导、捆绑或者强制提供服务,不得有不正当价格行为”。
根据江苏省物价局、江苏省民政厅2016 年 12 月 29 日《江苏省殡葬服务收费管理办法》第十八条 殡葬服务单位应当严格执行明码标价规定,在经营场所显著位置、网站公示殡葬服务收费项目、收费范围、收费标准、计费单位、收费依据、减免政策、服务流程、服务规范和投诉举报电话等信息,接受社会监督。公示时要将殡葬基本服务和延伸服务内容及收费予以明显区分。
然而,对照上述法律法规规章,南通殡仪馆严重违反价格法等相关规定,公示时故意混淆殡葬基本服务和延伸服务内容,收费根本不做明显区分,在管理及殡仪延伸服务过程中,其经营场所公示项目不全,部分项目没有明码标价、标示规格等;实行市场调节价的部分商品和服务谎称政府指导价;部分实行市场调节价、政府指导价的商品和服务实际收费高于标价。
南通殡葬乱相,“天价殡葬费”层出不穷,价格欺诈,价格作妖,其行为令人发指!国家明确将殡葬业定位于公共服务业,其定位非常明确,然而,南通殡葬馆利用其占有的特殊社会资源,从事损害公共利益的事情。随着殡葬业市场化进程进一步推进,“死不起人”的呼声越来越高,所谓的鲜花礼仪延伸服务招投标行为只能是成为发死人财“”的暴利行业,与行业宗旨和国家对该行业的定位格格不入!这不得不是我们尤其是政府需要考虑和急需解决的问题!

三、南通殡仪的暴利是政府管理失误造成的,有关负责人存在严重违纪违法问题。
据知情人报料,2022年殡仪馆的鲜花、礼仪服务项目招投标是由南通市民政局分管副局长肖四军和殡仪馆负责人蒋敏健一手策划实施的。肖四军副局长负责南通市殡仪馆(南通市天福园、南通市殡仪服务中心)管理等工作。肖四军利用手中的权利,不是好好管理好殡仪馆,而是和殡仪馆负责人蒋敏健、仇小波私下商议,使殡仪馆利用自身有利条件,通过种种手段,以各种名目收取不当费用,引起南通丧事处理费用大增,造成了目前南通殡仪业暴利的现状产生。
有南通民众到南通市民政局进行投诉,局接待的负责人明确表示,殡仪馆这次鲜花礼仪外包项目,民政局根本不知情这些情况。具体是分管局长和殡仪馆的确定。
据这次中标单位安孝堂公司的代表人对外扬言,在南通殡葬行业没有他们搞不定的事情,这次招投标都是形式而已,都是为我们量体裁衣定做的,民政局的领导和殡仪馆的领导全部搞定了,别家投标殡仪服务公司哪怕出了1000万元服务价格照样中不了标……面对这种嚣张气焰,是可忍孰不可忍。
恳请监察委对肖四军、蒋敏健、仇小波、安孝堂等人违反项目审核审批程序,违反中央八项规定精神,涉嫌严重违纪违法进行纪律审查和监察调查。

四、政府部门应倾听百姓的呼声,不应漠视百姓的权利
有公民对南通殡仪馆这次鲜花、礼仪服务项目提出质疑和投诉,可是,殡仪馆认为是信访事项,将于20231月11日前办结并书面答复。明显是故意推诿。
有公民对这次关于南通市殡仪馆鲜花、礼仪服务外包项目书面审核文件信息向南通市民政局申请信息公开,根据南通市民政局检索查找,南通市民政局关于南通市殡仪馆鲜花、礼仪服务外包项目书面批复文件信息不存在。
也就是说南通市殡仪馆对延伸服务外包的项目根本没有报政府主管部门进行报送备案。
有公民到主管收费价格标准的南通市发展和改革委员会申请信息公开,被告知,根据《江苏省殡葬服务收费管理办法》规定,殡葬服务收费实现分类定价管理,殡葬基本服务收费实现政府定价或政府指导价;殡葬延伸服务收费实现市场调节价。
也就是说南通市殡仪馆根本没有将鲜花、礼仪服务收费标准报物价管理部门进行报送备案。对殡仪延伸服务收费项目实行市场调节价,由经营管理者根据成本和市场需求状况合理确定。殡仪馆管理者制定的延伸服务项目收费和用品价格应报同级民政、发展改革部门备案。
很明显,这次招投标活动,殡仪馆根本没有向民政局、发改委履行审核审批程序!

五、殡仪馆鲜花、礼仪服务外包项目真的不需要向主管行政机关报送备案同意吗?答案是否定的。
1、我们先看看外地民政局依法履行职责的案例:
云南省澄江市灵山胜境殡葬服务有限公司向澄江市民政局《关于开展殡葬延伸服务项目的请示》,经澄江市民政局2022年7月29日局务会研究,同意澄江灵山胜境服务有限公司提供特殊遗体收殓等19项殡葬延伸服务项目。请按照《云南省发展和改革委员会 云南省民政厅关于殡葬服务收费管理有关问题的指导意见》(云发改物价〔2014〕1774号)文件规定抓好落实。同时还有附件澄江灵山胜境殡葬服务有限公司殡葬延伸服务具体项目
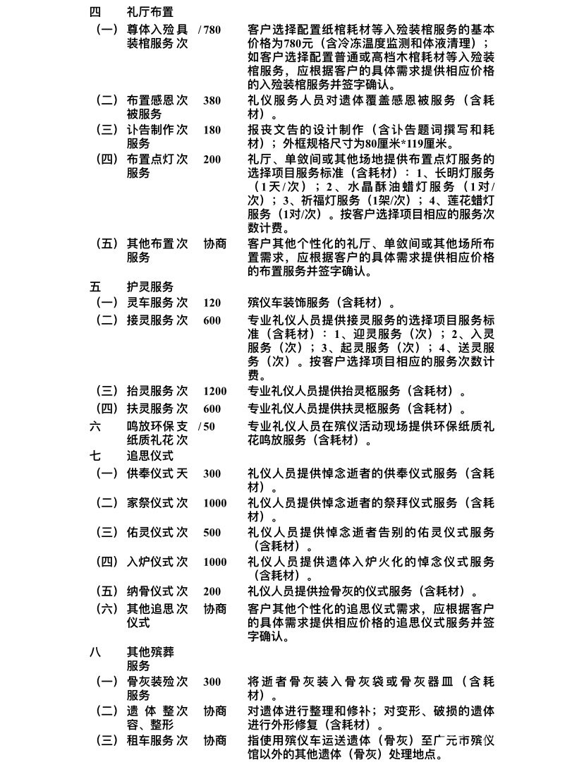
2、再看看其他城市发改委、民政局联合依法履职的批复
广元市殡仪馆向广元市发展和改革委员会、广元市民政局报送《关于其他延伸服务项目价格备案的报告》(广殡仪〔2021〕2号),经研究,同意殡仪馆其他延伸服务项目价格按上述申报内容备案。备案项目和价格由丧属自主选择、不得强制服务、不得变相提高价格、不得实行诱导性消费。并通知,殡仪馆应在服务场所显著位置公示延伸服务项目和服务内涵、收费标准、文件依据、减免政策、举报电话等内容,自觉接受社会和监管部门监督。同时还附件广元市殡仪馆其他延伸服务项目价格备案表
南通殡仪馆成了敛财馆。面对殡葬业乱象,南通民政局的个别分管领导置国家的法律法规规章于不顾,纵容殡仪馆依法不履行审核审批程序,就其公共服务性质而言,这次殡仪馆所谓鲜花、礼仪外包项目的暴利是政府管理的失误造成的。
南通殡仪馆依法理应先经过市民政局、市发改委进行外包项目和价格报送备案同意后,才可以进行对外招投标公示公告,否则,该招投标延伸殡仪服务项目在实体上、程序上都是违法的,理应撤销。
我们的政府部门更应该正确履行法定职责。政府部门如果依然不能履职,就无法廓清殡葬业乱象,只能会使殡仪部门更疯狂。

六、请求南通市市场监督管理局等政府部门联合对南通殡仪馆开展殡葬领域价格违规等情况的专项整治行动。
南通殡仪馆存在违法违规谋利行为。违反价格法律法规,擅自设立收费项目、擅自提高收费标准、扩大收费范围等乱收费等行为,通城的老百姓强烈要求南通市市场监督管理局应当对南通殡仪馆进行专项整治行动。对南通殡葬服务收费进行监督管理,查处各类价格违法和违法收费等行为,维护百姓的合法权益。
殡葬不仅是个体生命终结的仪式,也是亲属表达对逝者哀悼追思的方式。我们不能指望文化和人心的建设一蹴而就,但至少,清理殡仪高收费、乱收费现象是可以寄望的,不能让南通的普通公众在承受失去亲朋好友悲痛的同时,还要为自己被宰割气愤一回。
殡葬行业关系到每一个人,每个家庭、每个人都与该行业发生关系,或早或迟而已。
最后,呼吁南通的民众和政府部门重视殡葬业的公益性质,殡葬行业不要一味地追求利润最大化,殡葬业未来发展就会迷失方向,真正成为与民争利的暴利产业。

                                              电话:18921678444
南通0

该用户从未签到

发表于 2022-11-30 16:37 来自手机客户端 | 显示全部楼层
死人死不起了
回复 支持 3 反对 0

使用道具 举报

该用户从未签到

发表于 2022-11-30 16:47 | 显示全部楼层
又要鲜花又要布置的绝对很贵啊,这个又不好还价打折的
回复 支持 反对

使用道具 举报

该用户从未签到

发表于 2022-11-30 16:50 来自手机客户端 | 显示全部楼层
死也死不起
回复 支持 2 反对 0

使用道具 举报

该用户从未签到

发表于 2022-11-30 16:55 来自手机WAP | 显示全部楼层
很多殡葬的细节其实都是尊重逝者,让逝者走的体面。应该要理性看待,不要盲目跟风。
回复 支持 反对

使用道具 举报

该用户从未签到

发表于 2022-11-30 16:56 来自手机WAP | 显示全部楼层
理性看待,不盲目跟风。
回复 支持 反对

使用道具 举报

该用户从未签到

 楼主| 发表于 2022-11-30 16:59 来自手机客户端 | 显示全部楼层
回复 支持 3 反对 0

使用道具 举报

该用户从未签到

发表于 2022-11-30 16:59 来自手机客户端 | 显示全部楼层
死不起死不起
回复 支持 3 反对 0

使用道具 举报

该用户从未签到

发表于 2022-11-30 17:01 来自手机客户端 | 显示全部楼层
哎呀,现在没办法呀,死人都死不起啊,怎么办呢?你们政府怎么没人管管呢?
回复 支持 3 反对 0

使用道具 举报

该用户从未签到

发表于 2022-11-30 17:04 来自手机微信 | 显示全部楼层
死不起哦死不起。
回复 支持 反对

使用道具 举报

该用户从未签到

发表于 2022-11-30 17:14 来自手机客户端 | 显示全部楼层
死人死不起了
回复 支持 反对

使用道具 举报

该用户从未签到

发表于 2022-11-30 17:15 来自手机WAP | 显示全部楼层
怎么这么黑啊
回复 支持 1 反对 0

使用道具 举报

该用户从未签到

发表于 2022-11-30 17:15 来自手机客户端 | 显示全部楼层
死不起,
回复 支持 反对

使用道具 举报

该用户从未签到

发表于 2022-11-30 17:17 来自手机客户端 | 显示全部楼层
现在这年头死个人真的都要起不起了
回复 支持 反对

使用道具 举报

该用户从未签到

发表于 2022-11-30 17:22 来自手机WAP | 显示全部楼层
死人太难了
回复 支持 反对

使用道具 举报

  • TA的每日心情
    开心
    2015-12-1 23:06
  • 签到天数: 6 天

    [LV.2]偶尔看看I

    发表于 2022-11-30 17:24 来自手机客户端 | 显示全部楼层
    又一个要除的,压在老百姓头上的大山。
    相信政府一定会,而且一定能,除掉。

    点评

    民政就是政府,自身挖肉疼啊  发表于 2022-12-8 03:49
    回复 支持 反对

    使用道具 举报

    该用户从未签到

    发表于 2022-11-30 17:24 来自手机客户端 | 显示全部楼层
    这个有关部门应该管理管理

    点评

    民政做的谁管????县长管  发表于 2022-12-8 03:50
    回复 支持 反对

    使用道具 举报

    该用户从未签到

    发表于 2022-11-30 18:08 来自手机客户端 | 显示全部楼层
    从发贴内容来看此作者一定是殡葬业内人士,估计是见不得人家好,不过无论是从客观角度还是从事实角度来讲,安孝堂这家公司还是不错的,所有消费明码标价,并根据家属自愿而制定治丧需求,非常体面,有仪式感,服务好,因为我就有好几个亲戚在那边办过事情,不像我们小区的甲班,一包好几万,没有任何消费细则,各种道德绑架,相关部门真的该好好管管,把南通的殡葬市场理理顺,向一些大的发达城市学习
    回复 支持 1 反对 0

    使用道具 举报

    该用户从未签到

    发表于 2022-11-30 18:12 来自手机WAP | 显示全部楼层
    死人都死不起
    回复 支持 反对

    使用道具 举报

    该用户从未签到

    发表于 2022-11-30 19:01 来自手机WAP | 显示全部楼层
    死人死不起,简直胡头大乱,希望政府出面管理与检查,整治不正之风。
    回复 支持 反对

    使用道具 举报

    您需要登录后才可以回帖 登录 | 注册

    本版积分规则

    手机版|无图版|站务联系 | 商务合作 | 平台公约

    信息产业部备案:苏ICP备05014191号-1 经营性ICP许可证:苏B2-20110445 苏公网安备 32060202000307号 © 2001-2019 0513.org All Right Reserved.

    投诉争议 技术支持:第一互联 GMT+8, 2025-12-13 10:55 , Processed in 0.325381 second(s), 14 queries , MemCache On. 站点统计

    快速回复 返回顶部 返回列表