濠滨论坛

点击扫描二维码

查看: 13602|回复: 0

启东关于开展全员核酸检测的通知

[复制链接]

该用户从未签到

发表于 2022-9-21 13:54 | 显示全部楼层 |阅读模式 来自:江苏 移动

市民朋友们:

当前,全国疫情防控形势复杂严峻,人员流动性大,病毒隐匿性强,疫情传播风险高,为全力守护人民群众身体健康和生命安全,市新冠肺炎疫情联防联控指挥部决定于2022921日在全市范围内开展一轮全员核酸检测。现将有关事项通知如下:
一、采样对象
已参加921日上午采样的人员之外的所有在启人员(含外来、暂住人员)。其中,48小时内接种过新冠疫苗的人员以及在校师生,不参加本次全员核酸检测。
二、采样时间
2022921日(星期三)14:0018:00,具体采样时间由区镇、街道通知属地居民。
三、采样地点
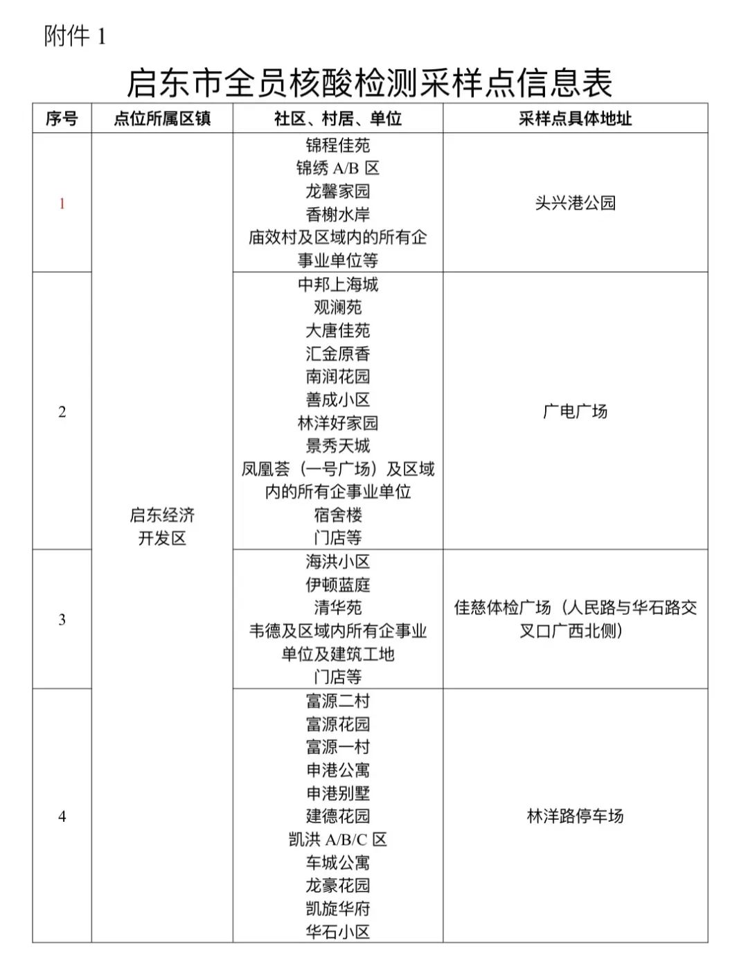
请市民朋友就近采样,具体采样点详见附件1
四、注意事项
1. 请广大市民朋友按照所在村居(社区)通知的指定时段,到各采样点开展核酸检测。
2. 健康监测的各类重点人群按照原渠道要求由区镇、街道安排在指定时段及采样点进行采样。
3. 请市民朋友们携带核酸采样预登记二维码(注册方式见附件2)、有效身份证件,全程规范佩戴口罩,主动出示“苏康码”“行程码”,配合体温检测,自觉保持1米以上距离,不插队、不交谈、不聚集。
4. 如您是70以上老人或低龄儿童,将有工作人员引导您进行快速检测;其他行动不便需检测的对象,请联系社区(村居)登记,将安排上门检测。
5. 如有发热、咳嗽等症状,不要前往集中采样点,应向所在村(社区)或单位报告,做好个人防护,及时前往就近的医院发热门诊就诊。
6. 本次核酸检测费用由政府承担。凡采样后24小时内未接到电话通知的,检测结果即为阴性,相关检测结果可在江苏省疾病预防控制中心新冠病毒核酸检测信息系统中查询,不再出具书面报告。
五、友情提醒
1. 接受核酸检测是广大市民应尽的义务,必须应检尽检,不漏一户,无故不参加本次核酸检测的人员,可能会影响出行或影响进入公共场所等。
2. 无故不参加本次核酸检测的人员,如被确定为密接、次密接以及其他经研判需要集中隔离的人员,其本人及共同居住人员的所有隔离费用自行承担。
请广大市民朋友不造谣、不信谣、不传谣,对恶意造谣、传播不实图片、视频或言论,造成不良社会影响的,将依法追究法律责任。让我们众志成城,同心抗疫,坚决打赢这场疫情防控阻击战,共同守护健康启东“安全岛”。
附件:1. 启东市全员核酸检测采样点信息表
2. 启东市全员核酸检测信息化流程图

 

启东市新冠肺炎疫情联防联控指挥部办公室

2022921


来源:启东融媒

南通0
您需要登录后才可以回帖 登录 | 注册

本版积分规则

手机版|无图版|站务联系 | 商务合作 | 平台公约

信息产业部备案:苏ICP备05014191号-1 经营性ICP许可证:苏B2-20110445 苏公网安备 32060202000307号 © 2001-2019 0513.org All Right Reserved.

投诉争议 技术支持:第一互联 GMT+8, 2025-12-20 17:25 , Processed in 0.165378 second(s), 10 queries , MemCache On. 站点统计

快速回复 返回顶部 返回列表