濠滨论坛

点击扫描二维码

南通和平桥街办领导,谁给你的勇气和动力为千禾护理院的食品担保

[复制链接]

该用户从未签到

发表于 2022-9-8 10:27 来自手机客户端 | 显示全部楼层 来自:江苏
不知道春暖花开 发表于 2022-09-08 09:23
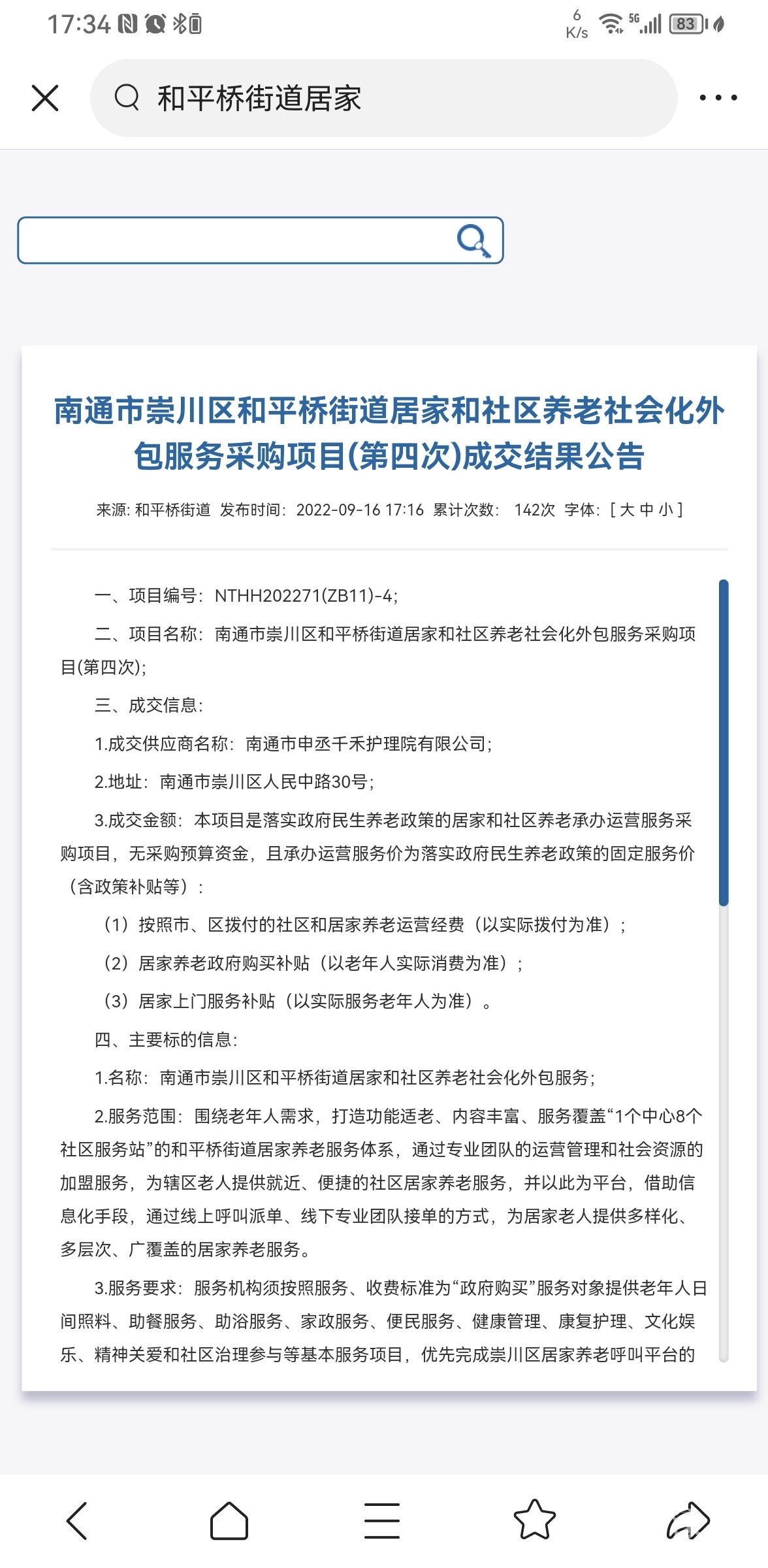
竞争性磋商是得分最高者为一个中标的候选人,属于综合评分法的范畴。都是评选组选出来的,不再选用谈判方式。

看来这次和平桥街道还得是千禾护理院来服务,持续观望中……
回复 支持 反对

使用道具 举报

该用户从未签到

发表于 2022-9-8 13:51 | 显示全部楼层 来自:江苏
看了半天,也没什么大点的问题
回复 支持 反对

使用道具 举报

该用户从未签到

发表于 2022-9-8 16:09 来自手机客户端 | 显示全部楼层 来自:江苏
江边858 发表于 2022-09-08 13:51
看了半天,也没什么大点的问题

没看出问题吗?政府采购法要求供应商用自有设备完成合同,而千禾护理院提供黑老人额馒头包子等不是自己加工的,违反了采购法和合同的约定。馒头包子的卫生质量等这得不到保证!
回复 支持 反对

使用道具 举报

该用户从未签到

发表于 2022-9-8 16:11 来自手机客户端 | 显示全部楼层 来自:江苏
喜欢旅游的人 发表于 2022-09-08 10:27
看来这次和平桥街道还得是千禾护理院来服务,持续观望中……

和平桥街道认定了不符合要求的千禾护理院,到底是为什么?!
回复 支持 反对

使用道具 举报

该用户从未签到

发表于 2022-9-9 10:30 来自手机客户端 | 显示全部楼层 来自:江苏
食品安全无小事!
回复 支持 反对

使用道具 举报

该用户从未签到

 楼主| 发表于 2022-9-13 09:11 来自手机客户端 | 显示全部楼层 来自:江苏
食品安全无小事,假期已经结束,请和平桥街道公示作为街道社区居家养老的企业千禾护理院在2019年以来提供的食品出自何处?是否符合卫生安全。
回复 支持 反对

使用道具 举报

该用户从未签到

发表于 2022-9-13 10:22 来自手机客户端 | 显示全部楼层 来自:江苏
不知道春暖花开 发表于 2022-09-13 09:11
食品安全无小事,假期已经结束,请和平桥街道公示作为街道社区居家养老的企业千禾护理院在2019年以来提供的食品出自何处?是否符合卫生安全。

你永远叫不醒一个装睡的人
回复 支持 反对

使用道具 举报

该用户从未签到

 楼主| 发表于 2022-9-13 10:38 来自手机客户端 | 显示全部楼层 来自:江苏
江边858 发表于 2022-09-08 13:51
看了半天,也没什么大点的问题

问题看似不大,就是一个街道正常招投标引进居家养老企业入驻,但是这个企业是准备为80岁老人服务的,这个企业是否良心企业?这个企业是否没有用欺诈手段骗取不当利益的行为?是否有商业信誉?这里面有一个政府购买的服务是提供食品项目,老人和小孩应该是社会弱势群体,老人的食品卫生能保证?还有作为政府除了商业机密外,和老百姓相关的民生、健康、卫生等信息要不要公开的事,不然《中华人民共和国政府信息公开条例》就形同虚设了,个人觉得这些就不是小事了。
回复 支持 反对

使用道具 举报

  • TA的每日心情
    开心
    2025-12-20 08:44
  • 签到天数: 492 天

    [LV.9]以坛为家II

    发表于 2022-9-13 11:22 | 显示全部楼层 来自:江苏
    好像和平桥街道通知9月13日恢复居家供应?
    回复 支持 反对

    使用道具 举报

    该用户从未签到

     楼主| 发表于 2022-9-13 14:29 来自手机客户端 | 显示全部楼层 来自:江苏
    辰生 发表于 2022-09-13 11:22
    好像和平桥街道通知9月13日恢复居家供应?

    这段时间因疫情是政府要求暂停,估计近期恢复。下一届和平桥入驻企业由和平桥街道采用竞争性磋商来决定,16号开标,不管哪个护理院入驻和平桥街道,只是希望是守法讲信用的护理院,不应该是有过欺诈手段骗取国家资金行为的护理院入驻,和平桥街道领导欢迎这样的企业入驻吗?
    回复 支持 反对

    使用道具 举报

    该用户从未签到

    发表于 2022-9-14 10:30 来自手机客户端 | 显示全部楼层 来自:江苏
    第四次采购开始了,和平桥街道你们的要求是要有专业的设备和技术。千禾护理院有吗?
    回复 支持 反对

    使用道具 举报

  • TA的每日心情
    奋斗
    2025-12-19 06:51
  • 签到天数: 2050 天

    [LV.Master]伴坛终老

    发表于 2022-9-15 07:56 | 显示全部楼层 来自:江苏
    我就想问,难道政府采购不执行货找源头,直接找生产厂商的政策和要求吗:@
    回复 支持 反对

    使用道具 举报

    该用户从未签到

     楼主| 发表于 2022-9-15 09:56 来自手机客户端 | 显示全部楼层 来自:江苏
    作为固定的政府采购,老百姓希望政府直接源头采购发放,如果国家规定必须要经其他企业参与进来经营管理,希望找一个有良好信用有担当的企业入驻,不应该用那些有漠视老人生命、用非法手段骗取国家资金先例的护理院入驻。
    回复 支持 反对

    使用道具 举报

    该用户从未签到

    发表于 2022-9-16 19:10 来自手机客户端 | 显示全部楼层 来自:江苏
    0260 发表于 2022-09-15 07:56
    我就想问,难道政府采购不执行货找源头,直接找生产厂商的政策和要求吗:@

    采购法有要求,可要看采购方是不是执行采购法的规定。财政部门也有监督的职责!可都失察了!
    回复 支持 反对

    使用道具 举报

    该用户从未签到

    发表于 2022-9-16 19:15 来自手机客户端 | 显示全部楼层 来自:江苏
    0260 发表于 2022-09-15 07:56
    我就想问,难道政府采购不执行货找源头,直接找生产厂商的政策和要求吗:@

    居家服务有一项是向社区80岁以上的老任提供馒头包子快餐等服务。按照采购法的要求,供应商必须用自有设备完成合同。也就是说必须自己加工馒头包子等。但和平桥街道居家服务的供应商千禾护理院提供的馒头包子等并不是自己加工生产的,和平桥街道对此是明知的。但街道拒不告知社区居民千禾护理院提供的馒头包子是从何而来。个钟原因值得回味!
    回复 支持 反对

    使用道具 举报

    该用户从未签到

    发表于 2022-9-17 14:49 来自手机客户端 | 显示全部楼层 来自:江苏
    辰生 发表于 2022-09-13 11:22
    好像和平桥街道通知9月13日恢复居家供应?

    是的,还是千禾护理院,可千禾护理院不是合格的供应商
    回复 支持 反对

    使用道具 举报

    该用户从未签到

    发表于 2022-9-17 14:51 来自手机客户端 | 显示全部楼层 来自:江苏
    0260 发表于 2022-09-15 07:56
    我就想问,难道政府采购不执行货找源头,直接找生产厂商的政策和要求吗:@

    和平桥街道不直接向正规供应商采购,而是让千禾护理院做二道贩子
    回复 支持 反对

    使用道具 举报

    该用户从未签到

     楼主| 发表于 2022-9-19 09:40 来自手机客户端 | 显示全部楼层 来自:江苏 电信/全省通用
    请有监督权的单位对2019年开始在和平桥街道居家服务的千禾护理院提供给社区老人食品是否合法给予公示。
    回复 支持 反对

    使用道具 举报

    该用户从未签到

    发表于 2022-9-19 19:29 来自手机客户端 | 显示全部楼层 来自:江苏
    不知道春暖花开 发表于 2022-09-19 09:40
    请有监督权的单位对2019年开始在和平桥街道居家服务的千禾护理院提供给社区老人食品是否合法给予公示。

    监督部门失职
    回复 支持 反对

    使用道具 举报

    该用户从未签到

     楼主| 发表于 2022-9-20 09:42 来自手机客户端 | 显示全部楼层 来自:江苏 电信/全省通用
    《中华人民共和国政府信息公开条例》规定信息公开,请和平桥街道公开和老百姓民生有关的信息。
    回复 支持 反对

    使用道具 举报

    该用户从未签到

    发表于 2022-9-21 10:27 来自手机客户端 | 显示全部楼层 来自:江苏
    应该还是千禾护理院。你懂的
    回复 支持 反对

    使用道具 举报

    该用户从未签到

    发表于 2022-9-21 12:48 来自手机客户端 | 显示全部楼层 来自:江苏
    老百姓就是老百姓
    回复 支持 反对

    使用道具 举报

    该用户从未签到

    发表于 2022-9-21 17:36 来自手机客户端 | 显示全部楼层 来自:江苏
    不出意料,还是千禾护理院中标。它的承诺书签字了吗?
    回复 支持 反对

    使用道具 举报

    您需要登录后才可以回帖 登录 | 注册

    本版积分规则

    手机版|无图版|站务联系 | 商务合作 | 平台公约

    信息产业部备案:苏ICP备05014191号-1 经营性ICP许可证:苏B2-20110445 苏公网安备 32060202000307号 © 2001-2019 0513.org All Right Reserved.

    投诉争议 技术支持:第一互联 GMT+8, 2025-12-20 17:25 , Processed in 0.204780 second(s), 22 queries , MemCache On. 站点统计

    快速回复 返回顶部 返回列表