濠滨论坛

点击扫描二维码

楼主: 渴望公平

[焦点爆料] 海门政协委员实名举报原政协副主席李冠斌与女开发商勾结掳财

  [复制链接]

该用户从未签到

发表于 2022-6-1 11:28 | 显示全部楼层 来自:江苏
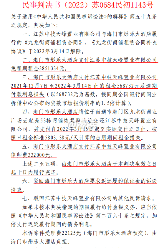
败诉就发帖污蔑,人品真是太差了
图片3.png
图片2.png
图片1.png
回复 支持 11 反对 0

使用道具 举报

该用户从未签到

发表于 2022-6-1 13:44 | 显示全部楼层 来自:江苏
有这么多不正常的例子,支持楼主坐告到底,一直实名举报到中央纪委国家监委
回复 支持 3 反对 0

使用道具 举报

该用户从未签到

发表于 2022-6-1 16:10 来自手机WAP | 显示全部楼层 来自:江苏
关键是败诉了!
无中生有也好,捕风捉影也罢,键盘敲几下,一个道德败坏的坏官就出现了。现在的公家干部也是个高风险行业!
回复 支持 3 反对 0

使用道具 举报

该用户从未签到

发表于 2022-6-1 19:07 来自手机微信 | 显示全部楼层 来自:江苏
HL0121 发表于 2022-6-1 07:33
对这种有名有姓,有史有据的实名举报喜闻乐见。

一码事归一码事,败诉跟举报沒有多少必然关系
回复 支持 4 反对 0

使用道具 举报

该用户从未签到

发表于 2022-6-1 19:10 来自手机微信 | 显示全部楼层 来自:江苏
长江之尾11 发表于 2022-6-1 19:07
一码事归一码事,败诉跟举报沒有多少必然关系

如是楼主所披露的是真实的,要查出些腐败分子的
回复 支持 3 反对 0

使用道具 举报

该用户从未签到

发表于 2022-6-1 19:12 来自手机微信 | 显示全部楼层 来自:江苏
长江之尾11 发表于 2022-6-1 19:10
如是楼主所披露的是真实的,要查出些腐败分子的

恳请南通纪委监委依据线索立案调查
回复 支持 3 反对 0

使用道具 举报

该用户从未签到

发表于 2022-6-1 21:09 | 显示全部楼层 来自:江苏 移动/数据上网公共出口
查!查!查!给群众一个说法,给社会一个公道!
回复 支持 3 反对 0

使用道具 举报

该用户从未签到

发表于 2022-6-2 09:03 | 显示全部楼层 来自:江苏
实名举报,纪律应该会重视的!
回复 支持 2 反对 0

使用道具 举报

该用户从未签到

发表于 2022-6-2 09:08 来自手机客户端 | 显示全部楼层 来自:江苏
不冤枉一个好人 也不要放过一个坏人,既然实名举报,就要给百姓一个交待!
回复 支持 2 反对 0

使用道具 举报

该用户从未签到

发表于 2022-6-2 09:35 来自手机客户端 | 显示全部楼层 来自:江苏
民事纠纷与违纪违规是两类事,内容中利益输送,骗取国有资金都是重罪,希望对实名举报的有关部门在核实情况后公布结果。
回复 支持 2 反对 0

使用道具 举报

该用户从未签到

发表于 2022-6-2 09:48 | 显示全部楼层 来自:江苏
如真如楼主举报的事实,就是典型的官商勾结谋取巨大的经济利益
回复 支持 2 反对 0

使用道具 举报

该用户从未签到

发表于 2022-6-2 09:51 | 显示全部楼层 来自:江苏
现在经济形势不太好,政府财政收入吃紧,如真能查出这么巨大的经济利益输送,应全部上交国家
回复 支持 2 反对 0

使用道具 举报

该用户从未签到

发表于 2022-6-2 13:05 来自手机WAP | 显示全部楼层 来自:江苏
请务必严查!举报内容都是实情的话,这严格来说是犯罪。真的坐实了,就是侵吞国家财产。必须要坐牢的。这女的也是绝了,完全通过运作和暗箱操作,摇身一变。非法敛财。人无横财不富,真是毁尽三观!
回复 支持 3 反对 0

使用道具 举报

该用户从未签到

发表于 2022-6-2 13:12 来自手机WAP | 显示全部楼层 来自:江苏
严查!彻查!社会的毒瘤和败类!
回复 支持 2 反对 0

使用道具 举报

该用户从未签到

发表于 2022-6-2 16:15 | 显示全部楼层 来自:江苏

一定要有扎实的证据才能扳倒这些贪官
回复 支持 反对

使用道具 举报

该用户从未签到

发表于 2022-6-2 21:29 来自手机WAP | 显示全部楼层 来自:江苏
政府需要给个交代
回复 支持 3 反对 0

使用道具 举报

该用户从未签到

发表于 2022-6-3 08:36 来自手机客户端 | 显示全部楼层 来自:江苏
必须严查
回复 支持 1 反对 0

使用道具 举报

该用户从未签到

发表于 2022-6-3 13:06 来自手机WAP | 显示全部楼层 来自:江苏
为楼主的勇气点赞!不过,貌似这个帖子很快会被和谐
回复 支持 2 反对 0

使用道具 举报

该用户从未签到

发表于 2022-6-3 14:01 | 显示全部楼层 来自:江苏
一般,像这样直接到濠滨来举报的,都是在正常司法程序走不通的。
之前,通州有个搞工程的张老板,在濠滨上举报,最后寻衅滋事罪被判了两年。
楼主,如果确实有料的话,还是先走正常的司法和信访程序吧。
别最后也被判个寻衅滋事罪。
这种口袋罪,说你有罪就有罪。不服也不行。
回复 支持 2 反对 0

使用道具 举报

该用户从未签到

发表于 2022-6-3 16:51 来自手机WAP | 显示全部楼层 来自:江苏
政府来查呀,一查到底,给老百姓一个真相
回复 支持 1 反对 0

使用道具 举报

该用户从未签到

发表于 2022-6-3 19:34 来自手机WAP | 显示全部楼层 来自:江苏
濠滨网友vdCncF 发表于 2022-6-3 16:51
政府来查呀,一查到底,给老百姓一个真相

中纪委今年来查处了好几个老虎
回复 支持 1 反对 0

使用道具 举报

您需要登录后才可以回帖 登录 | 注册

本版积分规则

手机版|无图版|站务联系 | 商务合作 | 平台公约

信息产业部备案:苏ICP备05014191号-1 经营性ICP许可证:苏B2-20110445 苏公网安备 32060202000307号 © 2001-2019 0513.org All Right Reserved.

投诉争议 技术支持:第一互联 GMT+8, 2025-12-30 12:53 , Processed in 0.228902 second(s), 12 queries , MemCache On. 站点统计

快速回复 返回顶部 返回列表