濠滨论坛

点击扫描二维码

查看: 73711|回复: 1

[楼市杂谈] 突然发现,房贷利率已降至历史最低!长期来看,可能还会更低

[复制链接]
  • TA的每日心情
    开心
    2014-6-7 16:31
  • 签到天数: 22 天

    [LV.4]偶尔看看III

    发表于 2022-5-21 15:12 | 显示全部楼层 |阅读模式
    昨天,央行一口气给楼市降息15个基点!
    以往降息一般是降5到10个基点,而且还经常把楼市排除在外。
    这次一口气把房贷利率降了15个基点,也是2019年LPR改革以来单次最大降幅,远远超出市场预期。
    01
    一周之内
    央行两次给楼市开小灶
    更给力的是,这是一周内央行第二次给楼市开小灶了。
    5月15日,央行、银保监要求“首套房贷的利率下限”降息20个基点,从4.6%降至4.4%。但这一次只针对首套房,二套房利率不低于5.2%。
    5月20日,中国人民银行授权全国银行间同业拆借中心公布:1年期LPR为3.7%,与上月持平;5年期以上LPR为4.45%,较上月的4.6%大幅下调15个基点。
    大家知道,1年期LPR主要给企业贷款利率提供参考,5年期以上LPR主要给个人房贷利率提供参考。
    也就是说,昨天的降息是专门为楼市开小灶的。
    那么,调整之后,新的房贷利率该如何计算呢?
    根据近期(5月15日)央行、银保监会发布的《关于调整差别化住房信贷政策有关问题的通知》,新发放的首套住房贷款利率下限从LPR调整为LPR-20BP,二套房贷款利率下限保持LPR+60BP。
    按照最新的LPR基准利率(5年期以上LPR为4.45%)计算,那么首套房利率最低可以做到4.25%,二套房最低可以做到5.05%。
    那么,这次降息力度为何这么大?
    主要原因还是近期楼市惨淡,以及疫情对经济冲击较大等原因,来看看下面这几组数据:
    国家统计局数据显示,1-4月全国房地产开发投资39154亿元,同比下降2.7%;房屋新开工面积39739万平方米,同比下降26.3%;土地购置面积1766万平方米,同比下降46.5%。
    商品房销售降幅继续扩大,1-4月,全国商品房销售面积39768万平方米,同比下降20.9%;商品房销售额37789亿元,同比下降29.5%。
    央行数据显示,4月份社会融资规模和信贷增速明显下降,新增社会融资规模9102亿元,同比少增9468亿元;新增人民币贷款6454亿元,同比少增8231亿元,说明当前对金融总需求不足,企业和个人贷款欲望下降,需要降息予以刺激。
    02
    降息15个基点之后,
    每月房贷可以省多少?
    那么,此次降息,能省多少房贷呢?
    如果以首套房贷款利率4.6%计算,贷款100万,等额本息30年还款,还款总额184.55万元,每月月供5126.44元;若按房贷利率4.45%计算,则还款总额为181.3万元,每月月供5037.19元。
    也就是说,如果是100万房贷的话,降息15个基点后,每月房贷能省89.25元,30年少还3.25万元。
    当然,在实际执行过程中,首套房利率最低还可以按照4.25%(LPR-20BP)来计算。
    目前,国内主要城市实际执行的房贷利率处在什么水平呢?
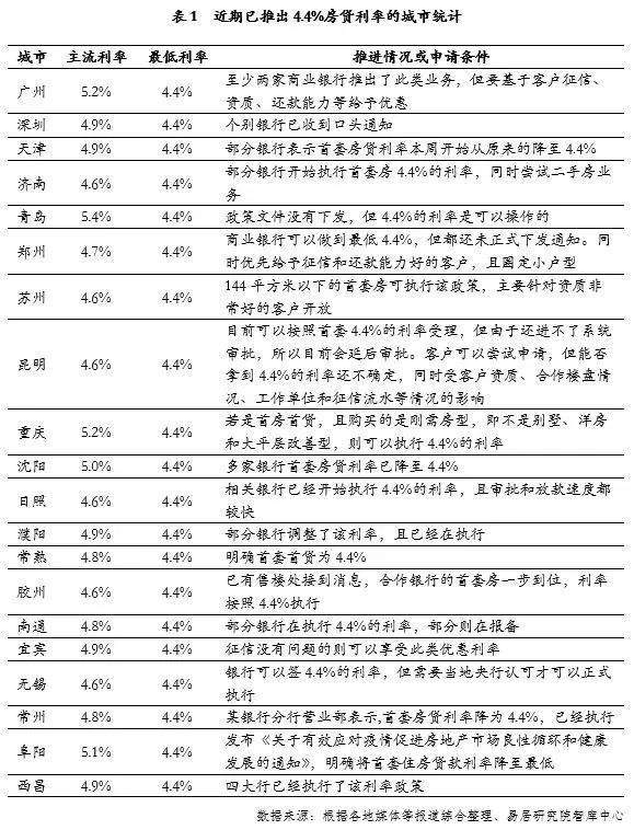
    根据近期易居研究院的报告,截至2022年5月19日,全国20多个城市出现首套房贷款利率最低至4.4%的情况:
    图源:易居研究院
    降息之后,各城市每100万房贷月供减少额的计算结果如下:
    图源:易居研究院
    03
    当前利率正处在历史最低
    长期来看,还会更低
    那么,4.45%的房贷基准利率,在历史上处在什么水平?大家看看这张图就明白了:
    如上图所示,自2015年以来,房贷利率便持续走低,4.45%更是创下了史上新低。
    从长期来看,中国大城市的房贷利率可能还会继续走低。
    为啥呢?这是经济规律决定的。
    放在全球来看,利率与经济增速、金融业发展水平都有关系。
    经济增速高的话,全社会平均的投资回报率就高,企业和个人可以接受的利率就会越高。
    反之,经济增速越低的话,全社会平均的投资回报率就高,企业和个人可以接受的利率就会越低。
    另一方面,金融业发展水平越高,资金供应量就越大,全社会信用体系就越成熟,这个时候,利率就相对较低。反之,如果金融业发展水平较低,资金供应量就不足,利率就会比较高。
    所以,我们可以看到,一般发达国家的利率水平普遍较低,日本和欧洲一些国家的利率长期处在零利率甚至负利率水平,为啥呢?因为发达国家经济增速较低,全社会投资回报率较低,再加上金融业发展成熟,资金拆借容易,所以整体的利率水平就较低。
    而发展中国家呢,利率普遍高于10%,甚至20%,为啥呢?一方面发展中国家的资金供应少,钱就贵(体现为利率高),再加上金融业发展水平低,资金拆借不容易,利率当然就会高一些。另一方面,部分发展中国家的经济增速也高,也能承受较高的利率水平。
    于是我们大致可以总结出一个规律:经济发展水平越高的地方,利率就会越低。
    所以,从长期来看,随着中国经济逐渐迈入发达国家序列,全社会整体的利率水平还会继续走低。
    看国内城市的话,也能发现,大城市的利率普遍要比中小城市的利率低,为啥呢?因为大城市的资金供应量大、银行竞争更激烈,所以利率就可以更低一些。
    关于这个问题,大家可以看看这篇文章:《房贷利率排名!北上广深为何垫底?》
    如果认同这个观点的话,大家办理房贷时,最好不要选择固定利率,而应该选择LPR浮动利率,这样才能最大化地享受到低利率时代的红利。

    , i6 Z4 S% I% ~9 w2 r
    ' ]! L; v) n, }. b
    1 H/ m, M- w4 C0 ^" p  J" y& d
    论坛GIF-动图大.gif
    1 V. l+ v  J' J+ i. D6 A8 U
    南通0
    头像被屏蔽

    该用户从未签到

    发表于 2022-5-22 09:19 | 显示全部楼层
    提示: 作者被禁止或删除 内容自动屏蔽
    回复 支持 反对

    使用道具 举报

    您需要登录后才可以回帖 登录 | 注册

    本版积分规则

    手机版|无图版|站务联系 | 商务合作 | 平台公约

    信息产业部备案:苏ICP备05014191号-1 经营性ICP许可证:苏B2-20110445 苏公网安备 32060202000307号 © 2001-2019 0513.org All Right Reserved.

    投诉争议 技术支持:第一互联 GMT+8, 2025-12-5 15:41 , Processed in 0.322026 second(s), 14 queries , MemCache On. 站点统计

    快速回复 返回顶部 返回列表