濠滨论坛

点击扫描二维码

查看: 2312|回复: 0

关于口罩问题停工企业是怎么处理假期和收入的

[复制链接]
  • TA的每日心情
    擦汗
    2022-4-27 20:25
  • 签到天数: 10 天

    [LV.3]偶尔看看II

    发表于 2022-4-26 22:27 | 显示全部楼层 |阅读模式 来自:江苏 移动/数据上网公共出口
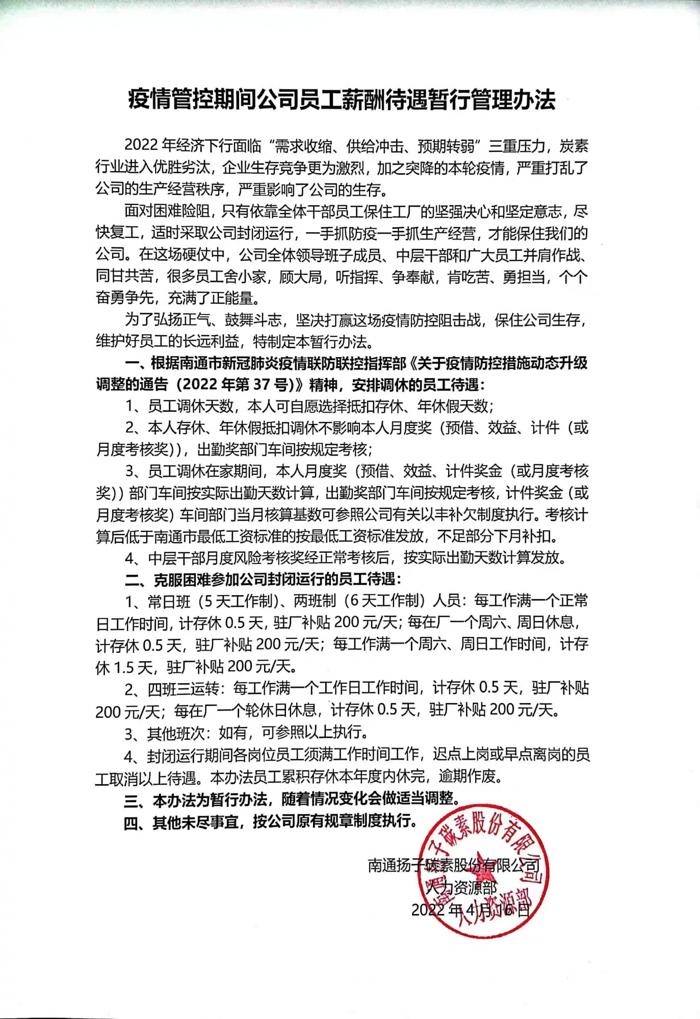
             由于疫情南通企业停摆,南通碳素 4月7号到14号停工,4月16号到21部分员工闭环生产,4月22全体员工复工!今天给出停工期间待遇处理方案,没有上班的扣7天假,用年休假抵扣,年休假不够的用补休抵扣,再没有就直接扣钱!有假抵扣的还要扣除部分满勤奖和奖金,大家认为合理吗?可以在哪里咨询?     

            休假天数超过8天就扣除满勤奖!实际休息11天,全部用假抵扣就没有满勤奖,最多只能抵7天半,另外3天半就是扣奖金!

           大家帮忙看看截图处理方案有没有毛病?合理吗?



    微信图片_20220425171631.jpg 微信图片_20220425211028.jpg
    南通0
    您需要登录后才可以回帖 登录 | 注册

    本版积分规则

    手机版|无图版|站务联系 | 商务合作 | 平台公约

    信息产业部备案:苏ICP备05014191号-1 经营性ICP许可证:苏B2-20110445 苏公网安备 32060202000307号 © 2001-2019 0513.org All Right Reserved.

    投诉争议 技术支持:第一互联 GMT+8, 2025-12-21 21:34 , Processed in 0.117604 second(s), 11 queries , MemCache On. 站点统计

    快速回复 返回顶部 返回列表