濠滨论坛

点击扫描二维码

查看: 690|回复: 0

新生人口断崖式下跌与公办园大建设

[复制链接]

该用户从未签到

发表于 2021-11-2 23:15 | 显示全部楼层 |阅读模式 来自:江苏
作者  中教投研


前段时间,有财经媒体根据部分卫生部门披露的健康筛查数据,预计2021年的新生人口数可能较上年下降17%,全国新生人口数据可能在2021年跌破1000万人。


这1000万新生儿,就是全国幼儿园的招生上限。假如每个孩子都能健康成长,并且都进入幼儿园,那么三年后,全国幼儿园的招生数,最大也就1000万人。当然,不可能2021年出生的所有新生儿都会在三年后进入幼儿园,有的可能推迟进入,有的可能提前进入,但是在理论上,我们可以这样分析。


这对幼儿园来说意味着什么?


根据教育部8月27日披露的统计公报,2020年全国共有幼儿园29.17万所,较上年的28.12万所增长了1万多所,其中,民办幼儿园为16.8万所,较2019年的17.3万所减少了5000所。


假定全国幼儿园的数量在2024年维持2020年的数量不变,则到2024年,平均每所幼儿园可供分配的幼儿数量仅为:1000除以29,即每所幼儿园只能招生一个班多一点点。


这是民间统计的人口数据,也未经官方认可,可能有点过于耸人听闻了。不过,9月27日安徽省政府公布的《安徽省人口与计划生育条例(修订草案征求意见稿)》及其相关说明则告诉我们,民间统计数据所言非虚。


在关于《安徽省人口与计划生育条例(修订草案征求意见稿)》的说明中,安徽省司法厅称,近年来,安徽省出生人口连续4年减少,人口形势极为严峻。据安徽省全员人口数据库统计,2017年至2021年我省出生人口分别为98.4万、86.5万、76.6万、64.5万、53万(预测),年增长率为-12.1%、-11.4%、-15.8%,-17.8%,整体呈断崖式下降趋势。


1.jpeg

你可以看到,官方在措辞中用了“断崖式下跌”,这非常罕见。在过去,提到新生人口问题,很多地方都是遮遮掩掩,基本上都是说整体增长还处于高峰之类的,但是现在话锋、措辞明显不一样了。


2.jpeg

而且,你也可以看到安徽官方的测算,下降幅度要高于之前财经媒体的测算近一个百分点。


那么,我们接下来的问题是,全国2021年的新生人口下降幅度很可能还要超过安徽省的预测fud ,因为就人口的出生率来看,安徽并不是垫底的。


下面是我们统计的2010年至2019年全国人口的平均出生率变化情况:


3.jpeg

在2019年全国人口出生率为10.48‰,其中,安徽省为12.03‰,高过全国平均水平,在全国处于第11位。统计显示,2019年西藏出生率最高14.60‰。宁夏、青海排名第二和第三,出生率分別为13.72‰、13.66‰。贵州、广西出生率超13‰,依次排名第四和第五。12省市出生率低于全国平均水平,其中,東北三省出生率垫底,辽宁、吉林、黑龙江出生率分別为6.45‰、6.05‰、5.73‰。北京、上海、天津也不容乐观,出生率分別为8.12‰、7.00‰、6.73‰。


这些数据意味着什么?我认为,它意味着,2021年全国新生人口的同比下降幅度将有极大的可能低于安徽省的新生人口的降幅,即要大于17.8%,远高过此前财经媒体的预测的16.8%。


安徽省的幼儿园的招生同样堪忧。根据《安徽省2020年度幼儿园办园行为督导评估报告》,截至2020年11月29日,安徽全省16市114个县级单位(含部分经济开发区)进入教育部幼儿园办园行为督导评估系统的幼儿园11435所(含公办园、民办园、无证园),按照53万新生人口测算,未来三年安徽每所幼儿园的招生平均将不超过46人,还不够两个班。


当然,纳入督导评估的幼儿园中有一些无证园,这些园所要么未来转正,要么直接关停,但总体还是在1万所以上,教育部披露的2020年数据是10876所,当年的招生人数是85.41万人。


4.jpeg

53万人,相比于85.4万人,下降了38%。这意味着,幼儿园若要维持现有的招生规模、办学规模,未来将要有近40%的幼儿园关停才能做到。


当然,这都是静态、封闭的测算,实际上,人口会迁移,安徽还是一个人口外流极为严重的省份。下表是2019年全国各省人口流出状况,安徽人口外流达753万人。


5.jpeg

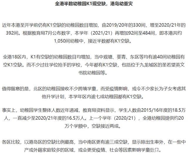
也许很快,我们将能在网络上看到全国各地的幼儿园闹学苗荒,就类似于眼下的香港一样。


6.jpeg

不过,不同于香港,香港很难见到再新建幼儿园,中国各地仍在大量建设高标准的豪华幼稚园。以安徽省为例,在2021年其计划新建改扩建299所公办幼儿园:


7.jpeg


在全国公共资源交易中心网站,你也能看到大量的新建幼儿园项目招标、中标信息:


8.jpeg
9.jpeg

在浙江的一些地方,建设一所公办幼儿园,动辄花费就上亿元,一些公办园的采购,其价格也是离谱。


10.jpeg

11.jpeg

这几年的公办幼儿园建设被认为是对以前财政对学前教育欠账的一种弥补,而且也有些观点认为,大规模建设公办幼儿园正是为了解决老百姓子女读书的后顾之忧,解决其上学难问题。但问题是,这个逻辑很正确,唯一的问题是:早几年干嘛去了?


现在大规模兴办的一些公办幼儿园,可能一建成投入就面临招生困境,那么花费大量公共财政建设的高标准幼儿园就成了一种浪费了。


前几天,我将《民生周刊》发布的评论文章——《孩子们最需要的不是豪华垃圾桶》分享到朋友圈,并评论道:孩子们最不需要的确实不是豪华的垃圾桶,但现实情况是,孩子们需要什么样的垃圾桶并不重要,关键的是要有人,非常需要有孩子入学。


看下各地大兴土木,搞高标准公办幼儿园建设,难道也不正是这个道理吗?


南通0
您需要登录后才可以回帖 登录 | 注册

本版积分规则

手机版|无图版|站务联系 | 商务合作 | 平台公约

信息产业部备案:苏ICP备05014191号-1 经营性ICP许可证:苏B2-20110445 苏公网安备 32060202000307号 © 2001-2019 0513.org All Right Reserved.

投诉争议 技术支持:第一互联 GMT+8, 2025-12-23 15:38 , Processed in 0.195833 second(s), 12 queries , MemCache On. 站点统计

快速回复 返回顶部 返回列表