濠滨论坛

点击扫描二维码

查看: 259|回复: 1

[健康知识] 除了头孢,这些药也不能“配酒”

[复制链接]
  • TA的每日心情
    开心
    2014-6-7 16:31
  • 签到天数: 22 天

    [LV.4]偶尔看看III

    发表于 2021-10-29 15:06 | 显示全部楼层 |阅读模式
    1、头孢配酒,会引发双硫仑反应,主要表现为面部潮红、头痛、腹痛、出汗、心悸、呼吸困难等。严重的会出现呼吸抑制、心力衰竭甚至死亡。
    2、除了头孢,很多镇痛药(阿司匹林和对乙酰氨基酚)、抗炎药、抗生素、心血管药、抗高血糖药、胃肠动力药、治疗胃溃疡和胃烧灼感的H2受体拮抗剂、抗凝血药都不能与酒同食。(正文有详细表格)
    3、酒精不仅仅来源于酒。服药时,最好避免以下含有酒的食物,包括酒心巧克力、豆腐乳、果啤(配料里有啤酒花)、醉蟹(螺、虾)、啤酒鸭、酒酿圆子、糟鸡(肉)等。含有酒的药物也要避免,常见的有藿香正气水、棕色合剂、十滴水;不常见的主要是一些临床注射液,比如硝酸甘油注射液、盐酸溴己新注射液、盐酸阿奇霉素注射液等。
    查证者:谢望时|药理学硕士
    最近,“情侣吵架先后吃头孢喝酒”上了热搜——浙江金华一对情侣吵架后情绪激动想不开,两人一前一后“头孢就酒”,幸亏民警及时赶到,将两人送医,才没酿成大祸。
    “头孢配酒,说走就走”,这可不是危言耸听。除了头孢,还有一些药物不宜与酒精同服,今天就来详细说说。
    一、先来了解一下酒精在人体内的代谢过程
    酒精,又叫乙醇,一杯酒下肚,10-20%的部分在胃里面被酶分解,剩下的部分则进入小肠。小肠是吸收酒精的主要部位,在这里,酒精进入血液循环,并有一部分通过肝门静脉进入肝脏。
    肝脏是酒精代谢的主要器官,在那里有几个重要的酶,能把酒精氧化代谢成对人体无害的物质,为我们的健康保驾护航。所以,酒精在进入血液的同时,其实有一部分被胃和肝脏消耗了。这种消耗,在药理上叫做“首关消除”。
    进入血液循环中的酒精最终还是会流回肝脏被肝脏里的酶代谢消除,这些酶主要是乙醇脱氢酶(ADH)、乙醛脱氢酶(ALDH)和细胞色素P450酶。乙醇脱氢酶和细胞色素P450酶负责把乙醇(酒精)代谢为乙醛,乙醛脱氢酶则负责把乙醛代谢为乙酸(醋的主要成分)。三者相互配合,不辱使命。
    乙醛这东西,大家都知道,是公认的致癌物。有些人喝酒会脸红,就是因为人体乙醛脱氢酶太少,过量的乙醛不能分解而蓄积在体内,导致血管扩张,令人全身通红。研究显示,喝酒就脸红的人,体内乙醛的量是不红的人的10-20倍。所以,任何能影响乙醛在体内含量的药物,都会带来生命风险,正如前面温馨提示描述的那样。
    二、影响胃排空的药物不宜与酒精同服
    胃里面具有乙醇脱氢酶,不同性别之间酶的活性还有所不同,比如女性胃里的ADH酶活性较低,女人喝酒就比男人容易醉。
    而有些药物能抑制ADH酶活性,从而导致首关消除率降低,比如阿司匹林、治疗胃溃疡和胃烧灼感的H2受体拮抗剂(雷尼替丁、西咪替丁,尼扎替丁)。还有一些药物能增加胃的排空,让药物快速进入小肠,增加酒精吸收。这类药物主要有胃肠动力药甲氧氯普胺、西沙比利和抗菌药红霉素。
    尽管首关消除只占酒精消除的10-20%,但毕竟是保护人体的一道防线,这些药物应当避免酒精同服。
    三、影响乙醛脱氢酶的药物不宜与酒精同服
    把乙醛代谢为乙酸的乙醛脱氢酶主要有两种类型:ALDH1和ALDH2。ALDH1比较大牌,需要高剂量的乙醛方能启动;ALDH2,低剂量乙醛就可以,因此这个类型的酶对于中等程度的饮酒作用重大。许多亚洲人服用后会脸红、呕吐、头晕,就是因为40%的亚洲人体内缺乏这个ALDH2。
    不仅如此,还有一些药物会影响这个酶的活性。比较突出的就是“双硫仑样反应”。双硫仑,又叫戒酒硫,能抑制乙醛脱氢酶,是一种治疗慢性乙醇中毒和乙醇中毒性精神病的药物。它戒酒的机理是,饮酒后服用双硫仑,人为造成恶心、呕吐、恐惧等严重反应,让喝酒的体验非常差,最终戒酒。
    先不讨论这样戒酒的安全性,就现有的研究发现,双硫仑能达到的效果,普通人饮酒的同时服用一些药物也能达到,大家把这个效果取名为“双硫仑样反应”,主要表现为面部潮红、头痛、腹痛、出汗、心悸、呼吸困难等。
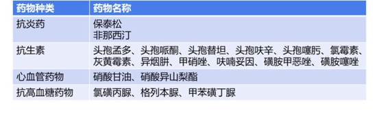
    这类药物主要包括抗炎药、抗生素、心血管药和一些抗高血糖药。其中几乎所有的头孢,加上甲硝唑等药物应用比较广泛,有些还是非处方药,服用期间切记一定要避免饮酒。
    会导致双硫仑样反应的药物
    四、影响细胞色素P450酶的药物不宜与酒精同服
    前面有提到,进入体循环的酒精,会再进入肝脏进行最终的代谢。在这个过程中,发挥作用的关键酶还有一个叫细胞素色素P450酶,主要的分型是CYP2E1酶,另外两个是CYP3A4和CYP1A2。
    CYP2E1这个酶比较有特点,偶尔喝酒时,它只代谢小部分酒精,其他的就交给乙醇脱氢酶;如果是酗酒,那这个酶的活性会提高十倍,对酒精说干就是干。但也因此操劳过度,导致本应该经它代谢的其他药物代谢变慢,从而在体内蓄积过量。
    比如,我们常用的退热药对乙酰氨基酚,正常情况下产生的伤肝物质N-乙酰醌亚胺(NAPQI)会通过肝脏解毒。这要是肝酶去干酒精的解毒工作,就间接造成了乙酰氨基酚导致的肝损伤。很多感冒药都含有对乙酰氨基酚,吃感冒药又喝酒的结果可想而知。
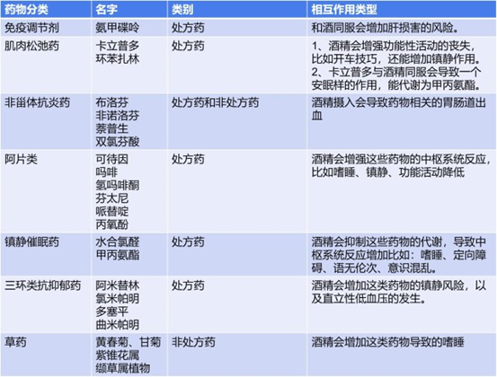
    而其实我们使用的大部分药物都需要经过肝脏的细胞色素P450酶来代谢,吃药的同时又要喝酒,这个酶就会忙不过来。喝酒吃降糖药相当于把降糖药加量,自然导致低血糖;喝酒用抗凝血药相当于把抗凝血药加量,自然导致凝血功能障碍;喝酒吃布洛芬等非甾体抗炎药就好比布洛芬加量,自然增加了胃肠道出血风险……即使是草药,和酒精同服也会有这样的问题。
    药物与酒精相互作用一览(一)
    药物与酒精相互作用一览(二)
    另外,人群之间的差异也不容忽视。男人、女人、老人和年轻人,除了酶活性不同外,体内水和脂肪的分布比率不同,对酒精的代谢也存在差异。酒精溶于水,不溶于脂肪组织,女人和老人的水容量比较小,喝同样多的酒,血液中的酒精含量就会比男人高,相应的风险也就增加了。
    五、酒精不仅仅来源于酒
    看到这里,我们很清楚吃药的时候万万不能喝酒。但这仍然不够,因为没喝酒不代表就没有酒精摄入,生活中那么多食物、药物也是酒精的一大来源,也应当尽量避免。
    含有酒的食物有酒心巧克力、豆腐乳、果啤(配料里有啤酒花)、醉蟹(螺、虾)、啤酒鸭、酒酿圆子、糟鸡(肉)等。中国人做菜菜习惯加料酒,加得多的话也可能同样会影响吃药。
    含有酒的药物常见的有藿香正气水、棕色合剂、十滴水;不常见的主要是一些临床注射液,比如硝酸甘油注射液、盐酸溴己新注射液、盐酸阿奇霉素注射液等。另外,一些像酒精擦浴、外用酊剂、酒精消毒的治疗方式,也会吸收一些酒精,都不建议使用。
    六、不吃药也建议不要喝酒
    酒精能影响神经中枢;能干扰肝脏正常的脂质代谢,使得过量甘油三脂在肝脏中堆积,导致酒精性肝病;还能致癌。最新研究表明喝一滴酒都可能对人体造成伤害。
    安全起见,吃药不能喝酒,不吃药也建议不要喝酒,更不要用筷子给孩子沾酒喝。大人实在要喝酒,要多吃饭菜,或者提前喝一些酸奶或牛奶在胃肠道形成一层保护膜,只要能减缓胃排空就可以减少酒精的吸收。酒能溶于水,不巧喝醉酒了,大量喝水,多吃东西才是最好的解药。
    $ t- c4 _4 w7 }: G" Z; L
    南通0
    头像被屏蔽

    该用户从未签到

    发表于 2021-10-30 09:07 | 显示全部楼层
    提示: 作者被禁止或删除 内容自动屏蔽
    回复 支持 反对

    使用道具 举报

    您需要登录后才可以回帖 登录 | 注册

    本版积分规则

    手机版|无图版|站务联系 | 商务合作 | 平台公约

    信息产业部备案:苏ICP备05014191号-1 经营性ICP许可证:苏B2-20110445 苏公网安备 32060202000307号 © 2001-2019 0513.org All Right Reserved.

    投诉争议 技术支持:第一互联 GMT+8, 2025-12-5 18:54 , Processed in 0.310152 second(s), 13 queries , MemCache On. 站点统计

    快速回复 返回顶部 返回列表