濠滨论坛

点击扫描二维码

查看: 188|回复: 0

转发扩散!10月26日,如皋市新冠疫苗接种门诊安排——

[复制链接]

该用户从未签到

发表于 2021-10-26 09:42 | 显示全部楼层 |阅读模式 来自:江苏
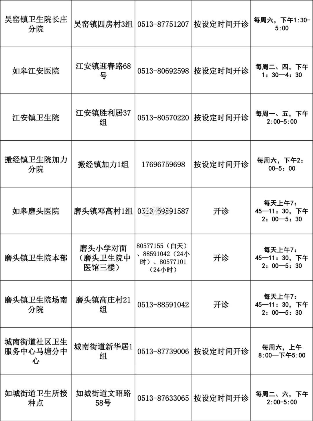
如皋市新冠疫苗接种门诊安排(2021年10月26日) 640_看图王3.jpg 640 (1)_看图王11.jpg

关于安徽智飞重组CHO新冠病毒疫苗(以下简称“智飞疫苗”)的问题。

答:智飞疫苗共需接种三剂次,每两剂次间隔应不少于28天。目前智飞疫苗第三针接种正由原承担第一针和第二针接种的单位稳步推进中,若是在如皋接种的第一针和第二针,请及时前往原接种单位接种第三针。另外,磨头镇卫生院(磨头镇卓吾北路9号)目前承担智飞疫苗后续剂次的补种,请已在本市或外地接种了第一剂仍未接种第二剂的受种对象,在门诊工作时间(7:45-11:30,14:00-17:30)到该院中医馆三楼接种。



南通0
您需要登录后才可以回帖 登录 | 注册

本版积分规则

手机版|无图版|站务联系 | 商务合作 | 平台公约

信息产业部备案:苏ICP备05014191号-1 经营性ICP许可证:苏B2-20110445 苏公网安备 32060202000307号 © 2001-2019 0513.org All Right Reserved.

投诉争议 技术支持:第一互联 GMT+8, 2025-12-23 17:27 , Processed in 0.171336 second(s), 13 queries , MemCache On. 站点统计

快速回复 返回顶部 返回列表