濠滨论坛

点击扫描二维码

查看: 13121|回复: 68

南通市税务局核定征收南通十建企业所得税采用法律条文错误,计算方法错误

[复制链接]

该用户从未签到

发表于 2021-9-2 09:28 | 显示全部楼层 |阅读模式 来自:江苏 移动/数据上网公共出口
南通市税务局核定征收南通十建企业所得税采用法律条文错误,计算方法错误
    2015年南通地税局查处南通十建集团有限公司(以下简称南通十建)违法行为,发现南通十建2012-2014年度会计核算不规范,成本资料、费用凭证残缺不全,企业所得税难以查账征收,2016年南通市地方税务局决定核定征收企业所得税。南通市税务局公开的南通十建税务处理决定书通地税稽处【2016】83号注明:一、违法事实(七)企业所得税方面 法律依据《中华人民共和国税收征收管理法》第三十五条,《企业所得税核定征收办法(试行)》(国税发【2008】30号)第五条第一款的规定。
南通地税局将南通十建核定征收企业所得税执行《企业所得税核定征收办法(试行)》(国税发【2008】30号)第五条第一款是错误的,同时2012-2014年南通地区企业所得税查账征收企业预警率为0.8%,南通十建参照同地区、同行业、同规模建账企业所得税预警率0.8%的标准是错上加错。理由如下:
    1、南通十建成立以来一直为企业所得税查账征收企业,每年都进行汇算清缴,公司收入、税金计算准确,但成本由收入减税金倒算而得。根据《企业所得税核定征收办法(试行)》(国税发【2008】30号)第四条 税务机关应根据纳税人具体情况,对核定征收企业所得税的纳税人,核定应税所得率或者核定应纳所得税额。具有下列情形之一的,核定其应税所得率
(一)能正确核算(查实)收入总额,但不能正确核算(查实)成本费用总额的;
(二)能正确算(查实)成本费用总额,但不能正确核算(查实)收入总额的;
(三)通过合理方法,能计算和推定纳税人收入总额或成本费用总额的。
纳税人不属于以上情形的,核定其应纳所得税额。
    南通十建集团有限公司收入、税金能正确核算,成本账目不全,无法核算,完全适用《企业所得税核定征收办法(试行)》(国税发【2008】30号)第四条(一)能正确核算(查实)收入总额,但不能正确核算(查实)成本费用总额的;
    《企业所得税核定征收办法(试行)》明文规定,纳税人不属于第四条情形的,才适用第五条核定其应纳所得税额。很明显核定征收南通十建企业所得税不适用《企业所得税核定征收办法(试行)》(国税发【2008】30号)第五条第一款的规定,只适用第四条按应税所得率征收。
    2、根据江苏省税务局2016年关于企业所得税核定征收文件:
江苏省国家税务局江苏省地方税务局关于进一步规范企业所得税核定征收工作的公告    江苏省国家税务局江苏省地方税务局公告2016年第1号  2016-2-26
  为进一步规范我省居民企业纳税人企业所得税核定征收工作,根据《国家税务总局关于印发〈企业所得税核定征收办法(试行)〉的通知》(国税发[2008]30号)(以下简称《企业所得税核定征收办法》)等文件规定,江苏省国家税务局、地方税务局对企业所得税核定征收的有关问题公告如下:
  一、为进一步支持中小企业发展,遵循公平、公正、公开原则,我省企业所得税核定征收行业应税所得率原则上适用《企业所得税核定征收办法》第八条规定的幅度标准最低限。
  二、综合考虑区域经济发展、行业盈利水平等因素,各省辖市局国税局、地税局可联合对实际利润水平较高的行业进行测算,在《企业所得税核定征收办法》第八条幅度标准内另行确定本辖区内相关行业应税所得率,并分别报上级税务机关备案。
  三、纳税人如生产经营范围、主营业务发生重大变化,或者应纳税所得额或应纳税额增减变化达到20%时,应按照《企业所得税核定征收办法》的规定,及时向税务机关申报调整已确定的应纳税额或应税所得率,并依法缴纳税款。
  四、税务机关通过风险分析等后续管理途径发现纳税人存在本公告第三条情形未及时申报的,应当依据《中华人民共和国税收征收管理法》等相关法律法规进行处理。
  五、本公告自发布之日起施行,《江苏省地方税务局关于明确若干税款征收标准的公告》(苏地税规[2013]2号)第四条同时废止。
  特此公告。
  江苏省国家税务局  江苏省地方税务局
  2016年2月26日

    可见南通税务局核定征收企业所得税应按照建筑业应税所得率最低为8%。南通市税务局故意运用《企业所得税核定征收办法(试行)》(国税发【2008】30号)第五条第一款是完全错误的,必须纠正。
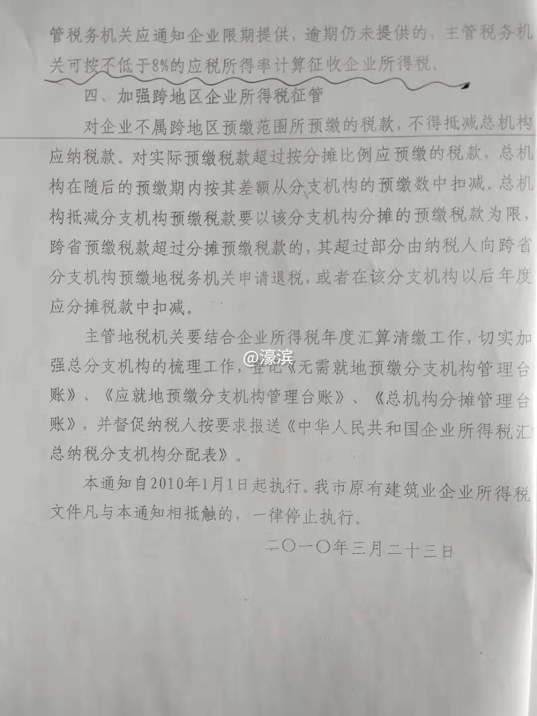
    3、 2010年南通市地方税务局文件通地税发【2010】41号南通市地方税务局关于加强建筑企业所得税管理有关问题的通知  二、实施建筑业查账征收企业警戒线管理(二)实施警戒线管理。......对帐证不健全,不能正确计算应纳税所得额的,对该年度的企业所得税按不低于8%的应税所得率计算征收。
    可见南通税务局核定征收企业所得税应按照建筑业应税所得率最低为8%。南通市税务局故意运用《企业所得税核定征收办法(试行)》(国税发【2008】30号)第五条第一款是完全错误的,必须按应税所得率征收。
    4、2012-2014年南通查账企业所得税预警率0.8%,查账企业、核定征收企业不能同一标准,南通十建用《企业所得税核定征收办法(试行)》(国税发【2008】30号)第五条第一款是完全错误的,不符合法律规定,故南通地税局将南通十建核定征收企业所得税参照同地区、同行业、同规模建账企业所得税预警率0.8%的标准是错误的。必须纠正。查账征收企业与核定征收企业税负率基本一致,显然不公平。南通税务局亦无法提供3家以上税负率定为0.8755%左右同行业、同规模核定征收企业。
      5、南通地税稽查南通十建的3个年度,南通税务查账人员至南通十建武汉分公司及当地税务机关征询、实地调查,南通十建武汉分公司承接万科等公司工程数亿元,企业所得税在当地武汉、贵阳等地税务机关工程开票时按开票额2%(应税所得率8%)进行核定征收,南通十建苏州分公司、南京分公司大都在南通税务机关开具外经证到当地税务机关开具工程发 票。
    6、南通市税务局稽查局陈梅兰局长答复
 https://v.qq.com/x/page/m0383tyxzi7.html
   陈梅兰局长答复的南通十建应按应税所得率8.575%核定征收企业所得税符合国家税总《企业所得税核定征收办法(试行)》(国税发【2008】30号)第四条、江苏省国家税务局江苏省地方税务局关于进一步规范企业所得税核定征收工作的公告    江苏省国家税务局江苏省地方税务局公告2016年第1号  2016-2-26
南通市地方税务局文件通地税发【2010】41号南通市地方税务局关于加强建筑企业所得税管理有关问题的通知。
原南通地税局原局长黄林华、印建华、吴雪彬、唐栋辉等人故意歪曲国家法律,乱套法律条文,避重就轻,造成税款近5000万元流失,公然违法包庇南通十建法人司光吾,必须严惩。
    综上,根据国家税总、江苏省税务局、南通市税务局关于核定征收企业所得税的法律、法规、规定,原南通十建税务处理决定书通地税稽处【2016】83号运用法律条文、计算方法确实错误,举报人多次向南通市税务局反映无果,强烈要求南通市税务局佘元原局长对南通十建核定征收企业所得税案件进行严肃处理,纠正税务处理决定书通地税稽处【2016】83号中运用的错误法律条文和错误的计算方法,严格按照国家税总《企业所得税核定征收办法(试行)》建筑业应税所得率8%-20%核定征收南通十建企业所得税,补缴国家近5千万税款,维护国家利益,维护公平正义,维护法律尊严,追究相关违法违规人员法律责任。
微信图片_20210303162725.jpg 微信图片_20210303162750.jpg 微信图片_20201231100759.jpg 微信图片_20201231100809.jpg


南通0
微信图片_20201231100816.jpg
  • TA的每日心情

    2017-8-17 19:07
  • 签到天数: 4 天

    [LV.2]偶尔看看I

    发表于 2021-9-2 10:52 | 显示全部楼层 来自:江苏
    关注中。。。。。。。
    回复 支持 反对

    使用道具 举报

    该用户从未签到

     楼主| 发表于 2021-9-3 15:25 | 显示全部楼层 来自:江苏 移动/数据上网公共出口
    路过    顶起来   大家看
    回复 支持 反对

    使用道具 举报

  • TA的每日心情

    2017-8-17 19:07
  • 签到天数: 4 天

    [LV.2]偶尔看看I

    发表于 2021-9-5 14:45 | 显示全部楼层 来自:江苏
    全面依法治国!不能只是停留在口头上!一定要落实到行动上!
    回复 支持 反对

    使用道具 举报

  • TA的每日心情
    开心
    2016-10-20 21:27
  • 签到天数: 1 天

    [LV.1]初来乍到

    发表于 2021-9-6 09:08 | 显示全部楼层 来自:江苏 移动/数据上网公共出口
    坚决维护国家利益   打击违法行为
    回复 支持 反对

    使用道具 举报

  • TA的每日心情

    2017-8-17 19:07
  • 签到天数: 4 天

    [LV.2]偶尔看看I

    发表于 2021-9-6 16:32 | 显示全部楼层 来自:江苏
    关注中。。。。。。。。。。
    回复 支持 反对

    使用道具 举报

    该用户从未签到

    发表于 2021-9-8 14:34 | 显示全部楼层 来自:江苏 移动/数据上网公共出口
    坚决打击执法违法行为
    回复 支持 反对

    使用道具 举报

  • TA的每日心情

    2017-8-17 19:07
  • 签到天数: 4 天

    [LV.2]偶尔看看I

    发表于 2021-9-8 17:28 | 显示全部楼层 来自:江苏
    关注。。。。。。。。
    回复 支持 反对

    使用道具 举报

    该用户从未签到

     楼主| 发表于 2021-9-9 14:57 | 显示全部楼层 来自:江苏 移动/数据上网公共出口
    坚决打击执法违法行为
    回复 支持 反对

    使用道具 举报

  • TA的每日心情

    2017-8-17 19:07
  • 签到天数: 4 天

    [LV.2]偶尔看看I

    发表于 2021-9-10 11:02 | 显示全部楼层 来自:江苏
    全面依法治国。。。。。。。
    回复 支持 反对

    使用道具 举报

    该用户从未签到

    发表于 2021-9-11 17:57 | 显示全部楼层 来自:江苏 移动/数据上网公共出口
    微信图片_20170608201258.jpg
    回复 支持 反对

    使用道具 举报

  • TA的每日心情

    2017-8-17 19:07
  • 签到天数: 4 天

    [LV.2]偶尔看看I

    发表于 2021-9-11 20:51 | 显示全部楼层 来自:江苏
    全面依法治国。。。。。。。
    回复 支持 反对

    使用道具 举报

    该用户从未签到

    发表于 2021-9-13 08:59 | 显示全部楼层 来自:江苏 移动/数据上网公共出口
    为什么    为什么    没人管吗
    回复 支持 反对

    使用道具 举报

  • TA的每日心情

    2017-8-17 19:07
  • 签到天数: 4 天

    [LV.2]偶尔看看I

    发表于 2021-9-13 12:18 | 显示全部楼层 来自:江苏
    我已经依法医疗维权21年!为什么?为什么会这样!!公检法何在睡大觉吗?!职能部门又何在!
    回复 支持 反对

    使用道具 举报

  • TA的每日心情

    2017-8-17 19:07
  • 签到天数: 4 天

    [LV.2]偶尔看看I

    发表于 2021-9-14 08:12 | 显示全部楼层 来自:江苏
    全面依法治国!顶上去!
    回复 支持 反对

    使用道具 举报

    该用户从未签到

    发表于 2021-9-15 15:11 | 显示全部楼层 来自:江苏 移动/数据上网公共出口
    关注   打击违法行为
    回复 支持 反对

    使用道具 举报

  • TA的每日心情

    2017-8-17 19:07
  • 签到天数: 4 天

    [LV.2]偶尔看看I

    发表于 2021-9-16 11:38 | 显示全部楼层 来自:江苏
    顶上去。。。。。。。。。
    回复 支持 反对

    使用道具 举报

    该用户从未签到

    发表于 2021-9-22 14:18 | 显示全部楼层 来自:江苏 移动/数据上网公共出口
    微信图片_20170608201258.jpg
    回复 支持 反对

    使用道具 举报

  • TA的每日心情

    2017-8-17 19:07
  • 签到天数: 4 天

    [LV.2]偶尔看看I

    发表于 2021-9-22 15:37 | 显示全部楼层 来自:江苏
    全国政法队伍教育整顿中央第六督导组来我们江苏了!
    回复 支持 反对

    使用道具 举报

    该用户从未签到

    发表于 2021-9-23 14:53 | 显示全部楼层 来自:江苏 移动/数据上网公共出口
    微信图片_20170608201258.jpg
    回复 支持 反对

    使用道具 举报

  • TA的每日心情

    2017-8-17 19:07
  • 签到天数: 4 天

    [LV.2]偶尔看看I

    发表于 2021-9-24 12:55 | 显示全部楼层 来自:江苏
    顶起来。。。。。。。。。
    回复 支持 反对

    使用道具 举报

    该用户从未签到

    发表于 2021-9-26 09:17 | 显示全部楼层 来自:江苏 移动/数据上网公共出口
    关注   打击违法行为
    回复 支持 反对

    使用道具 举报

  • TA的每日心情

    2017-8-17 19:07
  • 签到天数: 4 天

    [LV.2]偶尔看看I

    发表于 2021-9-26 13:09 | 显示全部楼层 来自:江苏
    关注中。。。。。。。。
    回复 支持 反对

    使用道具 举报

  • TA的每日心情
    开心
    2016-10-20 21:27
  • 签到天数: 1 天

    [LV.1]初来乍到

    发表于 2021-9-28 09:53 | 显示全部楼层 来自:江苏 移动/数据上网公共出口
    关注   打击违法行为
    回复 支持 反对

    使用道具 举报

    您需要登录后才可以回帖 登录 | 注册

    本版积分规则

    手机版|无图版|站务联系 | 商务合作 | 平台公约

    信息产业部备案:苏ICP备05014191号-1 经营性ICP许可证:苏B2-20110445 苏公网安备 32060202000307号 © 2001-2019 0513.org All Right Reserved.

    投诉争议 技术支持:第一互联 GMT+8, 2025-12-23 01:56 , Processed in 0.279537 second(s), 14 queries , MemCache On. 站点统计

    快速回复 返回顶部 返回列表