濠滨论坛

点击扫描二维码

查看: 722|回复: 1

[楼市杂谈] 城市更新政策收紧,哪些房企将要凉凉?

[复制链接]
  • TA的每日心情
    开心
    2014-6-7 16:31
  • 签到天数: 22 天

    [LV.4]偶尔看看III

    发表于 2021-8-23 10:52 | 显示全部楼层 |阅读模式
    城市更新走到了新的十字路口。
    8月10日,住房和城乡建设部就《关于在实施城市更新行动中防止大拆大建问题的通知(征求意见稿)》(以下简称“征求意见稿”)公开征求意见。意见稿释放了收紧城市更新、防止大拆大建的政策信号,其中防止大拆大建、防止房地产化、发展住房租赁市场、坚持“留改拆”并举、尽量保持城市记忆、补短板、留白增绿、重运营等充分体现了城市更新的新要求。
    这对于那些持续加码城市更新,并以此作为扩充土储的房企而言,无异于当头棒喝。
    靠城市更新扩土储的企业受累
    城市更新当前发展快速,其根本原因在于“算账”算得过来,尤其是房企在拿地成本上颇具优势。
    房企加码城市更新的两个原因在于:
    1、通过城市更新获取的土地楼板价往往低于周边的招拍挂土地;
    2、一二线城市的土地日趋紧缺,而一些老旧建筑需要拆除重建,城市更新便成为房企拿地的有效渠道。
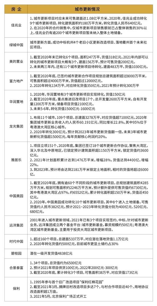
    公开数据显示,目前中国百强上市房企中,参与城市更新的比例已达 80%,并且已有51%的房企运营规模超百万平方米。据睿和智库不完全统计,佳兆业、恒大、富力、融创、保利和时代中国这六家房企城市更新潜在总面积均超过5000万平方米,美的、时代中国、中国奥园等房企也在2020年转化了超百万平方米的建筑面积。
    部分房企城市更新项目储备及其预计转化周期
    来源:睿和智库制表
    而此次征求意见稿对城市更新明确了“坚持留改拆并举、以保留利用提升为主”的原则,增强了房地产行业和部分以城市更新为主要拿地来源的房企的不确定性。
    具体提出严格控制大规模增建,原则上更新单元(片区)或项目内拆建比不宜大于2;
    严格控制大规模搬迁,更新单元(片区)或项目居民就地、就近安置率不宜低于50%;
    同时,对拆除的规模和节奏也提出了要求:“不大规模、短时间拆迁城中村等城市连片旧区,导致住房租赁市场供需失衡,加剧新市民、低收入困难群众租房困难。”
    这些规定,在一定程度上有一刀切的意思,对于想布局城市更新,拿地绕开监管与土拍的房企影响较大。比如TOP50以下的房企大多以单一住宅开发为主,缺少城市服务运营经验。
    在层层政策压力之下,短时间或很难开发新的项目。而具有城市更新基因的房企,比如卓越集团、大华集团等,下半年或将继续拓展全国业务。
    2020年以来,房企合作城市更新统计表
    新政实施3个关键点
    城市更新是未来发展的重要课题,它不同于“拿地、开发、出售”的常规模式,而是要通过空间重构与焕新,不断持续进而更新整个城市。新政实施过程中,要理清3个关键点。
    1、城市更新要精细化运营,测算好收益
    此次征求意见稿提出,租赁住房要限制租金涨幅,要求留白增绿等,对精细测算成本和收益提出了更高要求。
    “十四五规划和2035年远景目标纲要”就已明确要求新型城镇化建设应“拓展城市建设资金来源渠道,建立期限匹配、渠道多元、财务可持续的融资机制”。
    房企拿地价格如何?政府如何筹集资金,项目开发如何获利?这三个方面必须要考虑到。
    而征求意见稿给出的答案是“政府注重协调各类存量资源,加大财政支持力度,吸引社会专业企业参与运营,以长期运营收入平衡改造投入,鼓励现有资源所有者、居民出资参与微改造”。
    照此逻辑,产生的问题是:政府的资源除了土地、房产、产业外,财政支持力度有多大?长期运营收益有多少?现有资源所有者出资能有多少?
    2、影响项目收益的因素
    现实情况是,城市更新周期较长,原业主与政府协商、房企土地获取等各个环节都存在不确定性。在实操过程中,政府以较低地价吸引房企拿地,双方合作实现城市价值与功能提升。
    而这其中,决定土地成本的关键在于原业主与地方政府协商。此外,在大型建设项目开发过程中,固定资产投资必不可少,投资与回报是否可以达到代际平衡?而在公益性项目投资中,项目价值外溢回收主要还是取决于土地、产业、房产等固定资产。
    此次征求意见稿对资产配置、资金补贴力度并没有给出明确规定,但却做了限制。
    而不少地方政府在存在隐性债务的现实面前,出于土地出让、城市价值提升的考虑,会选择综合实力较强的房企合作。
    房企继续布局城市更新业务的过程中,也开始试水产业拿地。除了拿地成本占优势外,要想达到更高的利润率,必然需要更强的资管能力。谈判、拆迁、前融、开发只是项目初始阶段,核心竞争力是商业运营和产业运营能力,是存量时代下的全新资管能力。而房企实际运营还需要政府支持、产业平台、精细管理、资金实力等。
    3、城市更新最终目的在于解决职住平衡,实现产融结合
    此次新政强调了城市更新中的民生保障、住房政策落实,凸显了城市更新的公益性。尴尬的一点是,城市更新既要有公益性,遏制地产化,加大租赁住房等保障型住房比例,同时其又是城市内循环发展的抓手。也就是说,城市更新行动要与政府调控房价、解决职住平衡的目标衔接。
    未来,除了房企目前存量经营项目外,产业地产、商业地产等建设、运营,才是城市有机更新的重点。毋庸置疑的是,对于房地产行业而言,支柱型产业、高杠杆周转的时代一去不复返了。
    “渐进式更新”和“微更新”成为城市更新关键点。而房企布局城市更新时合作趋势明显,主要表现为以寻找补充自身短板的合作方、引入资金实力强的投资方、有城市更新经验的房企强强联合。

    : u8 L; `; z, l南通0
    头像被屏蔽

    该用户从未签到

    发表于 2021-8-24 10:10 | 显示全部楼层
    提示: 作者被禁止或删除 内容自动屏蔽
    回复 支持 反对

    使用道具 举报

    您需要登录后才可以回帖 登录 | 注册

    本版积分规则

    手机版|无图版|站务联系 | 商务合作 | 平台公约

    信息产业部备案:苏ICP备05014191号-1 经营性ICP许可证:苏B2-20110445 苏公网安备 32060202000307号 © 2001-2019 0513.org All Right Reserved.

    投诉争议 技术支持:第一互联 GMT+8, 2025-12-5 18:08 , Processed in 0.298228 second(s), 12 queries , MemCache On. 站点统计

    快速回复 返回顶部 返回列表