濠滨论坛

点击扫描二维码

查看: 1451|回复: 1

66元一支!爱要不要?钟薛高:一路营销,一路割韭菜

[复制链接]
  • TA的每日心情
    开心
    2014-6-7 16:31
  • 签到天数: 22 天

    [LV.4]偶尔看看III

    发表于 2021-6-20 14:31 | 显示全部楼层 |阅读模式 来自:江苏
    钟薛高的你爱买不买论,堪称最新版的欺客或割韭菜案例。
    从消费者角度看,近年来雪糕价格飞涨,一方面让童年记忆中物美价廉的小布丁等平价雪糕成为历史,一方面也让披着网红外衣的新品雪糕以强势姿态进入消费者视野。
    就后者而言,这种强势既体现在雪糕行业的淘汰率上,也体现在面对消费者的态度和理念上。
    在前一个方面,主要是当前雪糕市场格局正在发生巨变,新品雪糕扮演国货之光崛起。以钟薛高为例,品牌名取自三个中国姓氏,据悉雪糕形象也来自对中国屋檐瓦片的借鉴,无疑迎合了体量越来越庞大的“爱国”青年的脾性。
    在后一个方面,新品雪糕借助高频且精准的营销手段,正在实现对消费者的教育,让他们甘愿或无意识为自己高额的营销成本买单。质言之,它们诸如饥饿营销、文创营销以及社交营营销等手段背后,难掩大肆“割韭菜”的用心。
    1
    钟薛高的成功,是一场针对消费者的教育
    从品牌或者企业角度来说,钟薛高是行业巨变中脱颖而出的黑马。某种意义上讲,在成立的同年,钟薛高就“打败”了老牌巨头哈根达斯。
    当时,在天猫双十一的促销中,钟薛高推出了一款66元的当日限定款雪糕;结果,短短15小时后,钟薛高即告售罄,销量盘居第一。仅此一次,钟薛高同时创下了价格新高;从此,它就开始在高价快车道上表演,“爱买不买”。
    在走红路上,高频且精准的营销可谓功不可没。首先,借助小红书、微博、知乎乃至抖音等社交平台,依托大量KOL发动打卡,带动消费者形成晒单、关注、购买、认同的良性循环。
    必须指出,这些KOL直接在消费者心目中奠定了起步价格和品牌印象,然后配合品牌方饥饿营销,吊足消费者胃口,最终达到营销目的。因此,钟薛高蹿红背后的逻辑是非常自然的。
    其次,树立材料上的品质感或者说高端原料形象,这也是很多消费者愿意买单的重要缘由之一。从钟薛高的宣传来看,多强调天然和健康,比如不添加色素、低糖低脂;等等。
    问题在于,这些宣传在多大程度上是真实的呢?
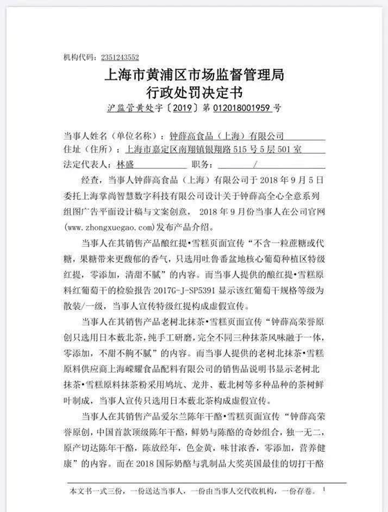
    根据国家企业信用信息公示系统显示,仅2019年,钟薛高就两次因发布虚假广告而被行政处罚。
    就此而言,值得追问的是,如果钟薛高真如它所宣传的那样真材实料且高品质还会被罚款吗?钟薛高的宣传口号是纯奶,产品成分表显示有水,如此堂而皇之究竟底气何在呢?
    最后,钟薛高在斥巨资营销时,请佟丽娅王子文等明星代言,还制造虚假奖项等消息。钟薛高自我宣告获得了国际大奖,但在2018年国际乳酪与乳制品上实际并未得到任何奖项。
    不仅如此,钟薛高所谓全球研发机构联手开发的“仅十台的生产设备制作”也是不实之词。至于宣传中称吐鲁番特级红提,结构被替换成散装,一级葡萄干,更是被市场监管局直接揭穿了。
    2
    实现雪糕自由,抵制“消费者教育”
    这样细数下来,不得不让消费者怀疑,这样高价甚至越卖越贵的雪糕,真的是值得买吗?尤其夸张的是,当消费者还在代替承受价格收割时,品牌方反而不断大声叫苦,极具反讽色彩。
    在《艾问人物》节目中,钟薛高创始人林盛表达了三层意思:首先,自己承认“毛利略高”;其次,毫不掩饰地说:“它就那个价格,你爱要不要。”
    如果其他条件不变,那么没有高价,又何来高毛利呢?最后,“我就算拿成本价卖,甚至倒贴一半价格卖,还是会有人说太贵”,而且“产品成本差不多40块钱”。言下之意是,成本非常高,价格低不下来,干脆卖贵一些!
    钟薛高之所以如此理直气壮,根源在于其借助高频且精准的营销基本完成了消费者教育。
    换言之,它已经对市场完成了洗脑,消费者群体对其接受度变高。在这种情况下,尽管有一批反对者,但是支持者同样众多,甚至在彼此意见对立中反而强化对钟薛高的认同,最终诞生一批死忠。
    与此同时,钟薛高有增无减的营销势头则会进一步实现对自己的美化,将赤裸裸的消费者教育装扮成市场或者消费者选择的结果。
    这意味着,消费者的消费偏好是被品牌宣传塑造出来的,或者说消费者面对营销攻势已经丧失了自主性了。凭此,钟薛高底气十足、明目张胆!
    从2018年建立开始,钟薛高先后接受过真格基金等天使轮融资,天图资本等Pre-A轮融资。今年5月18日,钟薛高则完成了A轮2亿元的融资。
    对钟薛高来说,获得资本不断加持后,即使消费者开始抵制所谓教育,其也足以“硬抗”。正如之前营销或者制造假信息一样,“坦然度过”,并继续说着“你爱买不买”的话。就此而言,品牌方和资本已经形成了围猎同盟。
    3
    捅破这张纸后,钟薛高还能够火多久?
    林盛是做营销出身,这对其推动钟薛高发展是一把利剑。
    除在社交媒体平台上和邀请明星代言进行营销外,钟薛高雪糕品牌还在李佳琦、罗永浩等头部主播的直播间出现,频频蹭关注度。
    钟薛高发展至今,暂且对其负面存而不论的话,从积极角度来看确实有值得关注的一面。
    目前,国内雪糕市场上基本是三分天下又三分天下。首先,是外资品牌、国内头部企业和老牌企业三分天下。
    此外,在此基础上分别诞生了各自范围的头部,外资品牌或者国际品牌中的哈根达斯,国内头部企业中的蒙牛和伊利,以及老牌企业中的宏宝莱。
    这三三格局基本上囊括了国内雪糕市场的高中低端市场,彼此之间竞争十分激烈,且有被刺激而白热化趋势。
    从数据角度来看,2021年国内冰淇淋市场规模预计达到1600亿元。在此刺激下,雪糕市场成为诸多品牌厮杀的红海,内卷不断加深。
    抛开消费端的价格不断拔高,在品牌端除了不停加码的流量营销竞争外,还在诸如口味或材质、花哨包装、文创营销上均展开了激烈竞争。
    在口味方面,出现了蛋黄、榴莲乃至臭豆腐等极品品类;在包装上,例如钟薛高的屋檐瓦片造型,回字花纹等展示;在文创上则有故宫雪糕、西安城墙雪糕,等等;各方品牌甚至到了无所不用其极的地步,纷纷只求用抢险高价收割一波利益,而不管消费者端的“雪糕自由”。
    直白的讲,消费者不只是在为品牌的高额营销费用买单,同时也在为其相互内卷而买单。
    对钟薛高来说,当你爱不买论出来,其实剩下的就都是赤裸裸的资本利益了。
    在这个意义上讲,不管是包装成“天然和健康”也好,还是装扮成“全球研发机构联手开发的仅十台的生产设备制作”产品也好,亦或被渲染塑造成“国货之光”也罢,都被转嫁成消费者不可也不应承受之重。
    一旦消费者认识到这点,那么钟薛高的“良性循环”将被打破,能火多久就变成没有答案的问题了。毕竟,企业品牌在根本上是消费者长期自主选择的结果,而不是被教育被塑造的现象。

    南通0
    头像被屏蔽

    该用户从未签到

    发表于 2021-6-21 10:27 | 显示全部楼层 来自:江苏
    提示: 作者被禁止或删除 内容自动屏蔽
    回复 支持 反对

    使用道具 举报

    您需要登录后才可以回帖 登录 | 注册

    本版积分规则

    手机版|无图版|站务联系 | 商务合作 | 平台公约

    信息产业部备案:苏ICP备05014191号-1 经营性ICP许可证:苏B2-20110445 苏公网安备 32060202000307号 © 2001-2019 0513.org All Right Reserved.

    投诉争议 技术支持:第一互联 GMT+8, 2025-12-25 16:53 , Processed in 0.289121 second(s), 13 queries , MemCache On. 站点统计

    快速回复 返回顶部 返回列表