濠滨论坛

点击扫描二维码

查看: 458|回复: 1

[装修交流] 49平北欧小户型公寓,榨干每一平空间,挑不出一点毛病

[复制链接]
  • TA的每日心情
    开心
    2014-6-7 16:31
  • 签到天数: 22 天

    [LV.4]偶尔看看III

    发表于 2021-5-19 10:13 | 显示全部楼层 |阅读模式
    小户型真是让人又爱又恨,爱的是经济压力小有了喘息的机会,恨的是空间小装修很头疼。在有限的空间里,对于装修风格和家具选择,都有很大的局限性。但是设计合理的话,小户型也可以有大作为。接下来分享一套49㎡小户型案例,合理的设计榨干每一平空间,各种功能照样实现,全屋挑不出毛病。
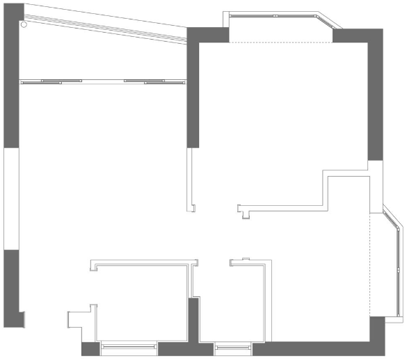
    原户型结构,49㎡的面积,户型相对方正,空间改造灵活性大。要做到小巧精致,满足大量收纳需求。
    装修布置图,对空间进行重组,实现公共区域和私密区。不同的空间呈现不同的效果,满足大量的收纳需求,同时营造出生活情境。
    入户进门做了一些比例调整,右侧靠墙设计一整排收纳柜,提升居家收纳能力。考虑到进门的特殊性,地面采用瓷砖和木地板渐变设计,简洁美观方便清洁。组合式鞋柜设计非巧妙,集换鞋、收纳、挂衣一体,对小户型太合适不过了。
    挂衣区采用洞洞板设计,顶部暗藏灯带日常更便捷。放弃电视安装,收纳柜由进门延伸到客厅。部分开放式设计,打破单调感丰富立面造型。
    半隔断设计,保持空间通透,各自功能区独立。白色为主调提升室内亮度,灰色和原木色辅助,自然素雅整体简约时尚。
    空间重新设计组合,实现公共区域和私密区,通过暗门设计很好的分隔开。沙发和背景墙保持色调一致,提升整体质感。沙发墙延伸做隔断柜,增加收纳避免直接砌墙。
    开放式厨房设计,保持空间通透开阔,同时增加互动体验。地砖和木地板渐变设计,保证厨房使用便利。
    集成灶美观,吸附油烟效果好。手扫感应灯方便开关,同时提高台面亮度。
    吧台与橱柜结合设计,整体效果不错很有时尚感, 方便交流也不忘居家收纳。
    卧室卫生间,黑色玻璃盒子设计,强化区域界线,半透明也提供视线交流的可能性,同时也让卫生间增添了一抹神秘感和情调。
    卫生间改造后足有5㎡,四个功能合理分配,满足日常生活需求。
    马赛克对于这样的龙头安装要求非常高,需要提前规划好尺寸,保证最后装修严丝合缝。
    卧室不买床,设计台阶式榻榻米,兼顾美观和收纳。
    增加线条灯带,暖色的光源,营造温馨氛围。左侧一整排的收纳,不用担心衣物收纳问题。
    书房设计一体式写字台,一直延伸与床头柜连接,保持卧室与书房的统一协调。阳光透过百叶帘,为书房增添了一丝丝温暖。

    8 {6 ~' m5 H- {; u* W  D+ E南通0
    头像被屏蔽

    该用户从未签到

    发表于 2021-5-21 11:02 | 显示全部楼层
    提示: 作者被禁止或删除 内容自动屏蔽
    回复 支持 反对

    使用道具 举报

    您需要登录后才可以回帖 登录 | 注册

    本版积分规则

    手机版|无图版|站务联系 | 商务合作 | 平台公约

    信息产业部备案:苏ICP备05014191号-1 经营性ICP许可证:苏B2-20110445 苏公网安备 32060202000307号 © 2001-2019 0513.org All Right Reserved.

    投诉争议 技术支持:第一互联 GMT+8, 2025-12-11 01:51 , Processed in 0.310512 second(s), 12 queries , MemCache On. 站点统计

    快速回复 返回顶部 返回列表