濠滨论坛

点击扫描二维码

查看: 503|回复: 0

权威发布!如皋市最新新冠病毒疫苗接种点公布!快看看哪个距离你最近?

[复制链接]

该用户从未签到

发表于 2021-3-31 10:18 | 显示全部楼层 |阅读模式 来自:江苏
目前,我市正按照国家、省市要求
做好重点人群的
新冠病毒疫苗接种工作
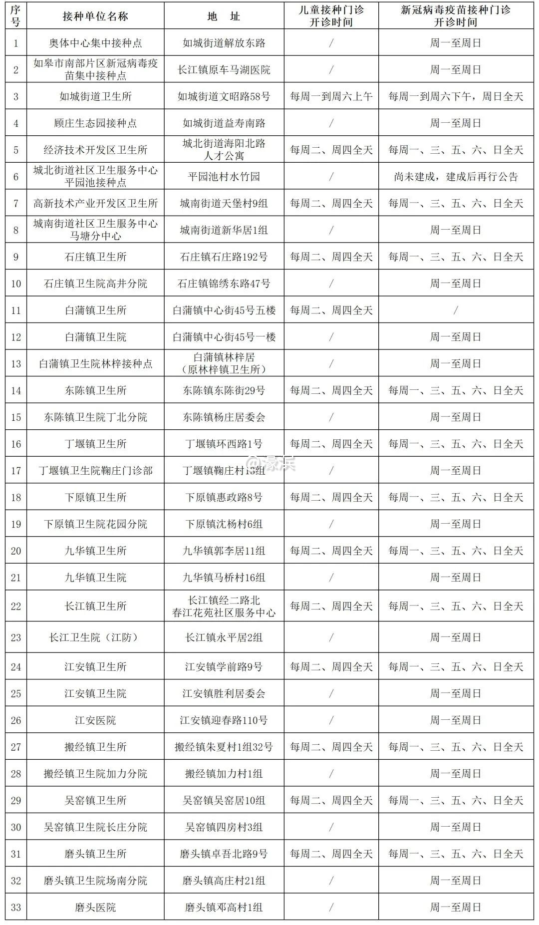
现阶段承担重点人群新冠病毒疫苗接种任务的接种点设在各镇(区、街道)卫生院(社区卫生服务中心)、卫生所、部分二级医院,以及经卫生健康主管部门评估增设的临时集中接种点和流动接种点,请广大市民放心选择。
如皋市新冠病毒疫苗
接种点设置情况一览表
微信图片_20210331101740.jpg
南通0
您需要登录后才可以回帖 登录 | 注册

本版积分规则

手机版|无图版|站务联系 | 商务合作 | 平台公约

信息产业部备案:苏ICP备05014191号-1 经营性ICP许可证:苏B2-20110445 苏公网安备 32060202000307号 © 2001-2019 0513.org All Right Reserved.

投诉争议 技术支持:第一互联 GMT+8, 2025-12-26 22:58 , Processed in 0.133558 second(s), 13 queries , MemCache On. 站点统计

快速回复 返回顶部 返回列表