濠滨论坛

点击扫描二维码

查看: 73848|回复: 1

[健康知识] 女孩被自家狗咬伤后脑死亡!这些狂犬病常识请一定要收好

[复制链接]
  • TA的每日心情
    开心
    2014-6-7 16:31
  • 签到天数: 22 天

    [LV.4]偶尔看看III

    发表于 2020-12-15 13:53 | 显示全部楼层 |阅读模式
    01
    姐姐未打狂犬病疫苗脑死亡
    弟弟暂无大碍
    谁也想不到,被自家狗咬到,竟然也会这么严重。
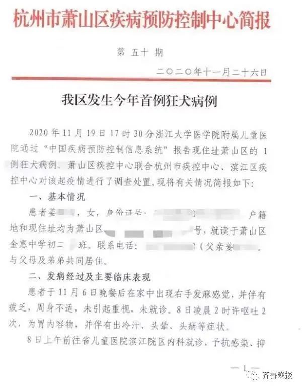
    近日,杭州市萧山区疾控中心发布了这样一则简报:
    据了解,女孩现已处于脑死亡状态,虽然家属仍未放弃,但是凶多吉少啊!
    今年5月他们从朋友处带回一只小狗饲养,9月该犬曾咬伤姜某弟弟(及时注射狂犬病疫苗),姜某曾向家长说起自己在7月也曾被该犬伤过,但未被重视,故未处理伤口,未就诊,未注射狂犬病疫苗。家属称该犬未注射过狂犬病疫苗,无异常表现,姜某发病后该犬已被丢弃,现不知去向。
    这件事也引发网友热议:
    @李晖家:看N多的评论,不是这家父母不重视,而是这个女的7月份被咬没有及时说,等她弟弟9月份被咬后再说,她父母以为2个多月了没事就不管了。(她父母对狂犬病的了解不够)。为了省几百块钱导致现在几乎倾家荡产的给女儿治疗,这不可能是所谓不管。
    @萌青子:划重点:9月弟弟被咬伤后注射疫苗。此时女孩跟父母说自己7月也曾被咬伤。因此未予以重视。
    @今天要努力学习ya:小时候被猫抓了不敢告诉爸爸妈妈,怕给他们添麻烦,也怕挨骂,整天担心得狂犬病死掉
    @有我安琪拉安排不了的蓝爸爸:等会,这个发病的狗被丢弃了啊啊啊!这是个隐患啊没人注意吗?建议有关部门追踪一下啊,这狗不处理后续传染给别的或者咬到别人咋整啊?
    @快乐如果的地盘:因为咬狗笼将前一只捡的流浪狗丢弃,因为咬人将后面这只很有可能携带狂犬病毒的狗也丢弃了,均不知去向。两只都没打疫苗,其中之一必携带狂犬病毒,甚至可能两只都携带
    @听弦777:首先咬两个小孩的不可能是同一只狗,唾液有狂犬病毒的病犬活不过两周。小女孩7月被咬第一次,2个月后才告诉家长,没有条件观察狗的情况下,的确应该打疫苗;家长可能觉得两个月都过去了,没事才没打,弟弟是立马告诉家长,所以给打了
    2019年2月,9岁的小楠(化名)在被狗舔舐之后,仅仅过了40天,竟突然死亡。死亡原因也是狂犬病!
    小楠的爷爷说,2018年5、6月份期间,小楠在曾祖父家逗小狗时曾被小狗抓伤,但这次没有告诉家人。
    2018年12月30日,小楠在和另一条小狗玩耍时,小狗舔舐了他的手,而恰巧被舔舐的地方有一个伤口,这两次暴露家长均不知情,也没到疾控部门进行处置。
    2月7日,小楠陆续出现怕风、怕水、怕光、怕声等症状。
    2月10日,孩子症状加重,出现双上肢麻木,伴有躁狂、兴奋、四肢痉挛。随后小楠被送到新乡医学院第一附属医院就诊,医院诊断为狂犬病。虽经全力抢救,但小楠还是在2月12日不幸身亡。
    02
    发病后无药可治,
    医生称死亡率百分之百
    发病后住院期间,小楠曾向医生描述了发病初期的感受:最开始感觉从食指伤口处有蚂蚁在向上爬,喝水时有被人卡住喉咙般的感觉,有人从身边走过带起的微风就感觉害怕。医生讲,小楠表现出的正是狂犬病典型的恐风、恐水症状。
    “狂犬病的潜伏期一般为1~3个月,发病前无任何症状,期内无任何诊断方法,从发病到死亡一般不超过6天,死亡率100%。”医生告诉记者,病毒会延神经从伤口处向大脑蔓延,病毒进入大脑后半个小时,病人即会死亡。
    “病人一旦进入狂躁期,任何人和他接触都有危险,他会攻击人。”
    医生还向记者讲述了他接触过的一个成年人病号,最后要求医生将他锁进病房,以免伤害到其他人,狂躁过后走向死亡。
    “目前没有任何医疗手段,只能眼睁睁看着病人死亡。”
    经医生的一番话,各位应该已经跟柚子一样深深的感觉到狂犬病到底有多么的恐怖了吧!
    据调查数据显示:
    全球每10分钟就有1人死于此病,每年全球死于狂犬病的人近6万!
    虽然目前狂犬病尚无有效的药物治疗,但出于人道主义考虑,减轻病人痛苦、使病人不至于过度狂躁,可以使用对症的药物治疗,如镇静剂安定、苯巴比妥等。
    另一方面,在有些地方,确实有把其它可以治疗好的疾病误诊为狂犬病,导致病人家属认为狂犬病治不好而放弃治疗、白白丢了性命,所以尽力治疗病人有可能挽救被误诊的病人。
    下面是一个关于狂犬病的视频,大家可以了解一下:
    狂犬病杀死人的过程,这就是一场生化危机!
    自动播放3 f+ W8 j& ]4 w  j& p
    1 F9 H& e$ W; n% j

    + }/ W* A# d# ?" ^2 h: V7 s* Q
    $ t8 D3 N6 @8 u! l$ Z8 A3 o+ E02:28$ _7 @1 d9 O3 N  m1 i9 n; W
    & ]0 ^1 A& K8 A  t1 ?6 ~

    6 m) N, e" q0 w% ~8 z
    , V- }0 P3 t/ a  E% f0 Y+ x. Q6 E- l5 ^) Q, o: S: N# V4 k/ h, Q3 u" X

    ( x$ B7 X. [& u6 ^  b  c
    那么,人是如何感染狂犬病的?只有被咬伤才会染病?什么情况下要打狂犬疫苗?
    03
    人是如何感染狂犬病的?
    人感染狂犬病的途径主要有 3 种:
    (1)被患狂犬病的动物咬伤、抓伤;
    (2)粘膜、破损的皮肤或开放性伤口被患狂犬病的动物舔舐或被狂犬病病毒污染;狂犬病病毒是不能侵入完整的皮肤的;
    (3)移植了狂犬病病人的器官或组织。
    在我国,绝大多数的人狂犬病病例都是被感染了狂犬病病毒的狗咬伤所致。近年来,也出现了通过移植狂犬病病人的器官或组织而感染的病例。
    04
    狂犬病潜伏期有多久?
    人的狂犬病潜伏期从 5 天至数年(通常 2~3 个月,极少超过 1 年)都有,潜伏期长短与病毒的毒力、侵入部位的神经分布等因素相关。
    病毒数量越多、毒力越强、侵入部位神经越丰富、越靠近中枢神经系统,潜伏期就越短。
    而事件中的小楠从被狗舔伤口到病发身亡也就40天,可见,一旦人体受到病毒入侵,留给病人救治的时间就真的不多了。
    05
    如何判断是否需要接种
    狂犬病疫苗?
    特别提醒注意:
    当判定为 Ⅱ 级接触者且免疫功能低下的,或者 Ⅱ 级暴露位于头面部且致伤动物不能确定健康时,应当立刻处理伤口并注射狂犬病被动免疫制剂(即狂犬病免疫球蛋白)。
    而且,根据中国 CDC 的《狂犬病暴露预防处置工作规范》,注射部位如解剖学结构可行,应当按照计算剂量将被动免疫制剂全部浸润注射到伤口周围,所有伤口无论大小均应当进行浸润注射。使抗体浸润到组织中,以中和病毒。
    对于粘膜暴露者,应当将被动免疫制剂滴/涂在粘膜上。如果解剖学结构允许,也可进行局部浸润注射。剩余被动免疫制剂参照前述方法进行肌肉注射。
    06
    被咬后伤口应该怎么处理?
    1. 冲洗伤口
    使用 20% 的肥皂水(或者其他弱碱性清洁剂)和一定压力的流动清水(自来水)彻底冲洗所有咬伤和抓伤处,较深伤口用注射器或者高压脉冲器械伸入伤口深部进行灌注清洗,冲洗至少 15 分钟。
    2. 消毒和清创伤口
    用 2%~3% 碘酒(碘伏)或者 75% 酒精涂擦伤口。尽可能的清除伤口内的淤血、凝血块、碎烂失活的、可能被狂犬病病毒污染的组织。
    3. 根据暴露情况注射狂犬病被动免疫制剂
    在伤口周围浸润注射狂犬病被动免疫制剂。对于粘膜暴露者,应当将被动免疫制剂滴/涂在粘膜上。
    4. 缝合或包扎伤口
    伤口轻微时,可不缝合,也可不包扎,可用透气性敷料覆盖创面。伤口较大或者面部重伤影响面容或者功能时,确需缝合的,在完成清创消毒、注射狂犬病被动免疫制剂后,数小时后(不少于 2 小时)再缝合和包扎;伤口深而大者应当放置引流条。
    5. 接种人用狂犬病疫苗
    按照 4 针法(2-1-1,第 0 天、7 天、21 天)或 5 针法(第 0 天、3 天、7 天、14 天、28 天)程序接种人用狂犬病疫苗。
    07
    为什么少数人打了狂犬病疫苗,
    还会病发死亡?
    少数人被咬伤后打了疫苗也患病死亡,这是因为疫苗不可能保证 100% 有效。此外还可能与如下因素有关:
    1.咬伤当时没有及时、有效、正确地处理伤口;
    2.严重咬伤者没有按要求使用抗血清或者使用时间太晚;
    3.疫苗接种方法不当;
    4.疫苗质量有问题;
    5.接种后大量饮酒、喝浓茶或吃刺激性食物,使用某些药物,如激素、环磷酰胺等免疫制剂和氯喹等,可能会降低疫苗效果,以及从事剧烈运动、过度疲劳;某些人免疫反应迟缓、有免疫缺陷,使用免疫抑制剂,患有恶性肿瘤、肝硬化、情绪不稳等;
    6.疫苗株与流行株不完全一致。
    呼吁所有的家长,请反复告诉孩子:被狗咬伤后一定要尽快告诉家长,及时接种狂犬病疫苗,以免悲剧发生,追悔莫及!

    " D* g# U9 w# m' |南通0
    头像被屏蔽

    该用户从未签到

    发表于 2020-12-16 10:04 | 显示全部楼层
    提示: 作者被禁止或删除 内容自动屏蔽
    回复 支持 反对

    使用道具 举报

    您需要登录后才可以回帖 登录 | 注册

    本版积分规则

    手机版|无图版|站务联系 | 商务合作 | 平台公约

    信息产业部备案:苏ICP备05014191号-1 经营性ICP许可证:苏B2-20110445 苏公网安备 32060202000307号 © 2001-2019 0513.org All Right Reserved.

    投诉争议 技术支持:第一互联 GMT+8, 2025-12-5 20:43 , Processed in 0.361146 second(s), 12 queries , MemCache On. 站点统计

    快速回复 返回顶部 返回列表