濠滨论坛

点击扫描二维码

查看: 3666|回复: 0

南通市疾控中心:“三减三健”之健康口腔、健康体重、健康骨骼核心信息(3)

[复制链接]

该用户从未签到

发表于 2020-9-14 19:47 | 显示全部楼层 |阅读模式 来自:江苏
打卡第三期
“三减三健”核心知识学起来!

这一期来详细学习“三减三健”里大家最关心的健康体重核心知识点,接下来你将看到:

1. 什么是健康体重;
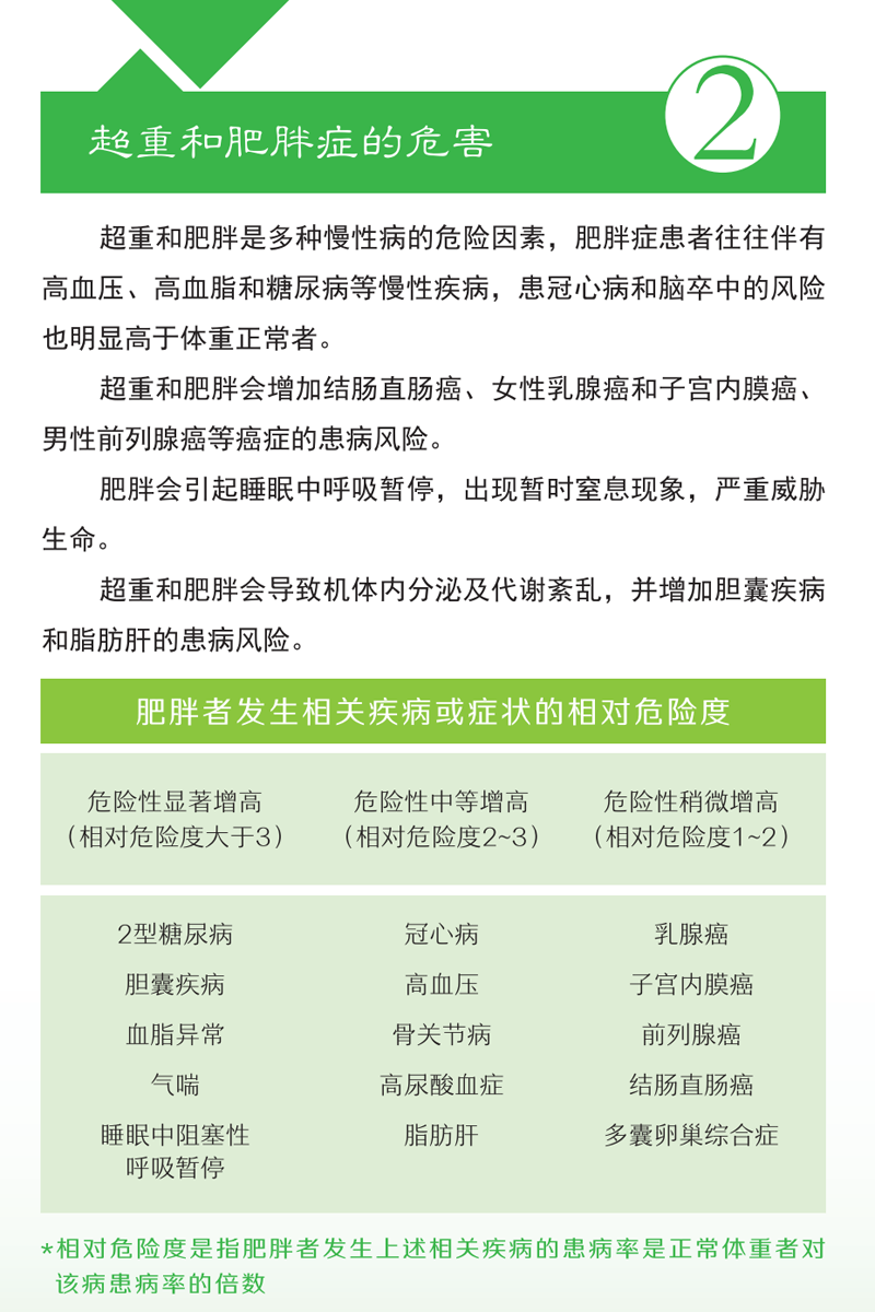
2. 超重和肥胖症的危害 ;
3. 吃动平衡是保持健康体重的关键 ;
4. 健康饮食要点;
5. 食不过量小窍门 ;
6. 不同能量需要水平建议的食物量;
7. 如何估算各类食物的重量;
8. 有益健康的身体活动量;
9. 选择有益健康身体活动量的原则;
10. 不同运动项目运动30分钟消耗的能量;
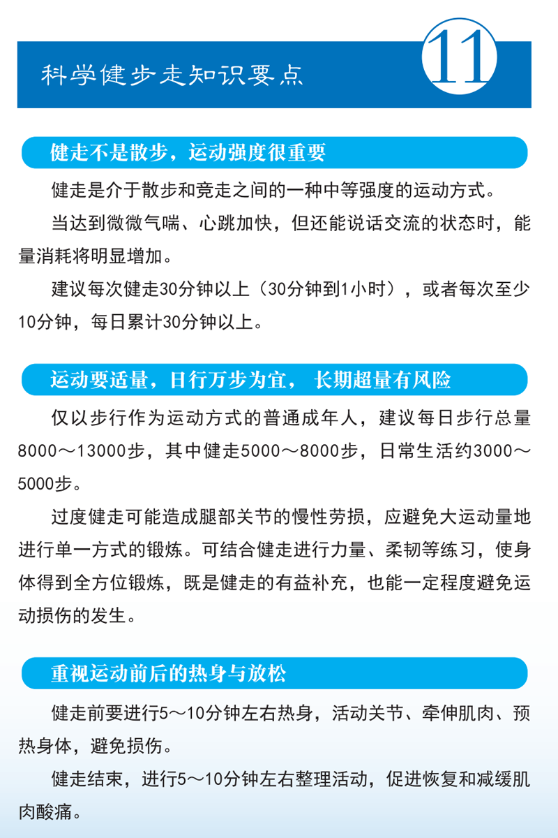
11. 科学健步走知识要点;
12. 不同人群保持健康体重建议。

核心知识点

a7423f0bbf5441bd552a41e770612f12.jpg 5af46255e2f456ae25f01916e3c3e545.jpg 3a2b36b2344ff643b2df490a4744d80f.jpg 765da608c1a21ecaa588511123b195e7.jpg b408da337ccf999c0cb05b8d24a2e611.jpg 87ce8239bd13d4434f8a348127ef1e10.jpg 83f23cdc9bacf278c033ed5ba0a0f905.jpg c94c9bbf75a3ea3a4f59230ea5c50a7e.jpg 2f4bb6ff4ce39030fc4013a38966a6a8.jpg 8739db978203fffc65d28b5397a109a3.jpg d512869d96187c7849159e40ce607fe5.jpg 8d0892cf7eb59e380e85cd2712365895.jpg 8ac1eb24a134a1bb9af6730b48a45b14.jpg d688ef9aef4507bbd233d05936fe4ce7.jpg e4f7e083adc40ce8a8d2d3ab2ab1731a.jpg ​

超详实,有木有!


* 部分图片来源网络,非商业用途,仅作为科普传播素材。若有侵权,请联系删除。*
来源:江苏疾控(微信号:jscdcwx)
南通0
您需要登录后才可以回帖 登录 | 注册

本版积分规则

手机版|无图版|站务联系 | 商务合作 | 平台公约

信息产业部备案:苏ICP备05014191号-1 经营性ICP许可证:苏B2-20110445 苏公网安备 32060202000307号 © 2001-2019 0513.org All Right Reserved.

投诉争议 技术支持:第一互联 GMT+8, 2025-12-29 19:22 , Processed in 0.165038 second(s), 14 queries , MemCache On. 站点统计

快速回复 返回顶部 返回列表