濠滨论坛

点击扫描二维码

查看: 52464|回复: 37

[新闻快讯] 南京一中在家长的努力下,开始走向县区教学模式,还是南京人牛啊

[复制链接]

该用户从未签到

发表于 2020-8-1 09:55 | 显示全部楼层 |阅读模式 来自:江苏
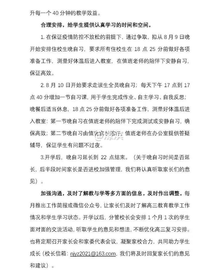
333333.jpg 南通0

该用户从未签到

发表于 2020-8-1 10:01 来自手机WAP | 显示全部楼层 来自:江苏
南京一中三年前就向海安中学取经,貌似收效甚微
回复 支持 4 反对 0

使用道具 举报

该用户从未签到

 楼主| 发表于 2020-8-1 10:06 | 显示全部楼层 来自:江苏
近日,南京一中正式发布《告2021届高三家长书》,对家长围堵学校、要求校长“下课”一事进行了间接回应。今年高考分数公布后,南京一中校长被该校高一、高二学生家长点名批评,众多家长冒雨围堵在校门口,手举“一中不行”“校长下课”等抗议标语,理由是该校2020年的高考成绩不甚理想。

这些家长称,2017年南京一中中考录取成绩为631分,位居全市第三,但在2020年高考中,仅有20人达到400分以上(江苏省高考满分为480分)。反观南京市第二十九中学,2017年中考录取分数只有589分,但在2020年高考中达到400分以上的高达68人,一本率也超过了南京一中。和很多当年录取分数不如南京一中高的中学相比,南京一中在高分考生人数上明显落后。

此次矛头指向的南京一中校长尤小平,其实有着颇为辉煌的履历。他是江苏省数学特级教师,也曾担任金陵中学、南师大附中等著名中学的领导职务。按照一些家长的说法,这次尤小平被抗议反对的原因,就是因为他搞素质教育,不抓学习,轻视高考。

在相关回应中,学校说明学校整体成绩还是很好的,但也承认高分考生较少。对此,学校推出了一系列改进措施,包括研究新高考,做好明年新高考应对;加强对学生学习的要求与管理,比如延长晚自习到十点;加强尖子生培优,比如分层教学,组建尖子生团队等等。总结来说,就是加强孩子的学习,争取创造机会,让更多学生考上好大学。

在某种程度上,学校的回应是对抗议家长意见的接受,但是其中的一些做法表现出了明显追求升学率的倾向,显然与现在教育部门的要求相背离。正因如此,一些专家批评这是素质教育向应试教育低头。我相信,此事中最受煎熬的还是校长尤小平:如果自己的做法错了,究竟是错在哪里?如果没有错,又为何会引发家长的激烈反对?尤校长面临的问题,几乎是所有中学校长都面临的两难:中学到底应多鼓励学生全面发展还是以分数为主?

很多人可能会说,分数与全面发展并不矛盾。的确,总体上这个观点是对的,分数也是综合素质中很重要的一部分,综合素质的提高并不必然会影响应试考试的表现。我曾经见过一个优秀的孩子,高考分数位列全市前几名,同时并行申请美国大学,SAT(学术能力评估测试,俗称美国高考)考了满分,当年还拿到了包括普林斯顿在内的3所著名美国高校的录取通知书。

但从微观上看,二者的确是矛盾的。第一,极其优秀的孩子是少数,大多数孩子的精力都是有限的。第二,在目前的高考中,考试内容与形式相对固化,处于同一层次的同学,是否专心复习,在分数表现上的确会有区别。第三,高考分数的区分度越来越低,尤其是在高分区,分数的竞争日渐白热化,甚至到了“分分必争”的程度。于是,本来理论上不应该矛盾的东西,现实中的确产生了较为明显的冲突。

理论上,抗议家长的行为似乎有悖于素质教育的初衷,但是在目前许多招聘单位只招收名校学生的情况下,家长又怎能轻言放弃对分数与名校的追求呢?

可见在此事上,要理性思考和反思的不应只是家长、校长和老师,更应该是教育管理部门和专家。如何给学生更加宽松的学习环境,让他们有更多空间去探索自我、实现全面发展,才是真正需要解决的问题。

来源:中国青年报客户端

点评

二十年前,上海建平中学搞素质教育,三年后,冯校长下课了。家长们说:上高中,目的就要上大学,上好大学!这就是“办人民满意的教育”结果  发表于 2020-8-1 16:52
回复 支持 1 反对 0

使用道具 举报

该用户从未签到

发表于 2020-8-1 10:37 | 显示全部楼层 来自:江苏
如人 发表于 2020-8-1 10:01
南京一中三年前就向海安中学取经,貌似收效甚微

收效甚微?
已经比南通一中强了吧
回复 支持 3 反对 0

使用道具 举报

发表于 2020-8-1 11:11 来自手机微信 | 显示全部楼层 来自:陕西
提示: 作者被禁止或删除 内容自动屏蔽
回复 支持 3 反对 0

使用道具 举报

  • TA的每日心情
    开心
    2014-10-30 15:40
  • 签到天数: 3 天

    [LV.2]偶尔看看I

    发表于 2020-8-1 11:20 来自手机客户端 | 显示全部楼层 来自:江苏
    **** 作者被禁止或删除 内容自动屏蔽 ****

    叫自己孩子努力去!
    回复 支持 1 反对 0

    使用道具 举报

    该用户从未签到

    发表于 2020-8-1 11:45 来自手机WAP | 显示全部楼层 来自:江苏
    什么叫“办人民满意教育”?要人民满意,才是人民满意的教育;要家长满意,才是人家满意的教育。家长看什么?看分数,看录取学校,看录取率,而不是看所谓素质教育。
    回复 支持 1 反对 0

    使用道具 举报

  • TA的每日心情
    开心
    2016-9-13 12:16
  • 签到天数: 1 天

    [LV.1]初来乍到

    发表于 2020-8-1 11:52 | 显示全部楼层 来自:江苏
    在南通,反对学校按照县中模式来办学的,少数是个别脑子有问题的家长,绝大部分都是各种脑子精明的不行的打着家长名号的课外辅导机构,这群课外辅导势力很大很深的
    回复 支持 17 反对 0

    使用道具 举报

    匿名
    发表于 2020-8-1 12:28 | 显示全部楼层 来自:江苏
    提示: 作者被禁止或删除 内容自动屏蔽
    回复 支持 2 反对 0

    使用道具 举报

    该用户从未签到

    发表于 2020-8-1 12:34 来自手机客户端 | 显示全部楼层 来自:江苏
    **** 作者被禁止或删除 内容自动屏蔽 ****

    你娃中考考几分?
    回复 支持 1 反对 0

    使用道具 举报

    该用户从未签到

    发表于 2020-8-1 13:15 来自手机WAP | 显示全部楼层 来自:江苏
    南通一中曾经历史上出过三个状元,南通的老八所,现在没落到大市前10都没有了,一味的强调生源问题就是推卸责任,自己拿的生源差吗?这些孩子交给海门如皋如东海安中学会比白浦差?不去找自身的原因把责任扔给生源?如东的生源在县中最差了,不一样高考很好?一中生源里至少一半孩子能达如东分数线,高考考成这样能叫喜报?
    回复 支持 9 反对 0

    使用道具 举报

    该用户从未签到

    发表于 2020-8-1 13:16 来自手机客户端 | 显示全部楼层 来自:江苏
    南通真好 发表于 2020-08-01 10:37
    收效甚微?
    已经比南通一中强了吧

    生源南京一中好
    回复 支持 1 反对 1

    使用道具 举报

    该用户从未签到

    发表于 2020-8-1 13:24 来自手机客户端 | 显示全部楼层 来自:江苏

    南京一中以前名气不会大于南通一中。南通一中历史上往前推20年,没一个县中觉得他不是一个层次的。现在连二线高中都不觉得他是领头羊了,生源上比以前是差一点,但是生源绝不是那么不堪。你家孩子考取了一中?
    回复 支持 1 反对 0

    使用道具 举报

    该用户从未签到

    发表于 2020-8-1 15:29 | 显示全部楼层 来自:江苏
          默默点个赞!
    回复 支持 反对

    使用道具 举报

    该用户从未签到

    发表于 2020-8-1 15:35 来自手机客户端 | 显示全部楼层 来自:江苏
    Nthonda 发表于 2020-08-01 13:24
    南京一中以前名气不会大于南通一中。南通一中历史上往前推20年,没一个县中觉得他不是一个层次的。现在连二线高中都不觉得他是领头羊了,生源上比以前是差一点,但是生源绝不是那么不堪。你家孩子考取了一中?

    今年中考分数线663继续领跑二类学校
    回复 支持 反对

    使用道具 举报

    该用户从未签到

    发表于 2020-8-1 15:37 来自手机客户端 | 显示全部楼层 来自:江苏
    Nthonda 发表于 2020-08-01 13:24
    南京一中以前名气不会大于南通一中。南通一中历史上往前推20年,没一个县中觉得他不是一个层次的。现在连二线高中都不觉得他是领头羊了,生源上比以前是差一点,但是生源绝不是那么不堪。你家孩子考取了一中?

    有人在那边上过     一中我只知道出过状元    难道以前和通中平起平坐?
    回复 支持 反对

    使用道具 举报

    该用户从未签到

    发表于 2020-8-1 15:45 来自手机客户端 | 显示全部楼层 来自:江苏 移动/数据上网公共出口
    一中也难啊,暑假要补课跳出来反对的人不少
    回复 支持 1 反对 0

    使用道具 举报

    该用户从未签到

    发表于 2020-8-1 15:46 来自手机客户端 | 显示全部楼层 来自:江苏
    南通做不到。就算是小学课后延长服务都不能顺畅推行。因为有人立刻就不同意
    回复 支持 1 反对 0

    使用道具 举报

    该用户从未签到

    发表于 2020-8-1 16:04 | 显示全部楼层 来自:江苏

    何以见得????
    回复 支持 反对

    使用道具 举报

    该用户从未签到

    发表于 2020-8-1 16:55 来自手机客户端 | 显示全部楼层 来自:江苏
    这年头还在用素质教育忽悠人,国外的经验阶层是让自己的子女上准军事化管理的贵族学校的,他们也要考试看绩点的,还有县中模式不是那么好学的,只刷题没用的
    回复 支持 反对

    使用道具 举报

    该用户从未签到

    发表于 2020-8-1 16:56 来自手机客户端 | 显示全部楼层 来自:江苏
    搞成了啊,南京市民心好奇
    回复 支持 反对

    使用道具 举报

    该用户从未签到

    发表于 2020-8-1 17:01 来自手机WAP | 显示全部楼层 来自:江苏
    希望全省全国严格统一执行素质教育,切实减轻学生负担。县区模式不可取,应该全社会共同抵制和废除。
    回复 支持 反对

    使用道具 举报

    该用户从未签到

    发表于 2020-8-1 18:38 来自手机客户端 | 显示全部楼层 来自:江苏
    南通张轩 发表于 2020-08-01 15:37
    有人在那边上过     一中我只知道出过状元    难道以前和通中平起平坐?

    以前就是平起平坐,八十年代小升初全市统考,以和平桥为界,西边的优质生源去一中,东边去通中。

    九十年代中考两校录取线基本相同,有时会有分把来去。

    高考结束摽着放红榜,红纸毛笔字那种,市民在两校门前看榜也是一种消遣。
    回复 支持 反对

    使用道具 举报

    该用户从未签到

    发表于 2020-8-1 18:54 来自手机客户端 | 显示全部楼层 来自:江苏
    xsqtcm 发表于 2020-08-01 17:01
    希望全省全国严格统一执行素质教育,切实减轻学生负担。县区模式不可取,应该全社会共同抵制和废除。

    少时不努力,老了再后悔?
    回复 支持 反对

    使用道具 举报

    您需要登录后才可以回帖 登录 | 注册

    本版积分规则

    手机版|无图版|站务联系 | 商务合作 | 平台公约

    信息产业部备案:苏ICP备05014191号-1 经营性ICP许可证:苏B2-20110445 苏公网安备 32060202000307号 © 2001-2019 0513.org All Right Reserved.

    投诉争议 技术支持:第一互联 GMT+8, 2025-12-19 00:45 , Processed in 0.296544 second(s), 30 queries , MemCache On. 站点统计

    快速回复 返回顶部 返回列表