濠滨论坛

点击扫描二维码

查看: 19840|回复: 20

[随便港港] 崇川区到海门区的三条公交线路什么时候开通啊?

[复制链接]

该用户从未签到

发表于 2020-7-31 14:55 | 显示全部楼层 |阅读模式 来自:江苏
前不久有网友咨询南通市交通运输局,答复是尽快开通崇川区到海门区的三条线路公交车,那为什么至今还不开通啊?南通0

该用户从未签到

发表于 2020-7-31 15:20 来自手机客户端 | 显示全部楼层 来自:江苏
耐心等待,今年不开,明年开,明年不开后年开。
回复 支持 反对

使用道具 举报

该用户从未签到

发表于 2020-7-31 15:20 来自手机客户端 | 显示全部楼层 来自:江苏
正式挂牌并区才几天,不用那么着急吧,总是需要点时间的,动作已经挺快了!
回复 支持 2 反对 0

使用道具 举报

该用户从未签到

发表于 2020-7-31 15:25 | 显示全部楼层 来自:江苏
公交车的椅子硬邦邦的,有什么好。
回复 支持 反对

使用道具 举报

该用户从未签到

发表于 2020-7-31 15:42 | 显示全部楼层 来自:江苏 移动/数据上网公共出口
先把58路延伸到天补和海门108对接
回复 支持 3 反对 0

使用道具 举报

该用户从未签到

发表于 2020-7-31 15:46 来自手机WAP | 显示全部楼层 来自:江苏
nttz0513 发表于 2020-7-31 15:42
先把58路延伸到天补和海门108对接

这个可以有
回复 支持 反对

使用道具 举报

该用户从未签到

发表于 2020-7-31 15:49 来自手机客户端 | 显示全部楼层 来自:江苏
613和615了解一下,过一点点就到海门区了
回复 支持 反对

使用道具 举报

该用户从未签到

发表于 2020-7-31 15:54 来自手机WAP | 显示全部楼层 来自:江苏
避暑山庄 发表于 2020-7-31 15:49
613和615了解一下,过一点点就到海门区了

其实可以从张芝山开通一条到海门市区的公交线路,这儿正好有48,272,616,619,623路公交车经过,从崇川区或者通州区都有公交线路汇聚在此地,公交公司可以考虑一下
回复 支持 反对

使用道具 举报

该用户从未签到

发表于 2020-7-31 16:06 | 显示全部楼层 来自:江苏 移动/数据上网公共出口
避暑山庄 发表于 2020-7-31 15:49
613和615了解一下,过一点点就到海门区了

615下来至少要走1公里才能到108站台天补三车路口离站台也就100多米
回复 支持 反对

使用道具 举报

该用户从未签到

发表于 2020-7-31 16:41 来自手机客户端 | 显示全部楼层 来自:江苏
希望615延伸到火车站,然后往东对接海门108路
回复 支持 1 反对 0

使用道具 举报

该用户从未签到

发表于 2020-7-31 22:46 来自手机WAP | 显示全部楼层 来自:江苏
以前通州区是先通公交,再挂牌的,当时只开通了一条60路,后来才有80路、100路……
回复 支持 反对

使用道具 举报

  • TA的每日心情
    开心
    2015-11-20 11:10
  • 签到天数: 5 天

    [LV.2]偶尔看看I

    发表于 2020-8-1 21:02 | 显示全部楼层 来自:江苏
    小行 发表于 2020-7-31 16:41
    希望615延伸到火车站,然后往东对接海门108路

    这一天净折腾公交了
    回复 支持 反对

    使用道具 举报

    该用户从未签到

    发表于 2020-8-1 21:32 | 显示全部楼层 来自:陕西
    支持。就算没人坐 拉椅子也必须尽快开通。让海门百姓有归属感 获得感,加强凝聚力 向心力。这是最起码最基础的政策措施了。不要搞什么半路上 中途对接的。这么大热天,你还想让市民半道上 等转车等个半天 才能到达城区?

    个人建议,海门城区的到站为解放路及附近,崇川城区的到站,中央商务区至少要的,最好为环西广场老城
    回复 支持 2 反对 0

    使用道具 举报

    该用户从未签到

    发表于 2020-8-1 21:54 来自手机WAP | 显示全部楼层 来自:江苏
    崇川区与海门区的东灶港应该有线路,这线路开通必火,带动崇川通州两区去海边游!
    回复 支持 反对

    使用道具 举报

    该用户从未签到

    发表于 2020-8-1 23:09 来自手机WAP | 显示全部楼层 来自:江苏
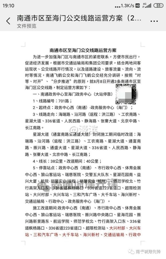
    刚刷到701 702 703 701行政中心到海门行政中心 702东站海门车站直达快车 703东站到四甲
    回复 支持 1 反对 0

    使用道具 举报

  • TA的每日心情
    开心
    2015-8-5 11:41
  • 签到天数: 241 天

    [LV.8]以坛为家I

    发表于 2020-8-2 02:59 | 显示全部楼层 来自:江苏 移动/数据上网公共出口
    通州金沙到海门区接界,何时有公交呢?
    回复 支持 反对

    使用道具 举报

    该用户从未签到

    发表于 2020-8-2 09:00 | 显示全部楼层 来自:陕西
    北大荒人 发表于 2020-8-2 02:59
    通州金沙到海门区接界,何时有公交呢?

    金沙城区到海门城区距离还更近,穿过一个家纺城及附近地区就成,这两城区之间也必须尽快开通公交,哪怕一条线路。这是体现这两个方面军 集团作战 精诚团结的起码需要与要求

    点评

    就是不直通车。现在是大市区与区之间没公交直通也说不运去了  发表于 2020-8-2 11:41

    评分

    参与人数 1经验 +50 收起 理由
    北大荒人 + 50 很给力!

    查看全部评分

    回复 支持 反对

    使用道具 举报

    该用户从未签到

    发表于 2020-8-2 13:41 | 显示全部楼层 来自:江苏
    b13be5dde71190ef3675a789d91b9d16fcfa60e3_副本.jpg
    回复 支持 反对

    使用道具 举报

    该用户从未签到

    发表于 2020-8-2 13:41 | 显示全部楼层 来自:江苏
    4b306709c93d70cf4e749f5befdcd100bba12be3_副本.jpg
    回复 支持 反对

    使用道具 举报

    该用户从未签到

    发表于 2020-8-2 13:51 | 显示全部楼层 来自:江苏
    6668d0160924ab180298d46122fae6cd7a890be3_副本.jpg
    回复 支持 反对

    使用道具 举报

    您需要登录后才可以回帖 登录 | 注册

    本版积分规则

    手机版|无图版|站务联系 | 商务合作 | 平台公约

    信息产业部备案:苏ICP备05014191号-1 经营性ICP许可证:苏B2-20110445 苏公网安备 32060202000307号 © 2001-2019 0513.org All Right Reserved.

    投诉争议 技术支持:第一互联 GMT+8, 2025-12-19 00:45 , Processed in 0.306387 second(s), 20 queries , MemCache On. 站点统计

    快速回复 返回顶部 返回列表