濠滨论坛

点击扫描二维码

查看: 3260|回复: 1

[随便港港] 如皋:​要出梅了!

[复制链接]

该用户从未签到

发表于 2020-7-13 08:29 | 显示全部楼层 |阅读模式
今年的梅雨季有些厉害
自6月9日入梅以来截至今天
已超长待机34天
好消息是
再坚持坚持出梅有望了
据江苏省气象台最新消息↓
江苏有望7月19日左右出梅江苏省气象台首席预报员蒋义芳说
目前来看今年的梅雨季节有望在7月19日左右结束
连绵充足的梅雨哪来的?专家表示很大一部分是今年4月前后赤道中东太平洋海温由“偏高”转为“偏低”使得西太平洋副热带高压的位置变化异常而导致

也有专家分析认为,今年东西伯利亚有个顽固的暖高压,制造了一系列创纪录高温,它和东北冷涡一起把西风带撑大,让副高难以在我国近海北抬,于是副高就赖在了海洋上,北抬越来越不容易。历史上,也曾经出现过类似的天气过程,副高最终8月才北上,8月底才彻底西进。


通俗地说,暖高压和东北冷涡搞了大西风带,把夏季制造高温的副高挡在了海洋上,至今也没法到我国驱散雨带,于是连绵的梅雨带就一直南北摆动,盘亘不退。




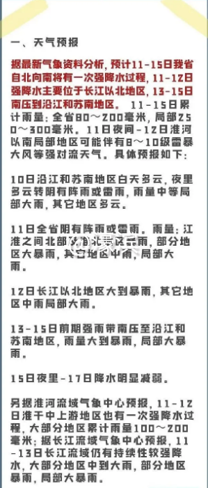
不过未来几天
我们可能要迎来一次较强降水过程
南通气象台发布的
一周天气预报显示
未来几天南通多雨


  



虽然梅姑娘有望在
7月19日左右离开但是别开心得太早
梅姑娘离开后高温天也来了中央气象台的数据显示
南通最高气温可能连续多日在34℃左右

南通0
1594600046(1).jpg
1594600022(1).jpg
1594599941(1).jpg

该用户从未签到

发表于 2020-7-13 08:37 来自手机WAP | 显示全部楼层
南通就如皋出梅吗?
回复 支持 反对

使用道具 举报

您需要登录后才可以回帖 登录 | 注册

本版积分规则

手机版|无图版|站务联系 | 商务合作 | 平台公约

信息产业部备案:苏ICP备05014191号-1 经营性ICP许可证:苏B2-20110445 苏公网安备 32060202000307号 © 2001-2019 0513.org All Right Reserved.

投诉争议 技术支持:第一互联 GMT+8, 2025-12-6 10:38 , Processed in 0.158060 second(s), 12 queries , MemCache On. 站点统计

快速回复 返回顶部 返回列表