濠滨论坛

点击扫描二维码

查看: 114619|回复: 96

[新闻快讯] “商界奇骗”王晓麒:下套国资委 骗走32亿

  [复制链接]

该用户从未签到

发表于 2020-6-25 22:10 | 显示全部楼层 |阅读模式 来自:江苏
所有的骗局的结尾,从一开始就注定了。他骗走了32亿元,还遥控指挥转移走了一台3700万豪车,留给当地政府的不光是一地鸡毛,更多是沉重的教训……


文/商业大咖研究院

6月22日,处于黄梅雨季的上海依然闷热而潮湿,位于上海市北开发区的江苏赛麟办公大楼,一楼展厅临时变成了一个简易的集体接待室。
江苏赛麟副总裁Frank Sterzer在其翻译官的协助下,作为管理层的身份,解答员工问题。因为都没有话筒,站在后排的员工,不时要求他们声音高一点。

沟通会现场,员工们问的频率最高的问题是董事长王晓麟什么时候能回来,但都被Frank Sterzer以“不大清楚”、“去了解之后再给信息”等说法,搪塞过去了。

因为“讲的都是一些没有营养的东西”,沟通会进行途中,不断有人离场。

作为赛麟此刻唯一留在国内的五位高管之一,或许不是Frank在回答上有所保留,而是这些答案已经是其所知道的上限。

在这场资本迷局中,他是整个赛麟唯一还有良心的高管,作为牺牲者,他更比谁都想知道这个远在大洋彼岸的王晓麟怎么就回不来了?

4月27日,一名为“弘法行者”的网友在社交平台上发布《乔宇东致赛麟公司同仁和工会会员的倡议书暨针对赛麟公司公告的回复》,自称受到了赛麟董事长王晓麟的威胁,决定将王晓麟涉嫌犯罪的情况公之于众。

9290afaf1879d982f046f5f304a1d684.jpg


根据举报信中提供的信息,其中最为扎眼的一条便是:王晓麟实际控制的赛麟公司的4个外资企业股东,系以虚假技术出资作价66亿骗得赛麟公司股份,并且存在涉嫌贪污巨额国资的犯罪行为。

公开资料显示,赛麟汽车由美国赛麟国际汽车公司、威蒙汽车工业集团和南通嘉禾等国内多家企业于2009年共同投资成立,注册资本100亿元,总部在江苏如皋市。

天眼查显示,南通嘉禾为江苏赛麟的大股东,以货币认缴方式出资33.4187亿元,持有公司约33.42%的股份,由江苏省如皋市人民政府全资控股。

王晓麟则通过旗下的4家外商投资企业以知识产权作价出资,合计持有约66.58%的股份,成为公司董事长。

由于举报内容涉及到大众的敏感词汇“贪污巨额国资”,一时间,媒体风起云涌,舆论也一边倒向乔东宇。

一天后,远在美国的王晓麟觉察到形势不妙,以公司的名义回应了举报,声称,国资大股东南通嘉禾经过查阅赛麟汽车历年年度审计报告,并未发现及出现乔东宇所列相关举报事项。

然而如此无力且仓促的答复,显然并不能满足受众的好奇心,爆料和猛料从四面八方侵袭而来。随着事情不断发酵,江苏赛麟可能被掏空的传言甚嚣尘上。

按理说,一家公司受到如此“诬告”,董事长必定第一时间站出来攻破谣言以正视听。然而,身为董事长的王晓麟却在两个月后才向全体员工发送了内部信。
5ba4264f7a4dd5c7596edcfc22010649.jpg

彼时,信中不得不承认公司正在面临“资金极为短缺”的情况,“如皋市政府已进行调查”,并且表示如果同国资股东之间不能达成一致的话,“公司将无以为继”。


虽然随后王晓麟又拉着美国赛麟品牌创始人史蒂夫·赛麟与媒体连线做直播,但终究由于缺乏有力的证据,所有的解释都显得苍白无力。
三次隔空对决,直接被乔东宇一句“避重就轻”、“欢迎回国对峙”怼了回去。

如今,深陷经营危机的赛麟汽车已经自救无望,上海分公司被查封,如皋政府或已对赛麟汽车展开了追查“风暴”。

66f58857349ad88839ee8dc8d3d99003.jpg


而依然身在美国的王晓麟面对为什么不回国的质问时,却晒出自己航班被取消的短信,一副委屈状:不是我不想,条件不允许。
问题是,王晓麟要是真想回,会回不来吗?

根据公开资料,王晓麟持的是位于美国华盛顿中国领事馆颁发的中国护照,虽然受到疫情影响,从美国回国有点难,但对于王晓麟而言,无非就是多费点事、票价贵一点而已。

有人曾通过各方渠道查证王晓麟的言论,没想到这一谎言却被无情戳破。

根据美国途风回国机票的负责人的证实,现在(6月22日)下单,就有7月12日洛杉矶出发韩国转机回国的,票价为6.5万元人民币;洛杉矶直飞广州和厦门的11万元人民币。

很难想象,一个常将“拥有一架飞机一辆游艇”挂在嘴上的王晓麟,竟然搞不定一张机票?

耐人寻味的是,除了以王晓麟为首的江苏赛麟高管都在国外,更巧合的是,王晓麟全家都在美国。

鉴于新冠疫情的全球大爆发和黑人弗洛伊德事件引发的大暴乱,毫不夸张的讲,中国是全球防控疫情做的最好和最安全的国家之一,无数留学生、外籍华人都变着法想回到国内,而王晓麟却变着法的想逃离这片净土。

答案只有一个,王晓麟不是回不来,而是不想回来。

王晓麟不想回国其实也可以理解,因为给国资下套的情况实在是太特殊了,这不就好比对全天下的人说:“我在太岁爷头上动过土”,敢在这时候回国,肯定要被请“喝一壶”。

从现在看来,当初江苏南通如皋出钱,王晓麟出力,双方看似一拍即合,但其实从一开始这里面就有猫腻。

比如说最核心的问题,江苏赛麟公司为什么落户南通如皋,而不是全国的其他某地?

这里面的弯弯绕,可能还要从王晓麟和车的渊源说起。

据王晓麟自己回忆,1991年在美国留学的时候,偶遇一辆赛麟跑车飞驰而过,自此他就被赛麟吸引。虽然当时口袋里仅有200美元,但他觉得终有一天能开上这样的跑车。

且不论赛麟跑车在美市占率和初入美国就见到这牌子的跑车几率有多低,从“有梦想谁都了不起,有勇气就会有奇迹”这句励志歌词中,还是能窥见王晓麟的造车梦由来已久。

2007年,学有所成的王晓麟头顶法律博士、国际法与比较法硕士,辗转华盛顿、纽约和北京三地,在中美律师界也小有名气。
彼时,在罗浮收购案中,王晓麟认识了怀有同样梦想的仰融。前者是”相逢何必曾相识”,后者是”久旱逢甘露,他乡遇故知”,两者搞在一起简直是珠联璧合!

此后,双方不断投入人力、物力,就当所有准备工作完成开始步入正轨的时候,王晓麟却撂挑子不干了。
或许是王晓麟造车梦本就是圈钱梦,又或者初入资本市场王晓麟还不会画饼。心心念念想要融资的王晓麟和一心回国造车的仰融最后不欢而散。

单飞后,两者分别都走上了不同的道路,仰融做起了正道汽车,王晓麟却还在继续融资。

2008年,颇有人脉关系的王晓麟又找到了泰瑞·马可利夫创立了GTA。

GTA成立之初,王晓麟便利用这一“杀手锏”——把收集到的海外投资移民的资金作为自己快捷低廉的融资渠道,并且很长一段时间里,这也一直都是GTA公司最重要的资金来源。

在此期间,王晓麟做了几次关于汽车的投资项目,譬如投资了一家汽配厂,收购“mycar”的外观专利等,反正就是雷声小、雨点更小,大都是无疾而终。

随着奥巴马政府对电动车企业的支持力度趋冷,大洋彼岸的电动车正在逐渐兴起,在资本主义国家摸爬滚打了几年的王晓麟决定回到国内。

做什么?开始了行骗之路。

2011年,王晓麟先是来到了内蒙古鄂尔多斯,与中瑞投资集团在内蒙古成立中美合资公司——鄂尔多斯积泰汽车公司,号称总投资200亿元人民币,设计产能60万辆,仅过了半年,这一项目只经历了奠基便突然结束;

2014年,王晓麟来到湖南与长沙宁乡金洲新区搭上了线,预计投资项目占地5000亩、预计总投资达到260亿元,拟建设年产40万辆整车生产项目,可不到一年又成了有头无尾的项目。

俗话说,事不过三。连续两次撞壁后,王晓麟将眼光盯上了如皋,并且也是有备而来。

2015年,威蒙集团决定在中国设立生产基地,并传出将采用赛麟的品牌和技术,预计年产值可超1000亿元。

彼时,如皋经济开发区正在大力发展培育新能源汽车这一特色新兴产业,不仅是江苏省唯一的“新能源汽车产业基地”,还入选江苏省特色产业园区、江苏省特色产业集群。

作为威蒙集团的合作伙伴,在这位日后声称要造出”加水就能开“的神车,中国青年汽车庞青年的牵线搭桥下,如皋给赛麟开出了诱人的条件,当年就拍定了合作。

如皋市政府不知道的是,早在2009年,江苏赛麟就在如皋市市场监督管理局登记成立。就等着一个机会,下套的意思非常明显。

多个信源均显示,赛麟汽车的生产资质来自于庞青年的青年汽车,赛麟的工厂也由青年汽车的工厂改造而成。

之前的投资金漫天乱喊,项目比黄花菜凉的都快,一次又一次的与当地政府的招商局合作失败,这一次又直接爆露出无生产资质,当所有预警都已出现,前车之鉴就差直接登报报道:王晓麟是个骗子!

”姜太公钓鱼,愿者上钩“。这样看来,如皋不被套住,谁被套住?

据赛麟员工回忆:王晓麟是个喜欢说大话的人,并且大话越说越大。

如果第一次他跟你说:“我在美国有一架飞机,一个游艇。”下次再谈到同样的话题,又变成,“我在美国有两架飞机,两个游艇”。他还经常说他在美国有一个楼层的豪车。

a5e6aae329af2ecae344642b133e4dde.jpg

拿他在媒体面前吹的天花乱坠的赛麟品牌而言,美国有几千家这样的赛车作坊。一位去过美国赛麟的员工说:“斯蒂夫赛麟的赛车作坊,设在洛杉矶机场东面80公里处的高速公路旁边,很容易被忽略掉。

从规模上看,美国赛麟不过租了两层楼,一千平方左右,配备五六个举升机,充其量,也就是一个改装车间的规模。

换句话说,1947年出生的史蒂夫·赛麟也只是在美国经营了一个赛车作坊,自己实现量产都非常吃力,更不用提来到中国后能摇身一变成高科技企业了。

在大忽悠王晓麟面前,也难怪招商心切的如皋市政府难辨真伪。因为他不仅会嘴炮,更会将事实和谎言裹挟,一时间让人分不清是真还是假。

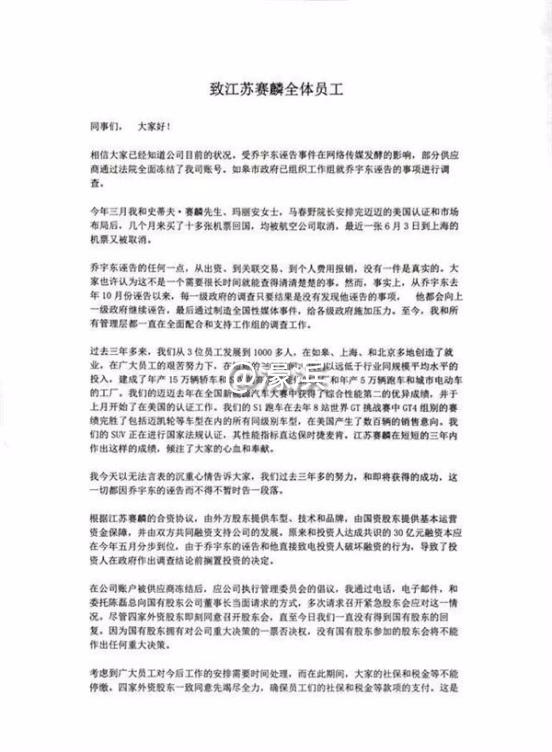
6月17日,王晓麟在抄送全体同事的一封题为《员工工资》的邮件中提到,本有谈好的30亿元资金将在今年5月分步到位,但由于乔宇东“诬告和直接致电投资人”,导致投资人决定暂时搁置这轮投资。

在另外一封内部邮件中,他又再次强调了此事,并将其归咎为,“因乔宇东举报成为全国性媒体事件”。

尴尬的是,乔宇东表示根本不清楚有30亿元融资一说,更不可能去联系所谓的投资人。罗生门的背后,不禁让人怀疑这项融资是不是真实存在的。

而除了话语难辨真假外,作为律师的王晓麟,也不止一次展现他“演戏的天赋”。

在去年7月20日的北京鸟巢“赛麟之夜”上,王晓麟励志要让“中国人都开上超跑”,仅半小时后,他就发布了一辆A0级别的纯电动车“迈迈”,补贴之后竟然还有15.88-16.88万元的指导价。

e328311c816b8a0fb1987848929cd2ce.jpg


也许是从来没见过把圈钱和割韭菜说的这么清新脱俗,汽车圈媒体人陈浩发布了一篇《郭达是不是应该代言老年代步车》含沙射影迈迈。
将史蒂夫·赛麟试驾包装成“亲自调教”的迈迈,竟然被说成老年代步车?恼羞成怒的王晓麟隔空和陈浩打起了赌注:谁输,谁就退出自己目前的领域。

2019年,赛麟全年、全国、全网都没有卖出30辆车,而这还是在官方将至3万的促销量,谁胜谁败不言而喻,知道结果的陈浩现在可能要笑掉大牙。

回到迈迈身上,故事就更奇葩了。

迈迈工厂今年才开始停产,可赛麟工厂2019年设备进去后没有动过,很多设备包装膜都没有打开,厂房很大,设备很全,但这些都是装给当地政府看的。

今年1月份,时任江苏省如皋市委常委、如皋经济技术开发区党工委副书记马金华(事情发生后,马分管的内容已经换成了分管农业农村工作、服务业和科技工作)到赛麟考察,王晓麟提前两个月就开始准备,甚至还专门拍宣传片供其参观。

然而工厂的设备,也只是在拍片子以及有人去参观的时候,才象征性开一开。

df2e231c311380bcaab9346cc87b69ae.jpg


一位离职的高管透露,“王晓麟不好好造车,整天想着拍广告,几千万上亿的广告费,钱花得像流水。”如皋政府给的第一期投资金额12亿元,仅用8个月就花完了。而在举报信中提到广告的钱是付给王晓麟太太公司的。

去年为了配合罗斯福体验店的开业,王晓麟不惜代价从美国运来一辆所谓价值3700万元人民币的赛麟跑车“站台”,今年五月底到六月初,知道大事不妙的王晓麟利用美国的物流公司,远程遥控指挥运走了这辆跑车。

虽然,这辆车本来在资产归属上不属于赛麟汽车,但如此急切将车运回美国,释放的信号再明显不过:王晓麟,他一定不会回来了。

赛麟之夜后,有一位媒体人曾把赛麟汽车董事长王晓麟跟贾跃亭划上了等号。

用一个老朽的美国改装品牌做了一个看似无懈可击的局。空手套白狼,一辆迈迈连骗三家当地政府。画饼圈钱,花费巨额广告营销费用转进自己口袋。用四家海外空壳公司和一批生产设备,套取国资32亿元。

骗走政府32个亿,还遥控转移3700万豪车,留给当地政府的不光是一地鸡毛,更多是沉重的教训……

参考资料:
21世纪经济报道,《赛麟汽车停摆》,2020年6月23日
汽车专业网,《赛麟被曝管理层离职、员工讨薪 全面瘫痪谁是罪魁祸首?》,2020年6月22日
Mcar车界,《观察丨赛麟汽车,无以为继》,2020年6月22日
第一电动,《王晓麟的造车往事》,2019年7月28日
愉观车市,《设局者王晓麟:美国遥控转移3700万豪车留下一地鸡毛!》,2020年6月23日
国际金融报,《实探 | 赛麟汽车大撤退?上海分公司被查封,南京办公室、上海体验店将于6月底搬离》,6月24日
压图照片为王晓麟

南通0

点评

前有熔盛,后有赛麟,血的教训!  发表于 2020-6-29 09:52
巨额国有资产流失  发表于 2020-6-26 10:24

该用户从未签到

发表于 2020-6-25 22:23 来自手机WAP | 显示全部楼层 来自:江苏
和汉芯事件一样,最后还是国家买单。
回复 支持 1 反对 1

使用道具 举报

该用户从未签到

发表于 2020-6-25 22:31 来自手机WAP | 显示全部楼层 来自:江苏
规范招商引资。干部要追责,不能够让国家资产白白流失,心痛。
回复 支持 13 反对 0

使用道具 举报

该用户从未签到

发表于 2020-6-25 22:32 来自手机WAP | 显示全部楼层 来自:江苏
规范招商引资。干部要追责,不能够让国家资产白白流失,心痛。
回复 支持 1 反对 0

使用道具 举报

该用户从未签到

发表于 2020-6-25 22:41 来自手机WAP | 显示全部楼层 来自:江苏
请不要造谣 政府支出66亿肯定是深思熟虑 严格审核过其核心技术专利的  而且国资的使用政府也做了严格监管  2020年了   如皋不会被骗的 相信政府
回复 支持 5 反对 2

使用道具 举报

该用户从未签到

发表于 2020-6-25 22:50 来自手机WAP | 显示全部楼层 来自:江苏
我不相信只有他一个人聪明,难不成政府全被下套了?
回复 支持 2 反对 0

使用道具 举报

匿名
发表于 2020-6-25 22:53 | 显示全部楼层 来自:江苏
提示: 作者被禁止或删除 内容自动屏蔽
回复 支持 2 反对 0

使用道具 举报

该用户从未签到

发表于 2020-6-25 23:03 来自手机WAP | 显示全部楼层 来自:江苏
这个畜生应该把他抓回来!
回复 支持 1 反对 0

使用道具 举报

该用户从未签到

发表于 2020-6-25 23:23 来自手机WAP | 显示全部楼层 来自:江苏
皇帝新裝的裁縫,不是他厲害是他的剪刀好使,裁藝了得
回复 支持 反对

使用道具 举报

该用户从未签到

发表于 2020-6-25 23:49 来自手机WAP | 显示全部楼层 来自:江苏
"奇骗"?
何奇之有
太抬举骗子了
回复 支持 1 反对 0

使用道具 举报

该用户从未签到

发表于 2020-6-25 23:54 来自手机WAP | 显示全部楼层 来自:江苏
青年汽车,赛麟汽车,如皋市政府这是什么脑子?
回复 支持 6 反对 0

使用道具 举报

该用户从未签到

发表于 2020-6-26 02:56 来自手机WAP | 显示全部楼层 来自:江苏
怕是内外...
回复 支持 10 反对 0

使用道具 举报

该用户从未签到

发表于 2020-6-26 05:41 来自手机WAP | 显示全部楼层 来自:江苏
骗子终会受应有的惩罚
回复 支持 反对

使用道具 举报

该用户从未签到

发表于 2020-6-26 05:54 来自手机WAP | 显示全部楼层 来自:江苏
查查经管的人有没有收贿赂
回复 支持 3 反对 0

使用道具 举报

该用户从未签到

发表于 2020-6-26 06:22 来自手机WAP | 显示全部楼层 来自:江苏
从荣盛到赛麟,如皋政府怎么老是被骗?
回复 支持 4 反对 0

使用道具 举报

该用户从未签到

发表于 2020-6-26 06:24 来自手机WAP | 显示全部楼层 来自:江苏
这些钱当初是如何出境的?
回复 支持 反对

使用道具 举报

  • TA的每日心情
    无聊
    2020-2-17 08:36
  • 签到天数: 1113 天

    [LV.10]以坛为家III

    发表于 2020-6-26 06:27 | 显示全部楼层 来自:江苏

    没有内外勾结的人  没有贪婪洗钱的人  他能怎么干 他不是骗子  他的确是个人才  给他钱让他洗钱的才是骗子  
    回复 支持 2 反对 0

    使用道具 举报

    该用户从未签到

    发表于 2020-6-26 06:28 来自手机WAP | 显示全部楼层 来自:江苏
    这个项目刚爆出来时就觉得不靠谱,这些引入的官员应该对此事负责,罢免,开除,犯罪的必须坐牢
    回复 支持 4 反对 0

    使用道具 举报

  • TA的每日心情
    开心
    2018-3-23 08:51
  • 签到天数: 4 天

    [LV.2]偶尔看看I

    发表于 2020-6-26 06:45 来自手机WAP | 显示全部楼层 来自:江苏
    其实现在好多大单位到地方投资都是来圈地套钱的,政府为了政绩也就低头默许。比如某地来了国外大企业当时说投资450亿 ……,几年后看看。
    回复 支持 反对

    使用道具 举报

    头像被屏蔽

    该用户从未签到

    发表于 2020-6-26 07:19 来自手机客户端 | 显示全部楼层 来自:上海
    提示: 该帖被管理员或版主屏蔽
    回复 支持 5 反对 0

    使用道具 举报

    该用户从未签到

    发表于 2020-6-26 07:25 来自手机客户端 | 显示全部楼层 来自:江苏
    当地政府的无知哈哈
    回复 支持 2 反对 0

    使用道具 举报

    该用户从未签到

    发表于 2020-6-26 07:35 来自手机客户端 | 显示全部楼层 来自:江苏
    该帖被管理员或版主屏蔽

    蠢还不是最可怕的
    回复 支持 4 反对 0

    使用道具 举报

    发表于 2020-6-26 07:49 来自手机微信 | 显示全部楼层 来自:江苏
    提示: 作者被禁止或删除 内容自动屏蔽
    回复 支持 7 反对 0

    使用道具 举报

  • TA的每日心情
    开心
    2015-2-5 20:51
  • 签到天数: 8 天

    [LV.3]偶尔看看II

    发表于 2020-6-26 07:50 来自手机客户端 | 显示全部楼层 来自:江苏
    真是个大笑话,如皋市政府没有明白人吗,公务员考试是中国第一难考的,深挖一下,有没有内鬼
    回复 支持 5 反对 0

    使用道具 举报

    您需要登录后才可以回帖 登录 | 注册

    本版积分规则

    手机版|无图版|站务联系 | 商务合作 | 平台公约

    信息产业部备案:苏ICP备05014191号-1 经营性ICP许可证:苏B2-20110445 苏公网安备 32060202000307号 © 2001-2019 0513.org All Right Reserved.

    投诉争议 技术支持:第一互联 GMT+8, 2025-12-17 02:09 , Processed in 0.313145 second(s), 20 queries , MemCache On. 站点统计

    快速回复 返回顶部 返回列表