濠滨论坛

点击扫描二维码

查看: 36719|回复: 32

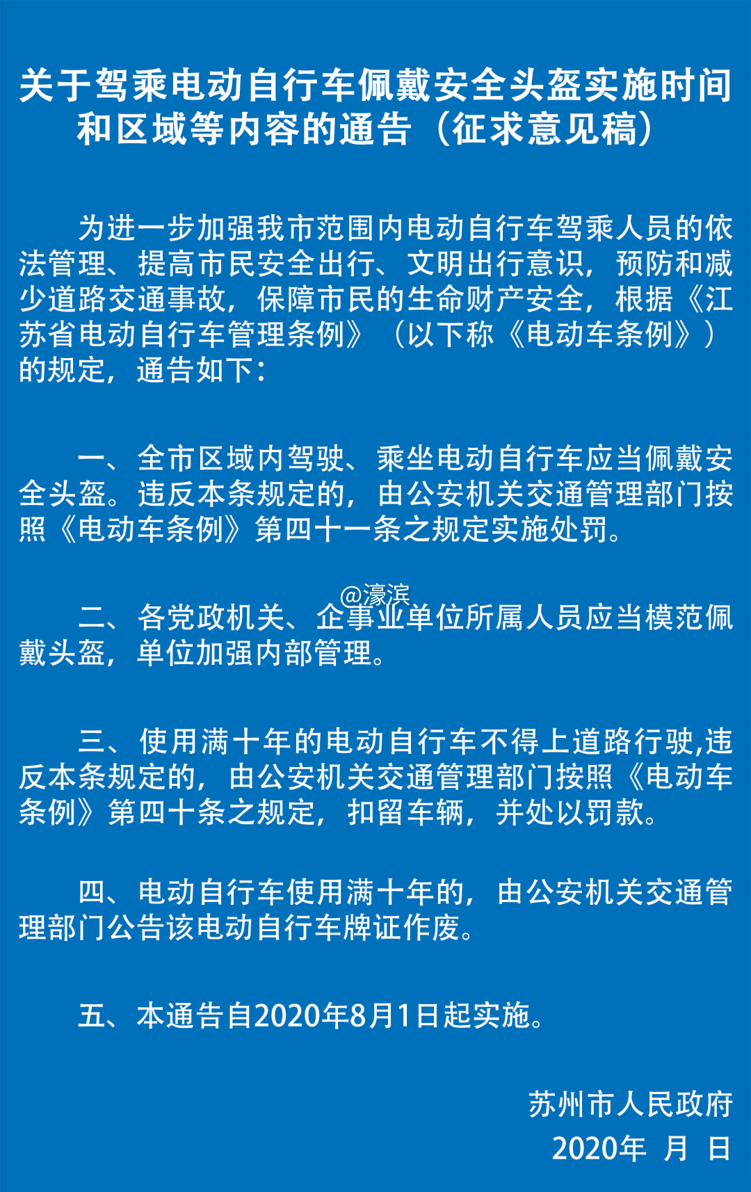
[随便港港] 苏州8月1日起驾乘电动车需佩戴安全头盔,你希望南通什么时候实行?

[复制链接]

该用户从未签到

发表于 2020-6-17 17:59 | 显示全部楼层 |阅读模式 来自:江苏
单选投票, 共有 92 人参与投票
20.65% (19)
72.83% (67)
6.52% (6)
您所在的用户组没有投票权限
苏州正式出通知了
之前有传言说南通市9月1日
不懂到时候具体是什么时候

微信图片_20200617175810.png
南通0

点评

越晚越好,不得民意的政策迟早会取消的,养猪不少又恢复了?  发表于 2020-6-18 14:28

该用户从未签到

发表于 2020-6-17 18:05 | 显示全部楼层 来自:江苏
南通不会实施的...............
回复

使用道具 举报

该用户从未签到

发表于 2020-6-17 18:24 来自手机客户端 | 显示全部楼层 来自:江苏
戴头盔无所谓  不能带人就烦了
回复

使用道具 举报

该用户从未签到

发表于 2020-6-17 21:02 | 显示全部楼层 来自:陕西
不要折腾。跑车式电动车以及外卖人员必须头盔。做为绝大多数的低速电动车(最高速度四十五码及以下)没必要。对于他们来说,最重要的是做到:遵守交规 敏锐观察 看后视镜 刹车技能 车灯使用 这五项

回复

使用道具 举报

该用户从未签到

发表于 2020-6-17 21:15 来自手机WAP | 显示全部楼层 来自:江苏
公安部明令不强制,地方政府这么搞不扯淡吗
回复

使用道具 举报

匿名
发表于 2020-6-17 21:34 来自手机WAP | 显示全部楼层 来自:江苏 移动/数据上网公共出口
提示: 作者被禁止或删除 内容自动屏蔽
回复

使用道具 举报

该用户从未签到

发表于 2020-6-17 21:43 来自手机WAP | 显示全部楼层 来自:江苏
我希望南通永远不施行带头盔 而是能真正做到 让每个开电瓶车的人能够做到以下几点
  1.强化交通规则红绿灯意识  无论大小路口哪怕没有人 也严格遵守红绿灯
2.走好电瓶车道   不要乱变道 注意速度
3.按照道路方向走 不要逆行
以上三点能真正做到 南通交通才是真的好
比带多少万个头盔都有用
回复

使用道具 举报

匿名
发表于 2020-6-17 22:10 | 显示全部楼层 来自:江苏
提示: 作者被禁止或删除 内容自动屏蔽
回复

使用道具 举报

  • TA的每日心情
    开心
    2024-5-5 16:48
  • 签到天数: 2138 天

    [LV.Master]伴坛终老

    发表于 2020-6-17 23:23 | 显示全部楼层 来自:江苏
    不倾听民意的法律   
    回复

    使用道具 举报

    该用户从未签到

    发表于 2020-6-18 00:47 来自手机WAP | 显示全部楼层 来自:江苏
    工56 发表于 2020-06-17 21:43
    我希望南通永远不施行带头盔 而是能真正做到 让每个开电瓶车的人能够做到以下几点
      1.强化交通规则红绿灯意识  无论大小路口哪怕没有人 也严格遵守红绿灯
    2.走好电瓶车道   不要乱变道 注意速度
    3.按照道路方向走 不要逆行
    以上三点能真正做到 南通交通才是真的好
    比带多少万个头盔都有用

    十分赞同你的建议
    回复

    使用道具 举报

    该用户从未签到

    发表于 2020-6-18 02:53 来自手机WAP | 显示全部楼层 来自:江苏 移动/数据上网公共出口
    为了安全着想,必须戴头盔。但是坐地起价有关部门必须严查
    回复

    使用道具 举报

  • TA的每日心情
    无聊
    2020-2-17 08:36
  • 签到天数: 1113 天

    [LV.10]以坛为家III

    发表于 2020-6-18 07:25 | 显示全部楼层 来自:江苏
    苏州开始了  南通也会跟的  南通喜欢跟在苏州后面
    回复

    使用道具 举报

    该用户从未签到

    发表于 2020-6-18 07:51 来自手机WAP | 显示全部楼层 来自:陕西
    苏州什么事都拿出来比,事实上苏州关你们这些药鼎什么事!!!
    回复

    使用道具 举报

    该用户从未签到

    发表于 2020-6-18 08:22 来自手机客户端 | 显示全部楼层 来自:江苏
    军候 发表于 2020-06-17 21:15
    公安部明令不强制,地方政府这么搞不扯淡吗

    就是折腾人
    回复

    使用道具 举报

    该用户从未签到

    发表于 2020-6-18 08:50 来自手机客户端 | 显示全部楼层 来自:江苏 移动/数据上网公共出口
    苏州这个也只是意见征集稿而已
    回复

    使用道具 举报

    该用户从未签到

    发表于 2020-6-18 09:30 | 显示全部楼层 来自:江苏
    平时电瓶车注意慢慢开,遵守交通规则比戴头盔安全多了,还是要多加强安全教育。
    回复

    使用道具 举报

    该用户从未签到

    发表于 2020-6-18 09:35 | 显示全部楼层 来自:江苏 移动/数据上网公共出口
    南通看9月1日再说
    回复

    使用道具 举报

    匿名
    发表于 2020-6-18 10:17 | 显示全部楼层 来自:江苏
    提示: 作者被禁止或删除 内容自动屏蔽
    回复

    使用道具 举报

    发表于 2020-6-18 10:21 来自手机微信 | 显示全部楼层 来自:江苏 移动/数据上网公共出口
    提示: 作者被禁止或删除 内容自动屏蔽
    回复

    使用道具 举报

    该用户从未签到

    发表于 2020-6-18 10:45 | 显示全部楼层 来自:江苏
    应该是9月 上次爆过 反正迟早都要来 早点买头盔
    回复

    使用道具 举报

    该用户从未签到

    发表于 2020-6-18 10:58 | 显示全部楼层 来自:陕西
    lll 发表于 2020-6-18 09:30
    平时电瓶车注意慢慢开,遵守交通规则比戴头盔安全多了,还是要多加强安全教育。

    本意及出发点是好的。戴头盔的本质 其实质是注意安全,而不是头脆弱护头 脚脆弱护脚。中国的政府,就是像家长制,管的多 管的宽,给你自由的部分与空间少,所以国人很烦,喜欢移民海外
    回复

    使用道具 举报

    该用户从未签到

    发表于 2020-6-18 11:19 来自手机客户端 | 显示全部楼层 来自:江苏
    工56 发表于 2020-06-17 21:43
    我希望南通永远不施行带头盔 而是能真正做到 让每个开电瓶车的人能够做到以下几点
      1.强化交通规则红绿灯意识  无论大小路口哪怕没有人 也严格遵守红绿灯
    2.走好电瓶车道   不要乱变道 注意速度
    3.按照道路方向走 不要逆行
    以上三点能真正做到 南通交通才是真的好
    比带多少万个头盔都有用

    这是肯定做不到的,别太理想化了,真的,国情摆在这儿。
    回复

    使用道具 举报

    该用户从未签到

    发表于 2020-6-18 11:20 来自手机客户端 | 显示全部楼层 来自:江苏
    别人管不着,我家三人现在都戴头盔骑车的。
    回复

    使用道具 举报

    该用户从未签到

    发表于 2020-6-18 13:19 来自手机客户端 | 显示全部楼层 来自:广东
    宁波执行了、我被罚了两次。四十元。
    回复

    使用道具 举报

    您需要登录后才可以回帖 登录 | 注册

    本版积分规则

    手机版|无图版|站务联系 | 商务合作 | 平台公约

    信息产业部备案:苏ICP备05014191号-1 经营性ICP许可证:苏B2-20110445 苏公网安备 32060202000307号 © 2001-2019 0513.org All Right Reserved.

    投诉争议 技术支持:第一互联 GMT+8, 2025-12-16 13:29 , Processed in 0.225703 second(s), 26 queries , MemCache On. 站点统计

    快速回复 返回顶部 返回列表