濠滨论坛

点击扫描二维码

查看: 36594|回复: 33

[雉水如城] 如皋66亿国资事件继续发酵:赛麟“反咬”万隆 王晓麟美国发声

[复制链接]

该用户从未签到

发表于 2020-6-4 08:20 | 显示全部楼层 |阅读模式 来自:江苏
一个发声明竭力否认出具过任何资产评估报告;一个则发声明称对方否认出具报告的声明不实!
如皋政府66亿国资漏洞继续发酵!

看得出,谁都想撇清责任,谁都想逃避追责,但问题是,无论资产评估报告是真是假,如果拿不出作为出资的无形资产本身的真凭实据,江苏赛麟由王晓麟实际控制的股东方还是不能回避虚假技术出资这个实质问题,为对王晓麟实际控制的股东方虚假技术出资引发的66亿国资打水漂的可能结局也不会有丝毫改善,更不可能让相关责任人置身事外。

技术出资评估事宜,本属江苏赛麟股东与万隆评估公司之间的事,江苏赛麟跳出来发表声明,更借其“爷爷级股东”即资富控股公司的名义向万隆评估公司发声,其实江苏赛麟发声的主体资格是存有瑕疵的。

根据商业惯例,通常是由全体股东共同委托评估公司评估出资标的物,但在江苏赛麟一案中,由王晓麟实际操控的“爷爷级”股东即资富控股公司去委托评估公司评估出资的技术及技术使用权,这种操作,显然难逃王晓麟操控评估的质疑。

毕竟,中国的资产评估法规定:评估事项涉及两个以上当事人的,由全体当事人协商委托评估机构。

而在江苏赛麟和万隆评估打口水仗的同时,当事人江苏赛麟董事长王晓麟,则在美国淡定“观战”,转发江苏赛麟的声明,并表示“活久见”。

2b32735e1d9e757bd8a30595080e27d7.jpg

可以预见,因为王晓麟已身处美国,最终如皋政府66亿国资将面临尴尬后续处理。

江苏赛麟反指万隆声明不实  

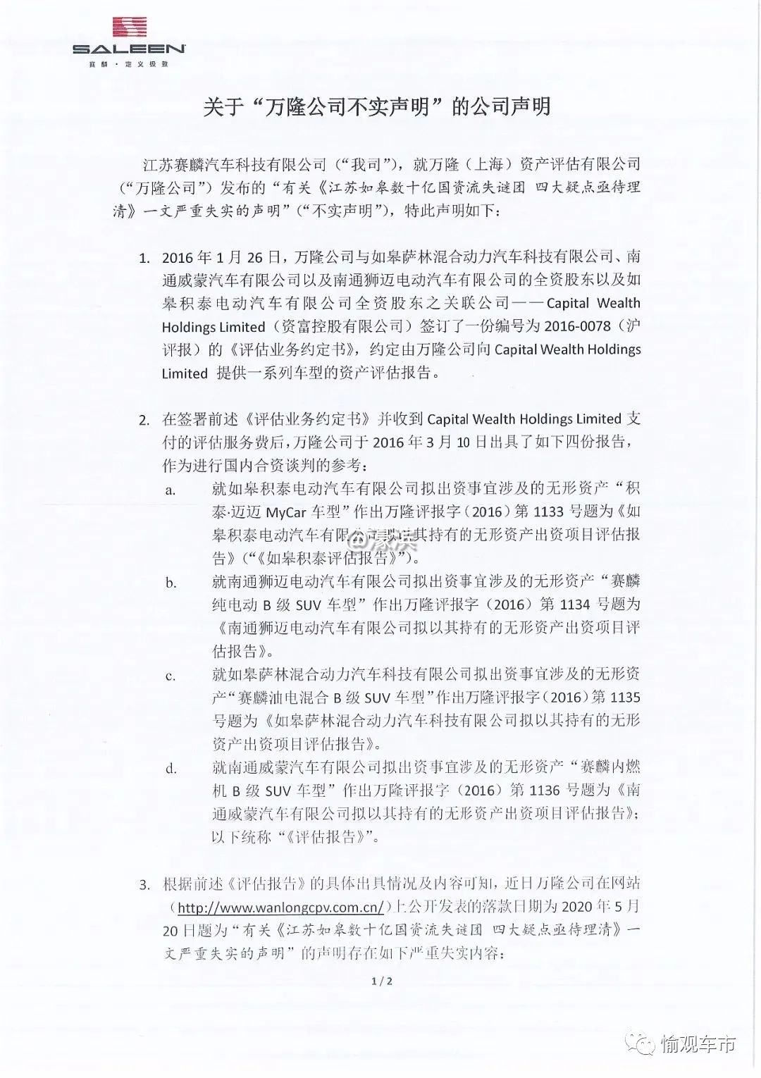
继万隆(上海)资产评估有限公司(下称“万隆评估”)发布未曾出具相关评估报告的声明后,昨天,江苏赛麟汽车科技有限公司(下称“江苏赛麟”)也在其“赛麟汽车”的官方微信发布《关于“万隆公司不实声明”的公司声明》(下称《赛麟声明》)一文,直指万隆评估之前发布的声明不实。

《赛麟声明》中,明确江苏赛麟的股东方的关联公司——Capital Wealth Holdings Limited(资富控股有限公司)签订了一份编号为:2016-0078(沪评报)的《评估业务约定书》,约定由万隆评估向Capital Wealth Holdings Limited提供一系列车型的资产评估报告。并表示在签署了评估业务约定书,并收到了Capital Wealth Holdings Limited支付的评估费用后,万隆评估于2016年3月10日出具了包括迈迈MyCar、B级SUV、油电混合B级SUV、纯电动B级SUV共四款车型的资产评估报告。

该四款车型也就是之前颇受争议的王晓麟打包作价66亿技术入股江苏赛麟,并获得江苏赛麟超过66%股份的相对应的技术资产。问题的焦点是:王晓麟是否持有价值66亿的技术资产并技术入股江苏赛麟,还是实际并无66亿资产,只是虚假出资。

其实,王晓麟如果要证明66亿不是虚假出资,只需要拿出对应的资产证明,具体的车型来源,以及相应的技术资料即可。但此前,所有关于王晓麟旗下四家公司的技术资产价值66亿,评估依据都是来源于2016年01月和2013年03月,中环松德(北京)资产评估有限公司和万隆评估,分别出具的两份一模一样的资产评估报告。

不过,在有媒体爆出《江苏如皋数十亿国资流失谜团四大疑点亟待厘清》一文后,5月20日,万隆评估发表声明称该文报道不实,万隆评估称从未出具过文中所述的《如皋积泰电动汽车有限公司拟以其持有的无形资产出资项目评估报告》,也从未对“如皋积泰电动汽车有限公司所持有的委估无形资产”出具过任何资产评估报告。且从未接受过江苏赛麟4个非国有股东(南通威蒙、如皋积泰等)的委托就“拟以其持有的无形资产出资项目”出具过任何资产评估报告。这相当于直接为王晓麟虚假出资66亿定性,也坐实了如皋政府国资流失。

0e629e81a3ffccb7b80ae6337b1c3808.jpg

  《赛麟声明》挽回不了事实  

《赛麟声明》则直指万隆评估上述声明不实。表示其持有的万隆评估出具的评估报告加盖万隆评估的公章,并由法定代表人刘宏签名以及供职于万隆评估的两位注册评估师“黄辉”、“方继勇”的签字、印鉴的各类证书。

7e9ddae274ee66cbcb71a704205581ee.jpg

《赛麟声明》同时指出,万隆评估之前的声明是利用评估委托方是江苏赛麟四个非国有股东的母公司/母公司外方关联公司Capital Wealth Holdings Limited,而否认与江苏赛麟四个非国有股东之间的关系,属于误导公众,导致江苏赛麟名誉受损,要求其删除声明并发布澄清声明,否则将追究相关责任。

51ac3459f1c1b9e6e7808f1c296a6371.jpg

孰是孰非,孰真孰假,还有待于事件进一步发展,有待于谜底的解开。不过,愉观车市认为评估报告有疑点:评估报告上“黄辉”、“方继勇”疑似同一人笔迹,而“黄辉”在评估报告上的签名,明显跟其在万隆评估官网公布的资格证书上的签名笔迹不同。

a7aa48c66edc3643bade02d6bbd2c124.jpg
b2f658aa999160ec080f3bf3024aa7fe.jpg
85265539bd7ab81f2c36c2795deb3abd.jpg

愉观车市试图联系万隆评估,不过,总机的接机人员并不清楚该把电话转给谁。据说万隆评估是项目制的,每个项目都有相应的牵头人。

反推一下,如果排除委托人是“四个非国有股东”还是“四个非国有股东的母公司/母公司外方关联公司”的文字游戏,万隆评估确实未曾出具评估报告,而江苏赛麟又持有评估报告,在这种情况下,如果不是江苏赛麟伪造评估报告,就是万隆评估内部管理不善,项目负责人可能存在一定的问题。

具体是哪个环节出了问题,现在一切还难下定论。但是,无论万隆评估有没有出具评估报告,评估报告本身的真实性是否存在,并不能推翻江苏赛麟前法务员工乔宇东对王晓麟的实名举报信所列举的内容,也无法就此免除相关责任人的追责。

在乔宇东对王晓麟的实名举报信中,乔宇东称王晓麟虚假技术出资及涉嫌贪污巨额国资,并对其滥用职权、个人修为等提出质疑。

“江苏赛麟汽车于2016年增资过程中,未履行国有企业改制相关专项程序,王晓麟通过其实际控制的公司,以不具备出资要件(无法进行财产权转移)的技术评估基准日尚未存在的高速电动车车型技术以及的三款SUV车型技术经授权许可使用而衍生的技术使用权作为出资财产虚假出资,通过不符合评估准则的评估报告,没有履行国有资产变更的审批手续,将非自有的专有技术及专有技术的使用权作价接近66.6亿元(其中一款作价11亿出资的高速电动车车型技术涉及的是历史成本收购价为2000万美元的低速电动车技术;三款作价55亿出资的SUV车型技术涉及的历史成本价50万美元的《知识产权协议》还被美国赛麟汽车公司(Saleen Automotive Inc.公司)终止过),获得江苏赛麟汽车2016年当时注册资金近96多亿元接近69%的股份,已涉嫌造成巨额国有资本变相被贱卖。”乔宇东在一份《情况说明》中表示。

而乔宇东在举报信透露:王晓麟还存在涉嫌贪污巨额国资的种种行为:

包括赛麟公司支付给王晓麟老婆丛超为唯一股东的上海鸿铭文化传媒有限公司各项付款,总额远超壹亿元。

包括自2016年起,就个人及家庭生活开支(包括但不限于家庭装修、家庭旅游、购物、各种吃喝拉撒睡、洗头捏脚私人日常消费甚至几十块钱的午餐费这类报销费用项目),拿到公司报销。

此外,自2018年底起,赛麟公司一直在申请汇款至其子公司香港麒麟智能出行集团有限公司(下称“香港子公司”),是否存在王晓麟违法将超过亿元的设立款项汇往美国的情况?


王晓麟或许可逍遥美国  
但如皋政府难逃追责  

如果要证明自己的清白,王晓麟该拿出确凿的证据,证明66亿技术出资不是造假。而从调查角度来看,证明66亿技术出资是真是假并非难事。

一个正常的技术出资应办理的权利转移手续,应当包括但不限于:

  • 有明确的出资技术标的说明、转让时间、程序、方式、范围等;
  • 提供可实际实施的全套技术资料的详细清单、序号、文件代号、名称和页数(以保证技术资料的完整、正确、清晰且可行);
  • 提供并完成技术指导、培训,传授技术诀窍,并有明确的技术指导和效果的验收标准、可以生产出的合格产品的检验指标、符合技术要求的生产设备、工具、合格的原材料、供应商等生产要素信息;
  • 技术出资交接双方工程师的评估验收签字文件;
  • 涉及出资技术的同业竞争、竞业限制及竞业禁止的安排等;
  • 技术文件及权利转移手续文件尤其是双方交接的具体工程师的交接签署文件。


“没有以上手续,只能证明权利转移手续根本就没有进行,更不可能完成。如果以工信部备案的高速电动车涉及的由国内工程师完成的相关整车尤其是结构设计,来证明旧款低速电动车的相关技术已经在使用了,则是赤裸裸的技术文盲的欺骗之词,不值一驳。”乔宇东说。
不过,难的是王晓麟已经身处美国,明显玩起了躲猫猫游戏。但王晓麟名下的股份如果被认定为以虚假技术出资不当获得,如皋政府有权收回,只是已经造成的损失,恐怕很难再全部追回。

江苏赛麟和万隆评估“互咬”的结果是:最终证明究竟是哪方是主谋的问题,是江苏赛麟的股东方以及当事人王晓麟伪造的文件,与万隆评估毫无瓜葛?还是万隆评估确实出具了报告,只是为了推卸责任玩个文字游戏,抑或是万隆评估的员工个人行为?

如果评估报告是江苏赛麟的爷爷级股东或者王晓麟伪造的,那么万隆评估可以置身事外。

如果是第二种情况,万隆评估确实出具了资产评估报告,但由于评估工作底稿经不起评估规范的核实而选择否认,这种知错就改的勇气可佳,值得肯定。

如果是第三种,即个别员工私自出具评估报告的问题,万隆评估同样负有不可推卸的管理责任。

如果是第二、三种情况,都也将对万隆评估公司的商誉产生负面影响,但显然第二种情况(出现的可能性)要小得多。

至于如皋政府,作为国有资产管理者,该做好基本的出资审查工作,如果对评估报告连基本的甄别能力都缺失,本身就已经失职了,当然,如果明知评估报告有假还继续撒钱,那情节就更严重了。

而根据中宏网江苏的报道,5月28日下午,如皋市下属国资部门有关人员称:针对江苏赛麟的有关事宜,如皋市里已经专门成立了调查组,在开展相关核实工作。等相关核查结果出来以后将给出相关解释说明。


来源:愉观车市、江海通报
南通0

该用户从未签到

发表于 2020-6-4 08:55 来自手机WAP | 显示全部楼层 来自:江苏
别BB了,造出来的车在哪??
回复 支持 6 反对 0

使用道具 举报

该用户从未签到

发表于 2020-6-4 09:01 | 显示全部楼层 来自:江苏
骗就骗了 还狡辩 时间换空间么 民用超跑 逗谁呢
回复 支持 1 反对 0

使用道具 举报

该用户从未签到

发表于 2020-6-4 11:20 | 显示全部楼层 来自:江苏
回复 支持 反对

使用道具 举报

该用户从未签到

发表于 2020-6-4 11:20 | 显示全部楼层 来自:江苏
为啥躲在美国发声,都是骗钱到国外潇洒
回复 支持 反对

使用道具 举报

该用户从未签到

发表于 2020-6-4 12:17 来自手机WAP | 显示全部楼层 来自:江苏
时如皋老百姓有影响吗?
回复 支持 反对

使用道具 举报

该用户从未签到

发表于 2020-6-4 14:36 | 显示全部楼层 来自:江苏
人都躲到美国了,还能有假,如皋政府以及相关当事人如何向如皋人民交代?目前情况下,好像没有看到有关官员引咎辞职!
回复 支持 反对

使用道具 举报

该用户从未签到

发表于 2020-6-4 14:37 来自手机WAP | 显示全部楼层 来自:江苏 移动
我也觉得奇怪。你要真说你技术值钱 拿技术出来验不就行了吗  非在这次扯来扯去   再说你造的车呢  钱你倒是拿了上百亿了  车呢
回复 支持 反对

使用道具 举报

该用户从未签到

发表于 2020-6-4 14:42 来自手机WAP | 显示全部楼层 来自:江苏 移动/数据上网公共出口
maplesean 发表于 2020-6-4 14:36
人都躲到美国了,还能有假,如皋政府以及相关当事人如何向如皋人民交代?目前情况下,好像没有看到有关官员 ...

大哥你一看就很不专业  这都上百亿了 说句不好听的话 南通没人担的起这个责
回复 支持 反对

使用道具 举报

该用户从未签到

发表于 2020-6-4 16:48 来自手机WAP | 显示全部楼层 来自:浙江
当时说是造什么车,我就知道如皋又给骗了,还嘴巴死硬。
回复 支持 反对

使用道具 举报

该用户从未签到

发表于 2020-6-4 18:06 来自手机WAP | 显示全部楼层 来自:江苏 移动
ctn 发表于 2020-6-4 16:48
当时说是造什么车,我就知道如皋又给骗了,还嘴巴死硬。

你可太年轻了  能考取公务员 还能当领导的有头脑简单的嘛   

点评

你高看这群人了,就说当年某人,从衣服口袋里掏出梳子,在大庭广众梳头,还有跟记者互怼,你不觉得很幼稚?  发表于 2020-6-4 20:57
回复 支持 反对

使用道具 举报

该用户从未签到

发表于 2020-6-4 19:48 | 显示全部楼层 来自:北京
某人竟然还大言不惭,谈社会诚信度,
你们的破技术能值多少钱,心里没点数吗?
回复 支持 反对

使用道具 举报

该用户从未签到

发表于 2020-6-4 20:13 来自手机WAP | 显示全部楼层 来自:江苏 移动
yh. 发表于 2020-6-4 19:48
某人竟然还大言不惭,谈社会诚信度,
你们的破技术能值多少钱,心里没点数吗?

哈哈 有道理。要是技术真那么值钱。那就算公司破产不行了。那这技术打八折卖个50亿总行吧
回复 支持 反对

使用道具 举报

该用户从未签到

发表于 2020-6-4 20:47 | 显示全部楼层 来自:江苏
:骗子。      一         
回复 支持 反对

使用道具 举报

该用户从未签到

发表于 2020-6-4 20:47 | 显示全部楼层 来自:陕西
如皋这是风险投资,有损失很正常嘛
回复 支持 反对

使用道具 举报

该用户从未签到

发表于 2020-6-4 20:58 | 显示全部楼层 来自:江苏
不是听说庞青年在如皋也有投资的吗?
回复 支持 反对

使用道具 举报

匿名
发表于 2020-6-4 21:04 来自手机WAP | 显示全部楼层 来自:上海
提示: 作者被禁止或删除 内容自动屏蔽
回复 支持 反对

使用道具 举报

匿名
发表于 2020-6-4 21:16 来自手机WAP | 显示全部楼层 来自:江苏
提示: 作者被禁止或删除 内容自动屏蔽
回复 支持 反对

使用道具 举报

匿名
发表于 2020-6-4 21:17 来自手机WAP | 显示全部楼层 来自:江苏
提示: 作者被禁止或删除 内容自动屏蔽
回复 支持 反对

使用道具 举报

该用户从未签到

发表于 2020-6-4 21:21 来自手机WAP | 显示全部楼层 来自:江苏 移动
工要在 发表于 2020-6-4 12:17
时如皋老百姓有影响吗?

你这话就不对了  这百亿原本就相当于支持如皋搞经济的  正常情况百亿最起码能给如皋提供几千个工作岗位  就算建如皋市人民医院估计够建10来个  建公园一万个 你觉得没关不
回复 支持 反对

使用道具 举报

该用户从未签到

发表于 2020-6-4 21:28 来自手机WAP | 显示全部楼层 来自:江苏
抓起来!
回复 支持 反对

使用道具 举报

该用户从未签到

发表于 2020-6-4 23:06 来自手机WAP | 显示全部楼层 来自:江苏 移动/数据上网公共出口
yxx 发表于 2020-6-4 21:04
从熔盛,到青年,再到赛麒麟,也许还有个陆地方舟,如皋在招商引资上,接二连三的暴雷,不知道招商办的同志 ...

一个骗一个,招商任务超额完成,奖金大大的
回复 支持 反对

使用道具 举报

匿名
发表于 2020-6-5 09:05 | 显示全部楼层 来自:陕西
提示: 作者被禁止或删除 内容自动屏蔽
回复 支持 反对

使用道具 举报

您需要登录后才可以回帖 登录 | 注册

本版积分规则

手机版|无图版|站务联系 | 商务合作 | 平台公约

信息产业部备案:苏ICP备05014191号-1 经营性ICP许可证:苏B2-20110445 苏公网安备 32060202000307号 © 2001-2019 0513.org All Right Reserved.

投诉争议 技术支持:第一互联 GMT+8, 2025-12-16 20:55 , Processed in 0.257232 second(s), 16 queries , MemCache On. 站点统计

快速回复 返回顶部 返回列表